logo elektroda
logo elektroda
X
logo elektroda
REKLAMA
REKLAMA
Adblock/uBlockOrigin/AdGuard mogą powodować znikanie niektórych postów z powodu nowej reguły.

Akai AM-A535 - STK4192 II - podbicie niskich tonów

aleexander 28 Paź 2010 23:34 2783 5
REKLAMA
  • #1 8676333
    aleexander
    Poziom 15  
    Witam!
    Sprawa dotyczy wzmacniacza AKAI AM-A535, zbudowanego w oparciu o hybrydę STK4192 II. W moim odczuciu ma on zdecydowanie za mało niskich tonów, nawet przy ustawieniu regulatora basu na wartość maksymalną. Dla porównania posiadam wzmacniacz Unitry (jakiś model WS...) i z nim, na tych samych kolumnach, tak samo ustawionych, z tego samego źródła dźwięku niskich tonów jest zdecydowanie więcej. Rozumiem, że występują tutaj różnice w budowie i działaniu, jednak dźwięk ze wzmacniacza AKAI jest aż nienaturalnie pozbawiony dołu. Podejrzewam (jednak znam się bardzo słabo na wzmacniaczach i technice audio, moja dziedzina to raczej cyfrówka), że któryś z kondensatorów w przedwzmacniaczu lub w samym otoczeniu końcówki wysechł ze starości (wzmacniacz ma już parę lat, dokładnie nie wiem ile, ale sporo).
    Chciałbym prosić o pomoc lub jakieś wskazówki, czego szukać.

    Nota katalogowa układu dostępna jest pod tym adresem:
    STK4192 II
    Schematu wzmacniacza niestety nie posiadam.

    Pozdrawiam serdecznie,
    aleexander
  • REKLAMA
  • #2 8681296
    Pain
    Poziom 25  
    A czy w tym WS podbijałeś bas (kontur/potencjometr)? Jeśli to czasem WS442/432/440 to one mają nie tyle regulację basu co dudnienia.

    Sprawdź też czy poprawnie podłączasz kolumny, w przeciwfazie (+ i - odwrotnie podłączone przy jednej z kolumn) bas się znosi.

    Kolejna kwestia co za kolumny masz?
  • REKLAMA
  • #3 8696022
    aleexander
    Poziom 15  
    Przepraszam, że dopiero teraz, ale wiadomo, długi weekend, święto i wyjazd.
    Ale do rzeczy.
    Kolumny to Sony SS-A302, 70W.

    Odnośnie regulacji barwy we wzmacniaczu Unitry, to słuchałem przy włączonym Loudness oraz potencjometrze basu ustawionym na +2, +3.
    Taka barwa dźwięku mi odpowiadała i taką (lub podobną) chciałbym uzyskać na omawianym wzmacniaczu Akai. Nie jestem audiofilem, ale jakość dźwięku nie jest mi obojętna. Niemniej pomińmy temat subiektywnych odczuć odnośnie ile jakich tonów powinno być :)

    Kolumny podłączone poprawnie, znaczy obydwie w tej samej fazie. Kiedy obydwie podłączam odwrotnie, ilość niskich tonów odrobinę się zmniejsza, więc uważam, że są one w tej chwili podłączone prawidłowo.

    Dziękuję za zainteresowanie i pozdrawiam,
    aleexander
  • REKLAMA
  • #4 8710487
    aleexander
    Poziom 15  
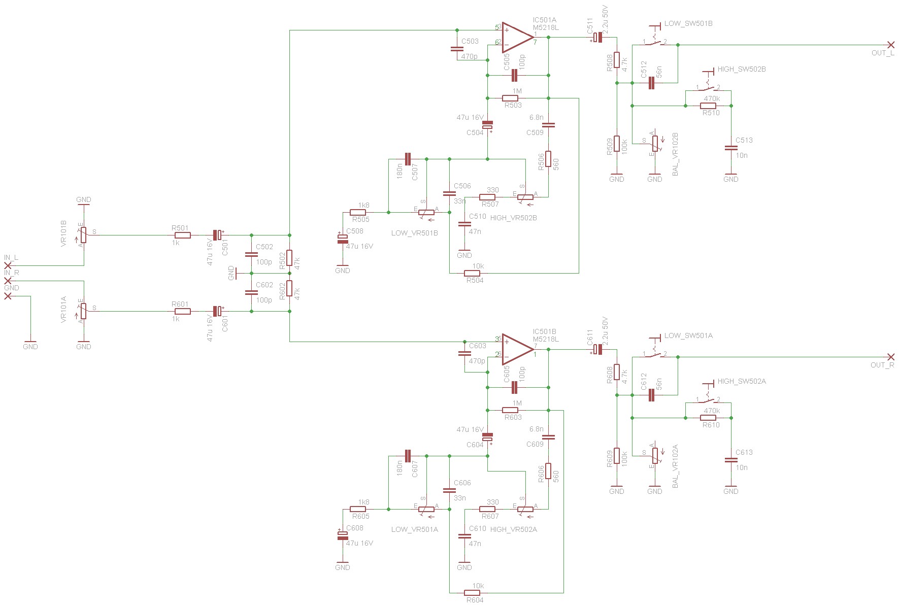
    Postanowiłem sam coś podziałać i zrysowałem schemat z płytki przedwzmacniacza.
    Prosiłbym teraz tylko kolegów bardziej obeznanych w audio o podpowiedź, które elementy sprawdzić / wymienić i w jakich zakresach.

    Akai AM-A535 - STK4192 II - podbicie niskich tonów

    Dodatkowo, okazało się, że potencjometr regulacji tonów niskich ma delikatnie niesymetryczne charakterystyki dla kanału lewego i prawego. Jego wartość to 50kΩ. 1 kanał ma przy ustawieniu na maks. około 4Ω, drugi około 14Ω. Czy taka różnica może byś słyszalna? Wydawało mi się, że jeden kanał (właśnie ten o większej rezystancji) gra nieco mniej dynamicznie. Czy to kwestia potencjometru czy szukać gdzieś indziej?

    Pozdrawiam serdecznie, aleexander
  • REKLAMA
  • Pomocny post
    #5 8710835
    Kosiarz44
    Poziom 17  
    Do sprawdzenia kondensatory C3 i C5, C4 i C6 w nocie STK "Sample Application Circuit" i w przedwzmacniaczu C501, C601, C511, C611, C504, C604, C508, C608. Na testy daj 3 razy większe kondensatory na jeden kanał, drugi zostaw jak teraz.
    Co do tej różnicy w wartościach potencjometru do basu, to ze schematu wynika że nie powinna być słyszalna.
  • #6 8712932
    aleexander
    Poziom 15  
    Wymieniłem elementy zgodnie z zaleceniami kolegi Kosiarz44 i uzyskałem zadowalający mnie rezultat.

    Dziękuję za odpowiedzi i pozdrawiam,
    aleexander
REKLAMA