Witam wszystkich!
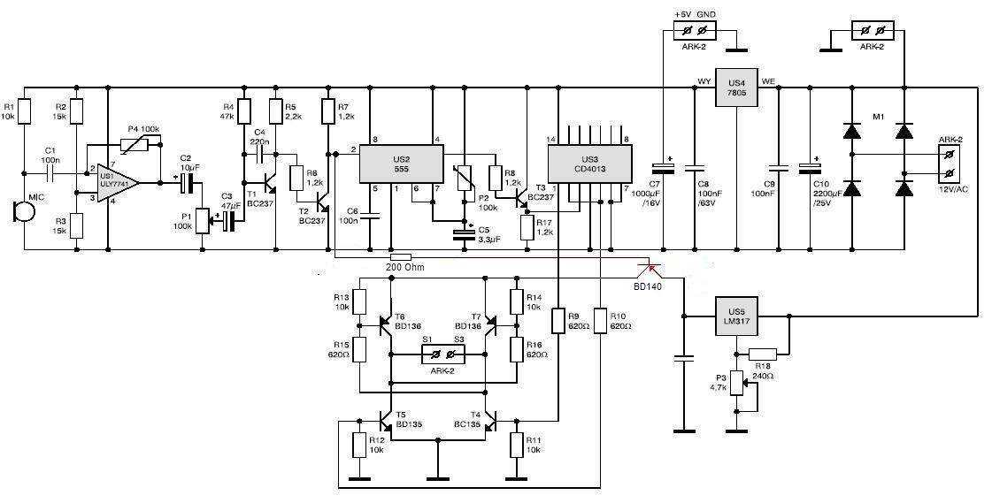
Chciałbym się podzielić poprawkami do schematu sterowania silnika DC w rytm muzyki. Sam miałem problem, ponieważ gdy nie było muzyki silnik kręcił się jak głupi w jedną stronę, gdy była muzyka było w porządku. Układ sprawdziłem, działa jak należy ;D Gdy nie ma muzyki silnik stoi, gdy pojawi się muzyka, silnik kręci się w jej rytm. Na schemacie naniosłem poprawki. Na płytce drukowanej poprawiłem także ścieżki; tam gdzie dwie czerwone kreski należy przeciąć ścieżkę, zielone strzałki należy połączyć kawałkiem przewodu, wstawiamy tranzystor BD140 i to cudo ma działać ;D Życzę udanych konstrukcji tego typu ;D
Fajne? Ranking DIY
