logo elektroda
logo elektroda
X
logo elektroda
REKLAMA
REKLAMA
Adblock/uBlockOrigin/AdGuard mogą powodować znikanie niektórych postów z powodu nowej reguły.

[attiny13 + BT136] Bezpośrednie sterowanie triakiem

krystian08 31 Paź 2010 09:37 4826 6
REKLAMA
  • #1 8683736
    krystian08
    Poziom 16  
    Witam, mam zamiar zbudować ściemniacz sterowany za pomocą pilota RC5. Układ ma być jak najmniejszy, uP z detekcją zera (przez rezystor) zasilanie beztransformatorowe. W jaki sposób podłączyć triak bezpośrednio do mikrokontrolera aby go nie uszkodzić, a triak został poprawnie wysterowany?
  • REKLAMA
  • #2 8683776
    landy13
    Poziom 31  
    Są triaki przystosowane do sterowania z TTL. Np ten.
  • REKLAMA
  • #3 8683805
    shadow0013
    Poziom 34  
    Ostanio widziałem gdzieś coś podobnego na małym ATtiny, polecałbym sterowanie triaka przez transoptor.
  • REKLAMA
  • #4 8684296
    landy13
    Poziom 31  
    shadow0013 napisał:
    ... polecałbym sterowanie triaka przez transoptor.

    Mógłbyś wyjaśnić po co?
  • #5 8684435
    hotdog
    Poziom 26  
    http://avrprojects.info/avr-projects/digital-dimmer-using-atmega8/ <- Tu masz jakiś schemat. IMO optoizolacja to głupota. Chyba że chcesz to podłączyć do komputera czy jakiegoś innego drogiego sprzętu. Ale wtedy powinna być w innym miejscu.

    http://www.avrfreaks.net/index.php?module=Freaks%20Files&func=viewFile&id=346 <- to też przeczytaj sobie bo też Ciebie dotyczy

    Mocno mi się wydaje że BT136 można podłączyć przez rezystor 100Ohm bezpośrednio do pinu w procku. Jak chcesz go włączyć ustawiasz port na wysoki, jak chcesz wyłączyć robisz na Floating Input. To powinno działać, ponieważ triak działa po przystawieniu potencjału do wejścia Gate, z tego co pamiętam przynajmniej pamiętam.

    Pozdrawiam

    Dodano po 18 [minuty]:

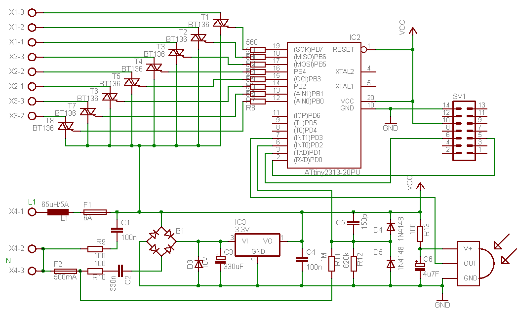
    [attiny13 + BT136] Bezpośrednie sterowanie triakiem inny schemat z netu
  • REKLAMA
  • #6 8684984
    krystian08
    Poziom 16  
    Dziękuje za zainteresowanie, jak rozumiem załączam triaka jedynką na wyjściu, a wyłączam ustawiając wyjście jako wejście
  • #7 8685101
    hotdog
    Poziom 26  
    krystian08 napisał:
    Dziękuje za zainteresowanie, jak rozumiem załączam triaka jedynką na wyjściu, a wyłączam ustawiając wyjście jako wejście


    Z tego co pamiętam tak. Być może jak byś ustawił w stan niski też będzie działało. Tylko jak ustawiasz na wejście to wyłącz pull-up. Po testuj sobie zresztą ;P
REKLAMA