Witam
może tu mi ktoś pomoże
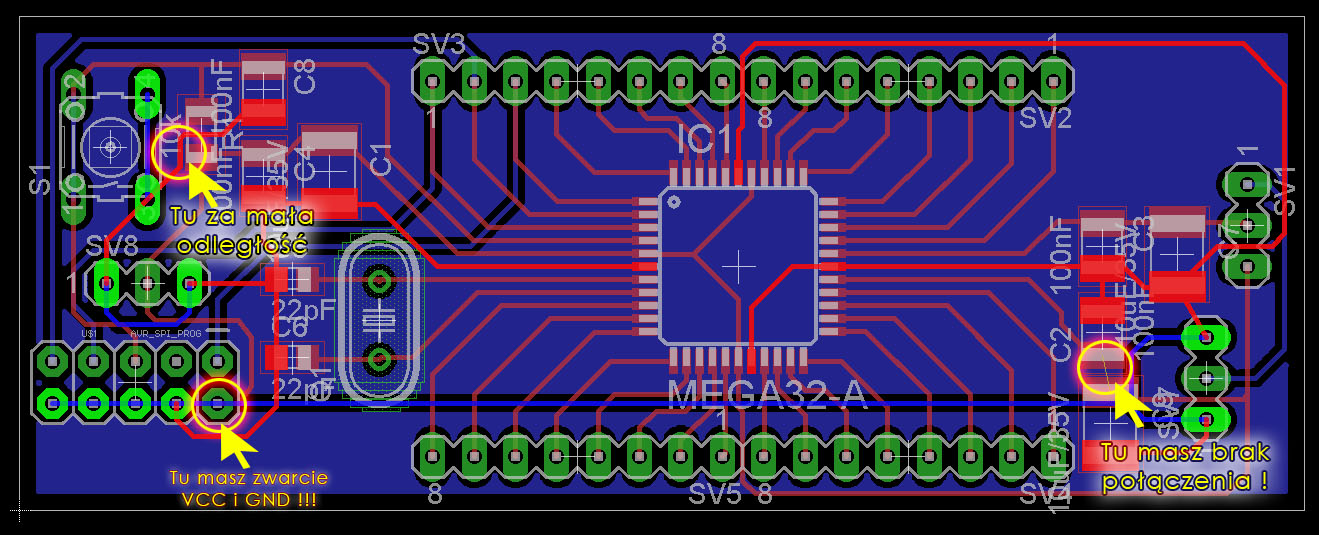
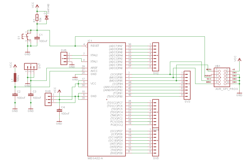
Zaprojektowałem układ bardzo prostej płytki sam procesor i układ resetu na PCB. Reszta to wyprowadzenia "goldpin". Miało to mi dać dużą uniwersalność przy nauce programowania AVR-ów. Przynajmniej jest takie założenie. Przejrzałem kilka projektów płyt z AVR-ami i postanowiłem wykonać płytkę do nauki programowania według tego schematu.
Po wykonaniu prototypu znalazłem problem w złączu do programowania ale poprawiłem to fizycznie i zaznaczyłem na schemacie naniesione poprawki na zielono. Błędu bym nie zauważył gdyby nie problem z zaprogramowanie tego układu. Myślałem że to rozwiąże problem ale nie. Korzystając z tego kursu http://www.kursc.dioda.com.pl/str001.html robiłem krok po kroku co było napisane. Zainstalowałem WinAVR na Win7-32bity. Skonfigurowałem plik "Make file" . Otrzymałem plik .hex. Chciałem go użyć do zaprogramowania lecz wystąpił problem a mianowicie avrdude zwraca mi wiadomość następnej treści.
Zainstalowałem wszystkie sterowniki od nowo, system widzi mój programator. Wykonałem programowanie ponownie i nic się nie dzieje. Odłączyłem płytę od programatora. Chciałem sprawdzić co się stanie. Bez płyty czy z płytą było to samo. Czyli programator nie widzi układu.I tu mam problem. Czy prototyp jest do niczego czy coś jest nie tak z programatorem? Sprawdziłem ciągłość("przejścia") druku na laminacie i jest wszystko ok. Przełożyłem zworkę aby układ był zasilany z programatora, obniżyłem zegar i dalej nic . Sprawdziłem ciągłość mas GND oraz zasilania VCC. Procesor otrzymuje 4.9V. I teraz stanąłem w miejscu bo nie wiem co dalej . Ktoś może mi pomóc aby ten projekt "ożywić". Może ja coś źle robię tylko co?
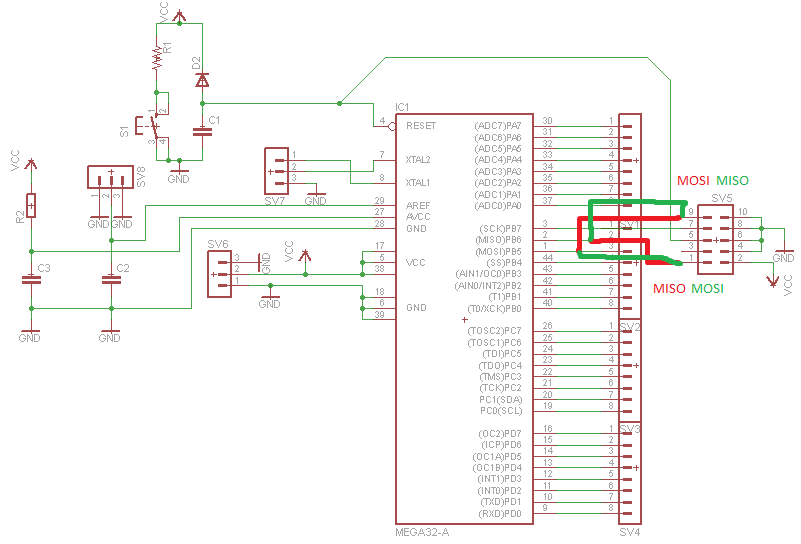
Przewertowałem całe forum. Znalazłem że ludzie maja podobny problem lecz żadna rada nie dała efektu. Próbowałem podmienić sterowniki na najnowsze od mojego programatora a używam dokładanie tego http://truly-integrated.net/2009/12/usbasp/. WinAVR mam zainstalowanego najnowszego. Podczepiłem do układu zewnętrzny generator kwarcowy z dwoma kondensatorami 22pF jak w nocie katalogowej.Stwierdziłem że może ma jakoś inaczej ustawione fuse bity fabrycznie i dalej nic. Próbowałem rożnego oprogramowania. Dopiero "eXterme Burner - AVR" poinformował mnie że nie może włączyć AVR-a. Czy jak podłączyłem inaczej MISO i MOSI mogłem jakimś cudem inaczej ustawić fusebity. Wydaje mi się że nie ale ...
Jestem w totalnej kropce. Może jak mi na forum ktoś nie podrzuci pomysłu może jest ktoś z Warszawy co ma na pewno sprawny programator wtedy się wyjaśni układ czy programator . Bardzo proszę o pomoc. Bo zaczynam się zrażać do pomysłu nauki AVR-ów.
Pozdrawiam
inventco.eu - temat poprawiłem... regulamin p.11.1. Obrazki proszę zamieszczać zgodnie z regulaminem. Tym razem poprawiłem.
Zaprojektowałem układ bardzo prostej płytki sam procesor i układ resetu na PCB. Reszta to wyprowadzenia "goldpin". Miało to mi dać dużą uniwersalność przy nauce programowania AVR-ów. Przynajmniej jest takie założenie. Przejrzałem kilka projektów płyt z AVR-ami i postanowiłem wykonać płytkę do nauki programowania według tego schematu.
Po wykonaniu prototypu znalazłem problem w złączu do programowania ale poprawiłem to fizycznie i zaznaczyłem na schemacie naniesione poprawki na zielono. Błędu bym nie zauważył gdyby nie problem z zaprogramowanie tego układu. Myślałem że to rozwiąże problem ale nie. Korzystając z tego kursu http://www.kursc.dioda.com.pl/str001.html robiłem krok po kroku co było napisane. Zainstalowałem WinAVR na Win7-32bity. Skonfigurowałem plik "Make file" . Otrzymałem plik .hex. Chciałem go użyć do zaprogramowania lecz wystąpił problem a mianowicie avrdude zwraca mi wiadomość następnej treści.
Cytat:C:\WinAVR-20100110\bin\avrdude.exe -C C:\WinAVR-20100110\bin\avrdude.conf -p m32 -P usb -c usbasp -U hfuse:v:0x99:m -U lfuse:v:0xE1:m
avrdude.exe: error: programm enable: target doesn't answer. 1
avrdude.exe: initialization failed, rc=-1
Double check connections and try again, or use -F to override
this check.
avrdude.exe done. Thank you.
Zainstalowałem wszystkie sterowniki od nowo, system widzi mój programator. Wykonałem programowanie ponownie i nic się nie dzieje. Odłączyłem płytę od programatora. Chciałem sprawdzić co się stanie. Bez płyty czy z płytą było to samo. Czyli programator nie widzi układu.I tu mam problem. Czy prototyp jest do niczego czy coś jest nie tak z programatorem? Sprawdziłem ciągłość("przejścia") druku na laminacie i jest wszystko ok. Przełożyłem zworkę aby układ był zasilany z programatora, obniżyłem zegar i dalej nic . Sprawdziłem ciągłość mas GND oraz zasilania VCC. Procesor otrzymuje 4.9V. I teraz stanąłem w miejscu bo nie wiem co dalej . Ktoś może mi pomóc aby ten projekt "ożywić". Może ja coś źle robię tylko co?
Przewertowałem całe forum. Znalazłem że ludzie maja podobny problem lecz żadna rada nie dała efektu. Próbowałem podmienić sterowniki na najnowsze od mojego programatora a używam dokładanie tego http://truly-integrated.net/2009/12/usbasp/. WinAVR mam zainstalowanego najnowszego. Podczepiłem do układu zewnętrzny generator kwarcowy z dwoma kondensatorami 22pF jak w nocie katalogowej.Stwierdziłem że może ma jakoś inaczej ustawione fuse bity fabrycznie i dalej nic. Próbowałem rożnego oprogramowania. Dopiero "eXterme Burner - AVR" poinformował mnie że nie może włączyć AVR-a. Czy jak podłączyłem inaczej MISO i MOSI mogłem jakimś cudem inaczej ustawić fusebity. Wydaje mi się że nie ale ...
Pozdrawiam
inventco.eu - temat poprawiłem... regulamin p.11.1. Obrazki proszę zamieszczać zgodnie z regulaminem. Tym razem poprawiłem.
