Witam
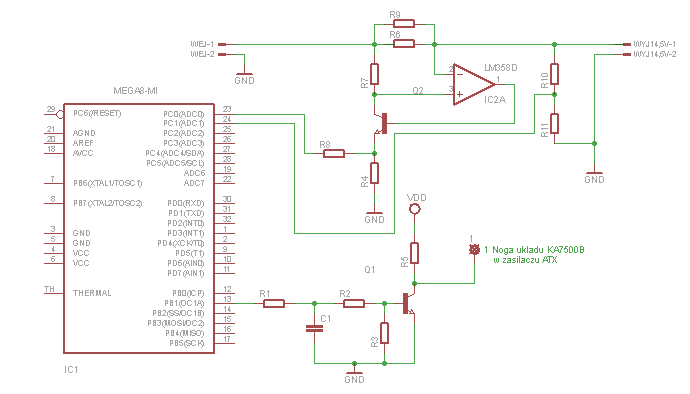
Czy na przykładzie schematu z tego LINKU można wykonać regulację prądu ładowania akumulatora za pomocą Pwm ??
dodając dzielnik rezystorowy do kontroli napięcia
Chodzi mi o wykonanie prostownika ok 7A z regulacją prądu i ograniczeniem napięciowym 14,4V
Czy na przykładzie schematu z tego LINKU można wykonać regulację prądu ładowania akumulatora za pomocą Pwm ??
dodając dzielnik rezystorowy do kontroli napięcia
Chodzi mi o wykonanie prostownika ok 7A z regulacją prądu i ograniczeniem napięciowym 14,4V
