logo elektroda
logo elektroda
X
logo elektroda
REKLAMA
REKLAMA
Adblock/uBlockOrigin/AdGuard mogą powodować znikanie niektórych postów z powodu nowej reguły.

CB Team RoadCom wzbudza się

mkpl 05 Lis 2010 22:53 4177 9
REKLAMA
  • #1 8707630
    mkpl
    Poziom 37  
    Witam
    Mam na warsztacie radio CB Team RoadCom FM. Radio przerobiłem na am (z ARW).

    O ile przy zwarciu głośnika na stałe i bez mikrofonu (przy próbach odbiornika) wszystko spisywało się idealnie to po zrobieniu mikrofonu i podłączeniu jest problem.
    Radio do pewnej głośności chodzi idealnie ale jak dam ciut głośniej brzmi to jak sprzęganie mikrofonu z głośnikiem. Przy czym na Rx mikrofon jest odłączony i nie może się sprzęgać akustycznie.

    Co mogłem przeoczyć czemu mam się dokładniej przyjrzeć. Siedzę nad tym od godziny i pomysłów brak
  • REKLAMA
  • #2 8707751
    GREBSON
    Poziom 20  
    Czy dysponujesz schematem tego radia ?
  • REKLAMA
  • #3 8707814
    mkpl
    Poziom 37  
    Niestety nie. Posiłkowałem się schematem młodszego modelu AM/FM oraz zrysowanymi blokami które przerabiałem.

    Problem leży na odcinku przełącznik N/O w mikrofonie - głośnik. Bo po zwarciu masy głośnika na stałe z masą radia można odkręcić głośność na max (omijam kabel mikrofonu) a przez kabel mikrofonu od 3/4 odkręcenia potencjometru jeden wielki pisk.

    Kabel jest nowy, wtyk o ile to ma znaczenie też nowy. Gruszkę robiłem sam z starej radmorowej gruszki.
    Tor odbiornika jak i nadajnika jest ok. Pisk nie ustaje po zwarciu gniazda antenowego.
    Regulamin pkt 10.9. Może dlatego masz problem, ponieważ stosujesz "gruszkę", zastosuj mikrofon i będzie ok. Na razie, tylko upominam.
    Nie kasować wpisu moderatora. /Olek II/
  • #4 8707845
    GREBSON
    Poziom 20  
    Zobacz czy napewno powodem wzbudzenia jest tor TX. Odpiąłbym zasilanie dla 4558. Dobrze byłoby sprawdzić co dzieje się na liniach zasilających oscyloskopem w momencie wzbudzenia. Tym samym oscyloskopem zobaczyłbym sygnał na wejściu 386 po zdjęciu z niego zasilania oraz na jego szynie zasilającej w momencie wzbudzenia.
    Sprawdź otoczenie 386 - dwójnik c121- 100n R70-4R7
  • REKLAMA
  • #5 8707928
    mkpl
    Poziom 37  
    Sprawdziłem Tx na odbiorze tx wyłączony więc wykluczam wpływ w.cz
    Sam Tx jest ok. Modulacja idzie jak dzika :)

    Mam podejrzenia że sprzęga się po masie. Jest tu standardowe rozwiązanie. Kablem do gruchy leci minus głośnika i masa zasilania. Przy Rx te 2 przewody są zwarte i tutaj gdzieś się sprzęga. Bo omijając ten obwód i podając masę bezpośrednio na głośnik nic się nie sprzęga.

    Sygnał z mikrofonu przy Rx jest poprawnie blokowany ale nie wiem za bardzo jak to rozwiązane.

    Schemat z Roadcom am/fm zgadza się niestety tylko co do głowicy oraz pinologi gruchy. Jutro zrysuję schemat.


    Jedyne co mi przychodzi teraz do głowy to zwieranie głośnika na masę za pomocą przekaźnika. Zrobiłem chwilowo taki manewr i się nie wzbudza.

    Ale to tak nie powinno być gdzieś jest błąd czegoś nie zblokowałem. We wszystkich radiach to działa to tutaj też musi. Może to wina kabla?

    Sprawdzę je jeszcze w aucie. Zasilacze czasem lubią robić takie jaja.
  • REKLAMA
  • #6 8709237
    sp6
    Poziom 23  
    Czy masz kabel z ekranem do mikrofonu ?.Kabel od mikrofonu zazwyczaj jest podpięty na stałe do wzmacniacza m.cz.(modulatora przy Tx).Przełącznikiem w gruszce podpinany jest mikrofon a odpinany od masy głośnik. Sprawdz.
  • #7 8709609
    mkpl
    Poziom 37  
    Tutaj mikrofon ma tylko wspólną masę. Tx jest wywoływany zwarciem jednego portu procesora na masę a Rx zwarciem głośnika na masę.

    Kabel ma ekran ale wszystkich przewodów i jest to masa.

    Wzbudy wywołuje masa głośnika lecąca do gruszki i z powrotem. Podłączyłem na stałe masę do głośnika i wszystko działa ok ale to nie rozwiązanie.

    Dokładałem pojemności w gruszce i nie zdało to egzaminu. Dołożenie pojemności 22uF równolegle z głośnikiem pozwoliło odkręcić głośność delikatnie głośniej ale dalej wzbudza. Choć pozytywnym efektem jest znacząca poprawa brzmienia odsłuchu (nie jest już taki krzykliwy).
  • #8 8709842
    c2h5oh
    Moderator
    Czy podczas odbioru masz odłączony mikrofon?
    Mikrofon w większości CB jest realizowany w ten sposób:
    CB Team RoadCom wzbudza się
    Oczywiście przewód opisany jako "mic" powinien być ekranowany.
    Często ze względów oszczędnościowych tor mikrofonowy w radiu podczas odbioru nie jest wyłączany. Jest tylko odpinany mikrofon w tak zwanej "gruszce".
    Dobrze by było zwierać wejście mikrofonowe do masy podczas odbioru, ale nie wiadomo czy konstrukcja radia na to pozwala.

    Nie wiem jaki przełącznik jest w tym mikrofonie od radmora. Jeżeli jest tylko pojedynczy który przełącza RX/TX a mikrofon jest zapięty na stałe to sprzęgać się będzie.
    Były mikrofony które miały dwa przełączniki (jeden popychał drugi lub daw równolegle ułożone popychane jedną blaszką ). Taki mikrofon byłby dobry pod warunkiem prawidłowego rozłączania mikrofonu podczas odbioru.
  • #9 8713455
    gregorio27
    Poziom 31  
    Spróbuj zablokować do masy wejście wzmacniacza m.cz. kondensatorem 100nF oraz po 100nF do masy w gnieździe mikrofonowym na wszystkie piny lub wykonać na wzmacniaczu mikrofonowym blokadę wejścia tranzystorem do masy podczas Rx, ewentualnie opcja z przekaźnikiem załanczającym głośnik. Wzbudza Ci się prawdopodobnie na samym kablu do mikrofonu, zwłaszcza że jeśli radio było tylko w FM to ma pewno pominięte parę kondensatorów blokujących.
  • #10 8714158
    mkpl
    Poziom 37  
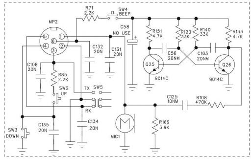
    Daje schemat gruchy. 6 pinu nie wykorzystałem bo Rogera używać nie mam zamiaru wzmacniacze i kompresory dynamiki też niepotrzebne (radio ma wzorową modulację) a kabel wyjątkowo drogi (5 żył 10zł)

    A i bym zapomniał... radio przy Rx blokuje wzmacniacz mikrofonowy

    Reszta jak na schemacie

    CB Team RoadCom wzbudza się


    Problem rozwiązany. Wzbudzał się demodulator na TL072 wstawilem demodulator na specjalizowanym scalaku CXA i smiga
REKLAMA