Witam!
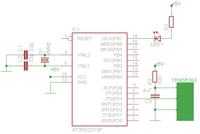
Zacząłem projektować 3-kanałowy regulator oświetlenia w oparciu o uP attiny2313 ze sterowanie IR (rc5).
Część wykonawcza (jeden kanał) w oparciu o MOC3020 i BTA16/600.
Sterowanie IR na przykładowo TFMS5360.
W załączniku schemat jaki na razie udało mi się opracować. Na schemacie nie jest przedstawiony zasilacz (zbuduję stabilizowany 5V na 7805).
Zastanawiam się na załączaniem poszczególnych kanałów. Czy może być przeprowadzone w następujący sposób: mikrokontroler załącza przekaźnik, który podaje 230V na BTA16/600 (na schemacie opisane jako "230" przy każdym kanale) ?
A największy problem to program. Nie wiem zbyt dobrze jak się do tego zabrać. O programowaniu ogólnie pojęcie mam, samego bascoma trochę "liznąłem" z wł/wył bym sobie poradził bez problemu ale jak ma wyglądać regulacja jaśniej ciemniej poszczególnych żarówek?
Zacząłem projektować 3-kanałowy regulator oświetlenia w oparciu o uP attiny2313 ze sterowanie IR (rc5).
Część wykonawcza (jeden kanał) w oparciu o MOC3020 i BTA16/600.
Sterowanie IR na przykładowo TFMS5360.
W załączniku schemat jaki na razie udało mi się opracować. Na schemacie nie jest przedstawiony zasilacz (zbuduję stabilizowany 5V na 7805).
Zastanawiam się na załączaniem poszczególnych kanałów. Czy może być przeprowadzone w następujący sposób: mikrokontroler załącza przekaźnik, który podaje 230V na BTA16/600 (na schemacie opisane jako "230" przy każdym kanale) ?
A największy problem to program. Nie wiem zbyt dobrze jak się do tego zabrać. O programowaniu ogólnie pojęcie mam, samego bascoma trochę "liznąłem" z wł/wył bym sobie poradził bez problemu ale jak ma wyglądać regulacja jaśniej ciemniej poszczególnych żarówek?
