Pytasz czy dobrze przerysowałeś z noty aplikacyjnej Philipsa? Wydrukuj jedno i drugie i sobie porównaj gothye - I2C jest dwukierunkowa, w jaki sposób chciałbyś tu zastosować jednokierunkowy bufor trójstanowy?
dorzucę swoje 5 groszy ponieważ wydaje mi się że nawet dzielnik napięcie by się spisał, spore straty mocy ale na takich napięciach to chyba nie problem. Natomiast ja bym zastosował po 2 tranzystory npn i pnp, 3.3 na emiter pnp, baza podciągnieta pod to napięcie. kolektor npn na bazę pnp i baza npn na wyjście z atmela. co sądzicie?
sądzę że 4 elementy to nie dużo, poza tym to tylko moja sugestia, jeśli są gotowe układy do tego przeznaczone to lepiej je wykorzystać niż kombinować samemu
Układ esnow-a z pierwszego postu jest dobry.
Jednokierunkowe bufory, dzielniki napięcia i inne dziwne cuda nie bardzo.
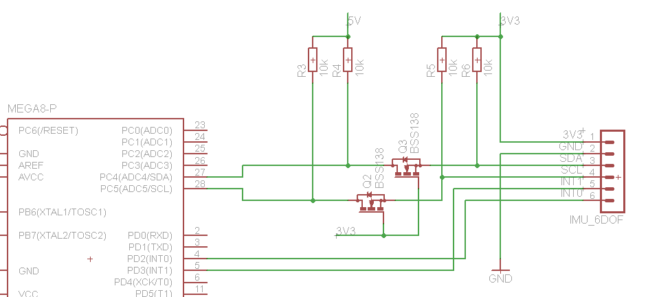
Nie ma co kombinować szczególnie że tranzystory MOSFET np. BS170 kosztują ze 20gr.
w ramach sprostowania, mój schemat to komunikacja jednostronna czyli można zignorować. Układ zakłada że port Atmela jest wyjściem i nigdy nie zmienia statusu na wejście a napięcie wyjściowe 5V jest konwertowane na 3.3V
Philips stosował rozwiązanie pokazane przez esnow w seryjnie produkowanych urządzeniach. Warto zwrócić uwagę na wymagane niskie Ugsth (rzędu 2V) zastosowanych tranzystorów.
Linie przerwań lepiej konwertować. Procek niekoniecznie rozpozna stan wysoki. A przypadkowe pojawienie się 5V od strony procka (jakiś błąd programu) może usmażyć układy nawet po obu stronach zasilania.
MarsJan^: Twój układ, czy miał być 1 czy 2 kierunkowy, i tak nie zadziała.
Przecież pin procka podłączony do bazy Q1 będzie praktycznie zwarty do masy i w stanie wysokim będzie zwarcie. Kolektor Q1 z kolei jest praktycznie zwarty do 3.3V przez złącze B-E tranzystora Q2.
Linie przerwań lepiej konwertować. Procek niekoniecznie rozpozna stan wysoki. A przypadkowe pojawienie się 5V od strony procka (jakiś błąd programu) może usmażyć układy nawet po obu stronach zasilania.
Rezystory muszą być po obu stronach. I2C ma wyjścia otwarty kolektor/dren, więc bez podciągnięcia obu linii do +5V nie będziesz miał prawidłowego stanu wysokiego po stronie 5V.
Wartości rezystorów nie są krytyczne i zależą głównie od spodziewanej szybkości transmisji, poziomu zakłóceń oraz pojemności pasożytniczych na liniach I2C. W zwykłych zastosowaniach stosuje się 3k3 do 4k7.