Witam.
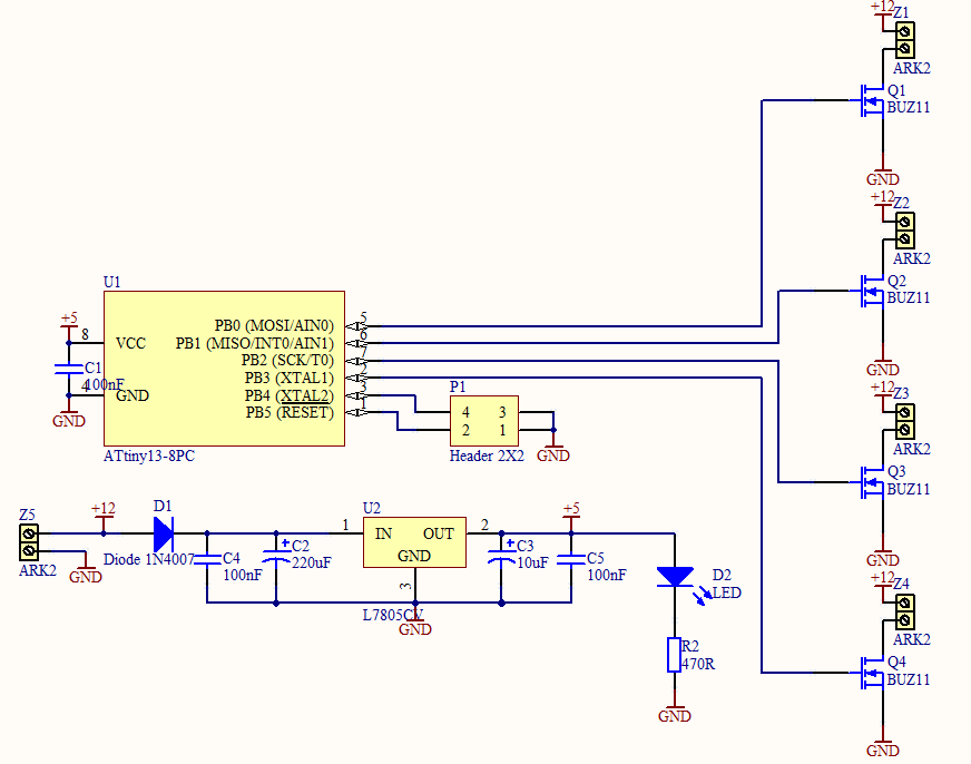
Prosty schemat i jeszcze prostsze pytania
Czy te mosfety będą działały poprawnie? Prąd jaki chcę uzyskać to 4A, częstotliwość rzędu kilku Hz. Mosfet będzie kluczował listwy z diodami LED.
1.Z noty odczytałem że przy 5V Ugs prąd to około 8A, czyli tu jest ok i kluczowanie tranzystorem mogę sobie odpuścić?
2. Widziałem również że ludzie montują rezystor w szereg miedzy protem uC i bramką, czy tu jest on w jaki kol wiek sposób pożądany?
3. Widziałem również że ludzie montują kondensator 100nF miedzy dren i źródło, czy tu jest on w jaki kol wiek sposób pożądany?
4. Dioda na wyjściu zaporowo żadna potrzebna nie jest (to się chyba stosuje tylko przy cewkach silników, przekaźników itp)?
5. Czy taki sam układ mógł bym zastowsować dla wyższych freq? Np programowy PWM z 1kHz?
6. Port ma być normalnie ustwiaony jako wyjście push-pull? Sterowanie stan wysoki - tranzystor otwarty, stan niski - tranzystor zamknięty?
6. Jak policzyć ciepło odkładające się na tranzystorze? Czy ktoś intuicyjnie mi powie czy będzie potrzebny radiator? Wydaje mi się że należy odczytać Rds przy zadanym Ugs (5V) i policzyć moc dla tej rezystancji jak dla rezystora. Czy to dobry tok myślenia?
Niestety elektronika analogowa dla mnie to trochę jeszcze magia, dlatego chcę się upewnić przed robieniem PCB. Przejrzałem kilka tematów i jestem prawie pewien że schemat jest ok, ale wolę się upewnić.
Pozdrawiam i dzięki za odpowiedzi.
H-D
Prosty schemat i jeszcze prostsze pytania
Czy te mosfety będą działały poprawnie? Prąd jaki chcę uzyskać to 4A, częstotliwość rzędu kilku Hz. Mosfet będzie kluczował listwy z diodami LED.
1.Z noty odczytałem że przy 5V Ugs prąd to około 8A, czyli tu jest ok i kluczowanie tranzystorem mogę sobie odpuścić?
2. Widziałem również że ludzie montują rezystor w szereg miedzy protem uC i bramką, czy tu jest on w jaki kol wiek sposób pożądany?
3. Widziałem również że ludzie montują kondensator 100nF miedzy dren i źródło, czy tu jest on w jaki kol wiek sposób pożądany?
4. Dioda na wyjściu zaporowo żadna potrzebna nie jest (to się chyba stosuje tylko przy cewkach silników, przekaźników itp)?
5. Czy taki sam układ mógł bym zastowsować dla wyższych freq? Np programowy PWM z 1kHz?
6. Port ma być normalnie ustwiaony jako wyjście push-pull? Sterowanie stan wysoki - tranzystor otwarty, stan niski - tranzystor zamknięty?
6. Jak policzyć ciepło odkładające się na tranzystorze? Czy ktoś intuicyjnie mi powie czy będzie potrzebny radiator? Wydaje mi się że należy odczytać Rds przy zadanym Ugs (5V) i policzyć moc dla tej rezystancji jak dla rezystora. Czy to dobry tok myślenia?
Niestety elektronika analogowa dla mnie to trochę jeszcze magia, dlatego chcę się upewnić przed robieniem PCB. Przejrzałem kilka tematów i jestem prawie pewien że schemat jest ok, ale wolę się upewnić.
Pozdrawiam i dzięki za odpowiedzi.
H-D
