Witam,
Mam dziwny problem.
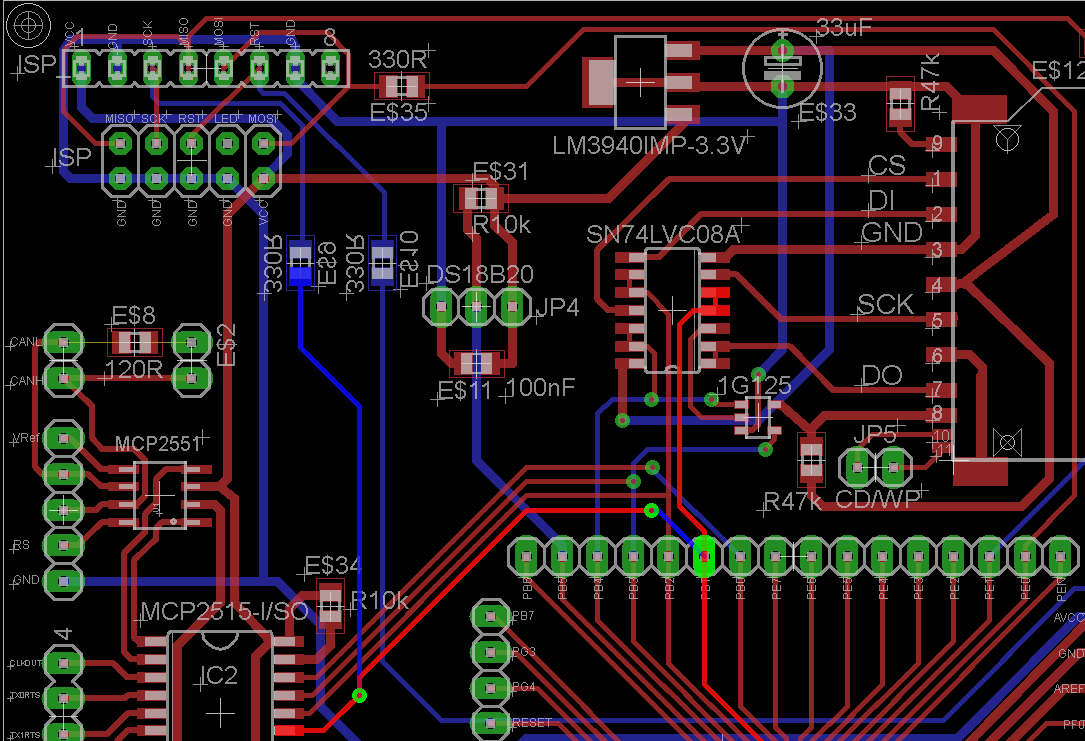
Do magistrali SPI mam podpięty programator jak w temacie, kontroler CAN MCP2515 i adapter kart SD.
Kiedy podpięty jest programator do uC(ISP) to komunikacja pomiędzy uC a kontrolerem lub adapterem przebiega poprawnie.
Natomiast gdy odłączam programator, komunikacja po SPI siada.
W przypadku kontrolera CAN, chwilowo komunikacja istnieje po czym nagle traci jakby synchronizacje i już nie działa.
W przypadku karty to już totalna cisza.
Powtarzam jeszcze raz, że sytuacja ma miejsce kiedy programator jest odpięty od złącza ISP. W przeciwnym wypadku wszystko jest ok.
Programator używa 4 linii: PE0, PE1, SCK i RESET. Tylko SCK jest używane przez pozostałe układy. Po odłączeniu programatora "jego" SCK "wisi w powietrzu" .
Macie jakieś pomysły, sugestie?
Pozdrawiam
Raf
Ps. Schemat
![[ATMega128][Problem z komunikacją po SPI, programator USBasp [ATMega128][Problem z komunikacją po SPI, programator USBasp](https://obrazki.elektroda.pl/42_1290649998_thumb.png)
Mam dziwny problem.
Do magistrali SPI mam podpięty programator jak w temacie, kontroler CAN MCP2515 i adapter kart SD.
Kiedy podpięty jest programator do uC(ISP) to komunikacja pomiędzy uC a kontrolerem lub adapterem przebiega poprawnie.
Natomiast gdy odłączam programator, komunikacja po SPI siada.
W przypadku kontrolera CAN, chwilowo komunikacja istnieje po czym nagle traci jakby synchronizacje i już nie działa.
W przypadku karty to już totalna cisza.
Powtarzam jeszcze raz, że sytuacja ma miejsce kiedy programator jest odpięty od złącza ISP. W przeciwnym wypadku wszystko jest ok.
Programator używa 4 linii: PE0, PE1, SCK i RESET. Tylko SCK jest używane przez pozostałe układy. Po odłączeniu programatora "jego" SCK "wisi w powietrzu" .
Macie jakieś pomysły, sugestie?
Pozdrawiam
Raf
Ps. Schemat
