logo elektroda
logo elektroda
X
logo elektroda
REKLAMA
REKLAMA
Adblock/uBlockOrigin/AdGuard mogą powodować znikanie niektórych postów z powodu nowej reguły.

atmega8 wyświetlanie multipleksowane

victorantonio 25 Lis 2010 15:38 1452 6
REKLAMA
  • #1 8787859
    victorantonio
    Poziom 10  
    Witam.
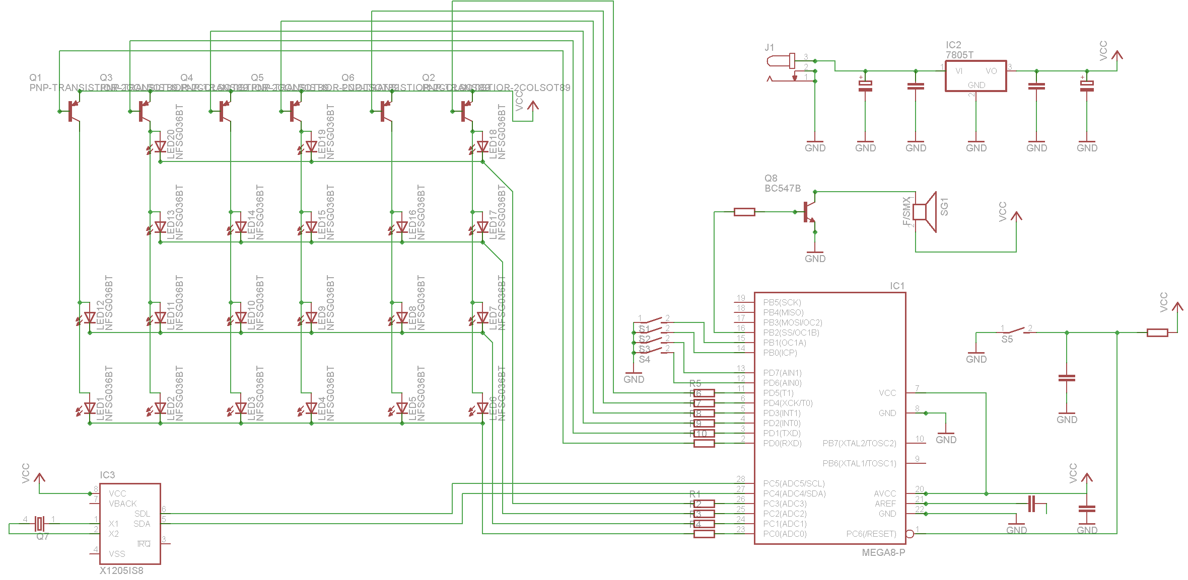
    Mam diody podłączone jak na schemacie. Chciałbym się spytać jak owymi diodami sterować za pomocą mikrokontrolera? Które porty definiuje jako wyjścia, które jako wejścia, oraz kiedy na które daję jedynki. Z góry dziękuję za pomoc.

    atmega8 wyświetlanie multipleksowane
  • REKLAMA
  • Pomocny post
    #2 8787901
    galusz
    Poziom 15  
    Czyżby kolejny zegar binarny...

    Wszystkie porty jako wyjścia. Przy takim podłączeniu możesz sterować jednocześnie tylko jedną kolumną diod. Chcąc uzyskać efekt ciągłego świecenia musisz w sposób ciągły zapalać kolejne kolumny. Czyli w pętli na port C wysyłasz odpowiednie dane, a potem zapalasz odpowiednią kolumnę wysyłając na PD 1 następnie wysyłasz następne dane na port C zapalasz następną kolumnę wysyłając na PD 2, itd.

    Generalnie proponowałbym Ci podłączenie 2x8 diod i pobawienie się.
  • REKLAMA
  • #3 8787972
    victorantonio
    Poziom 10  
    OK, wielkie dzięki. Mam jeszcze pytanie dotyczące rezystorów. Czy jak dam na portD rezystory 10k, a na portC rezystory 1k to będzie ok, czy raczej na portC powinienem dać rezystory ok 200ohm?
  • REKLAMA
  • #4 8788692
    galusz
    Poziom 15  
    Na bramkę tranzystora możesz dać 10k. Natomiast 200ohm ma na celu ograniczenie prądu diody, jeśli zapodasz tam 1k to diody będą świeciły ciemniej.

    Podłącz sobie diodę przez 1k i zobacz czy taka jasność będzie Ci odpowiadać..
  • #5 8789766
    jony15
    Poziom 24  
    Ale to będzie sterowanie multipleksowane więc jasność będzie niższa od tej jeśli diodę podłączysz przez rezystor do "vcc". Najlepiej doświadczalnie dobrać rezystor.
  • REKLAMA
  • #6 8791329
    omicronNs
    Poziom 21  
    Oblicz wartość rezystora dla prądu ciągłego i pomnóż go przez współczynnik wypełnienia przebiegu załączającego kolejne segmenty diod.
  • #7 8988976
    victorantonio
    Poziom 10  
    Wszystko ogarnięte, dzięki za pomoc.
REKLAMA