Musze przygotować układ, który będzie zarządzał modelem dworca kolejowego. Atmega16 ma sterować automatycznie poszczególnymi peronami tak aby nie doszło do kolizji dwóch (lub więcej!) pociągów.
Idea jest taka:
1. Pociąg zbliża się do stacji - czujnik (nr 1) umieszczony przed stacją wysyła sygnał do mikrokontrolera.
2. Następuje sprawdzenie, który peron jest wolny.
3. Zwrotnice zostają odpowiednio ustawione tak aby pociąg bezpiecznie wjechał na peron.
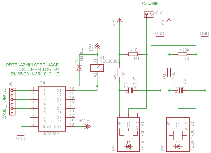
4. Czujnik umieszczony na końcu peronu (nr 2/3/4) wysyła sygnał po czym zostaje odcięte zasilanie na danym odcinku torowiska – pociąg zatrzymuje się idealnie na peronie.
5. Po 15 sekundach następuje sprawdzenie czy pociąg może bezpiecznie opuścić stacje – jeśli tak – zostaje przywrócone zasilanie i pociąg rusza. Odjazd potwierdza czujnik umieszczony za stacją (nr 5).
Rysunek torów jest bardzo uproszczony – czujników będzie znacznie więcej. Muszę sprawdzać czy długość pociągu nie przekracza długości peronu i przewidzieć ewentualne sytuacje krytyczne (np. wszystkie perony zajęte).
Bardzo proszę o sprawdzenie układu i ewentualne sugestie.
Dodam tylko że jest to mój pierwszy schemat jaki kiedykolwiek robiłem.
Jestem informatykiem a nie elektronikiem dlatego proszę o wyrozumiałość.
Mam również pytanie. Jakich czujników (konkretny typ/model) użyć? Przede wszystkim mają być tanie. O czujnikach nie mam bladego pojęcia – wydaje mi się że najlepszym rozwiązaniem byłyby czujniki optyczne ale jakie to już dla mnie czarna magia.
Idea jest taka:
1. Pociąg zbliża się do stacji - czujnik (nr 1) umieszczony przed stacją wysyła sygnał do mikrokontrolera.
2. Następuje sprawdzenie, który peron jest wolny.
3. Zwrotnice zostają odpowiednio ustawione tak aby pociąg bezpiecznie wjechał na peron.
4. Czujnik umieszczony na końcu peronu (nr 2/3/4) wysyła sygnał po czym zostaje odcięte zasilanie na danym odcinku torowiska – pociąg zatrzymuje się idealnie na peronie.
5. Po 15 sekundach następuje sprawdzenie czy pociąg może bezpiecznie opuścić stacje – jeśli tak – zostaje przywrócone zasilanie i pociąg rusza. Odjazd potwierdza czujnik umieszczony za stacją (nr 5).
Rysunek torów jest bardzo uproszczony – czujników będzie znacznie więcej. Muszę sprawdzać czy długość pociągu nie przekracza długości peronu i przewidzieć ewentualne sytuacje krytyczne (np. wszystkie perony zajęte).
Bardzo proszę o sprawdzenie układu i ewentualne sugestie.
Dodam tylko że jest to mój pierwszy schemat jaki kiedykolwiek robiłem.
Jestem informatykiem a nie elektronikiem dlatego proszę o wyrozumiałość.
Mam również pytanie. Jakich czujników (konkretny typ/model) użyć? Przede wszystkim mają być tanie. O czujnikach nie mam bladego pojęcia – wydaje mi się że najlepszym rozwiązaniem byłyby czujniki optyczne ale jakie to już dla mnie czarna magia.

![[AVR] Model dworca kolejowego (Atmega16) [AVR] Model dworca kolejowego (Atmega16)](https://obrazki.elektroda.pl/67_1291151178.jpg)