Witam Serdecznie
Mam poważny problem z programatorem USBasp.
Zainstalowany wykryty poprawnie przez system jak i kompilatory, diody 3.3v na wejściu i sprawdzone połączenia lecz ma jedną wadę nie spełnia swojej roli.
Wszystko byłoby ok dopóki nie chcemy używać programatora podczas próby zaprogramowania( a dokładniej użycia funkcji odczyt lub earse) procesora w układzie stacji lutowniczej zaczerpniętej z forum program wyrzuca błąd przedstawiony na screen'e ( programowany mikroprocesor to nowa atmega8 ). Wszystkie kombinacje zworek z zasilaniem układu z programatora spowalnianie zegara nie skutkują. Jeżeli programowany układ zasilimy też występuje dziwny przypadek: Dioda power programatora świeci się nawet jeśli programator nie jest podłączony do USB a zworka zasilania programowanego układu u programatorze jest WYciągnięta to wydaje mi się, że to też nie jest dobry objaw.
Z Programatorem walczę już 5 dzień, zmiana programowanych układów nie przynosi rezultatów.
Czekam na porady
Pozdrawiam
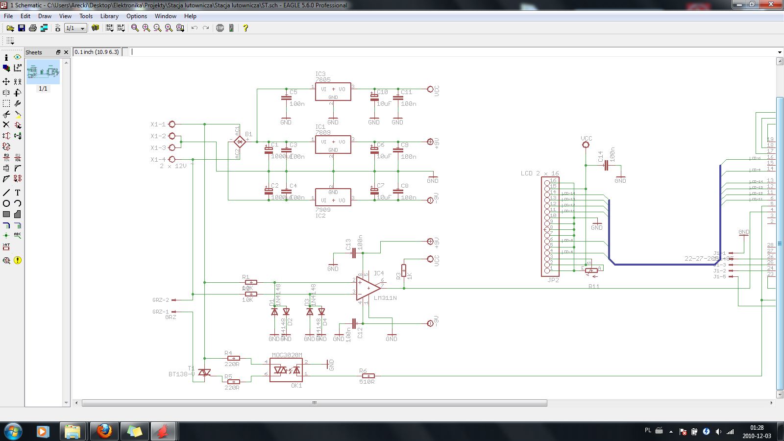
Mam poważny problem z programatorem USBasp.
Zainstalowany wykryty poprawnie przez system jak i kompilatory, diody 3.3v na wejściu i sprawdzone połączenia lecz ma jedną wadę nie spełnia swojej roli.
Wszystko byłoby ok dopóki nie chcemy używać programatora podczas próby zaprogramowania( a dokładniej użycia funkcji odczyt lub earse) procesora w układzie stacji lutowniczej zaczerpniętej z forum program wyrzuca błąd przedstawiony na screen'e ( programowany mikroprocesor to nowa atmega8 ). Wszystkie kombinacje zworek z zasilaniem układu z programatora spowalnianie zegara nie skutkują. Jeżeli programowany układ zasilimy też występuje dziwny przypadek: Dioda power programatora świeci się nawet jeśli programator nie jest podłączony do USB a zworka zasilania programowanego układu u programatorze jest WYciągnięta to wydaje mi się, że to też nie jest dobry objaw.
Z Programatorem walczę już 5 dzień, zmiana programowanych układów nie przynosi rezultatów.
Czekam na porady
Pozdrawiam
