logo elektroda
logo elektroda
X
logo elektroda
REKLAMA
REKLAMA
Adblock/uBlockOrigin/AdGuard mogą powodować znikanie niektórych postów z powodu nowej reguły.

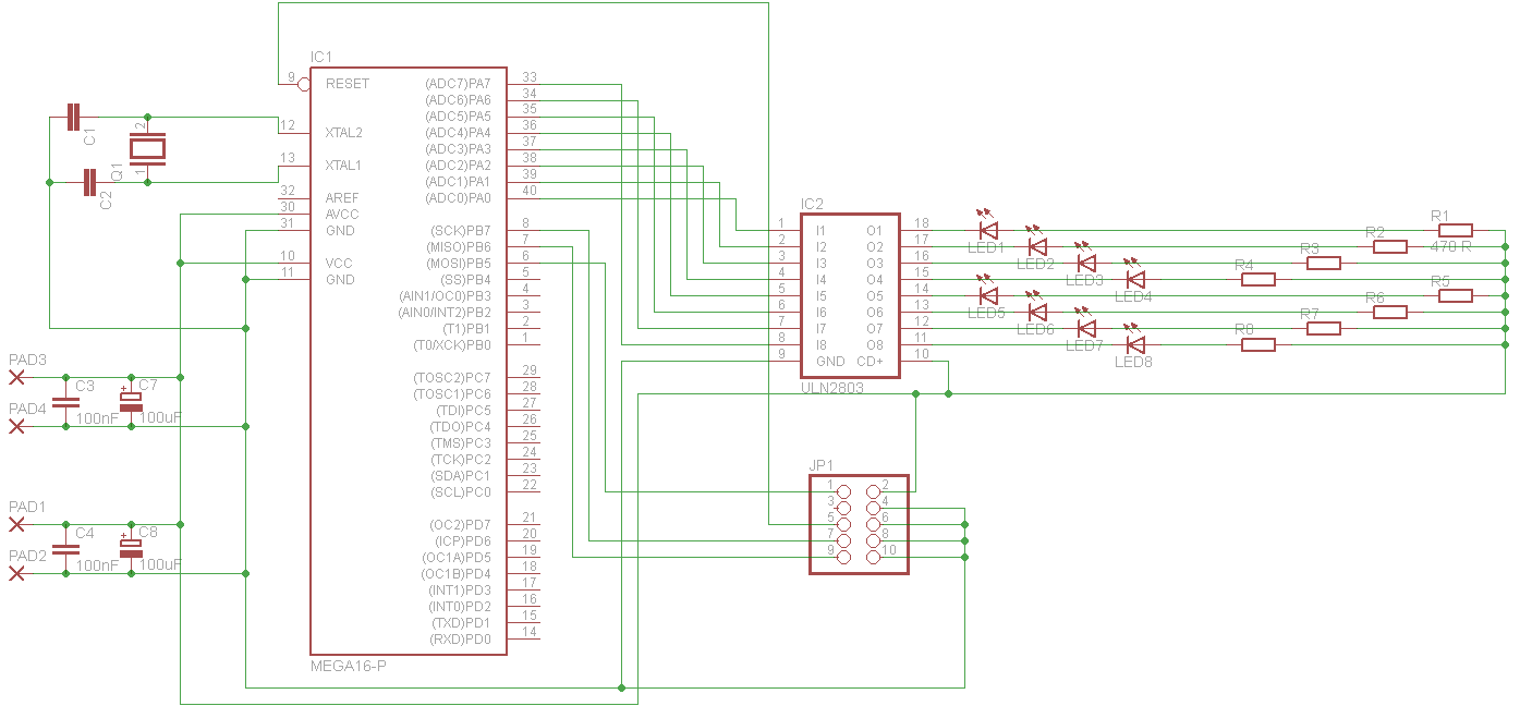
Prośba o sprawdzenie schematu

mateo238 30 Lis 2010 19:23 2584 16
REKLAMA
  • #1 8809789
    mateo238
    Poziom 10  
    Sprawdzcie czy takie uklad bedzie mial prawo działać. Czy jesli nie chce aby uklad byl zasilany z programatora to nie musze podlaczac reszty pinow z gniazda programatora??

    Prośba o sprawdzenie schematu
  • REKLAMA
  • #2 8809801
    omicronNs
    Poziom 21  
    To nie będzie działać. Słyszałeś kiedyś o masie?
  • #3 8809824
    mateo238
    Poziom 10  
    Ale jesli uklad bedzie zasilany z baterii to podlacze pin gnd uC do '-' baterii. Czy zle mysle?? Co powinienem poprawic?
  • #4 8809868
    omicronNs
    Poziom 21  
    Ale nie zaprogramujesz procesora. Masa procesora musi być połączona z masą programatora.
  • REKLAMA
  • #5 8809909
    mateo238
    Poziom 10  
    czyli jak polacze gnd od procesora z gnd z gniazda programatora to bedzie ok?? i wtedy wersja z bateria bedzie juz ok?
  • #6 8809920
    atmeg
    Poziom 14  
    Masa ukladu podlaczona do masy programatora to warunek konieczny i druga sprawa
    to plus 5V do zasilania programatora i to jest zależne od tego jaki posiadasz programator .
  • #7 8809940
    mateo238
    Poziom 10  
    mam dokladnie taki programator:

    Link

    wiec czy cos oprocz masy musze poprawic jeszcze?
  • #8 8809943
    omicronNs
    Poziom 21  
    Przecież kolega autor napisał, że nie chce zasilać procesora z programatora. Połącz tylko masy.
  • REKLAMA
  • #9 8809989
    mateo238
    Poziom 10  
    Czy tak bedzie juz dobrze

    Prośba o sprawdzenie schematu
  • #10 8811539
    atmeg
    Poziom 14  
    powinno byc OK . Mi chodzilo o to ze np. programator moze wymagac zasilania i nie bierze go z komputera lecz z ukladu uruchamianego . Sa takie.
  • #11 8828110
    mateo238
    Poziom 10  
    A czy do zasilania nie powinny byc dodane jakies kondensatory do filtrowania (zasilanie bedzie albo z baterii albo z jakiegos zasilacz - nie zdecydowalem jeszcze ostatecznie) bo ktos mi tak zasugerowal?? Czy mogłby ktoś dorysować na tym schemacie jak to powinno być bo ja zabardzo nie wiem.

    Pozdrawiam
  • REKLAMA
  • #12 8830458
    atmeg
    Poziom 14  
    Daj równolegle do bateri kondesator 100uF i 100nF . Realnie na plytce gdzies blisko zasilania mikroprocesora.
  • #13 8834375
    mateo238
    Poziom 10  
    Cos takiego ??

    Prośba o sprawdzenie schematu
  • #14 8837795
    walek33
    Poziom 29  
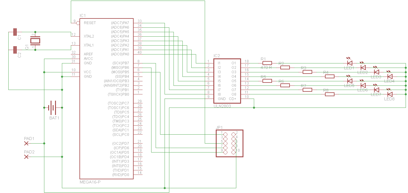
    A tak na marginesie, to myślisz, że ten ULN jest tutaj potrzebny i będzie działał?
  • #15 8838424
    mateo238
    Poziom 10  
    A nie będzie??
  • #16 8847144
    mateo238
    Poziom 10  
    Dlaczego ten ULN miałby powodowac problemy ?
  • #17 8852015
    atmeg
    Poziom 14  
    Jesli to zwykle malej mocy diody led to w sumie ten uln jest nie potrzebny, Mi jeszcze nie udalo sie spalic atmela podlanczajac diody led malej mocy pod +5V.Moze napisz jakie diody masz zamiar zastosowac , byc moze ten uklad ULN jest nie potrzebny a dzialac w tym ukladzie powinien.Jest poprawnie wlaczony.Co do kondesatorow w zasilaniu wystarczy dac po jednej sztuce.
REKLAMA