logo elektroda
logo elektroda
X
logo elektroda
REKLAMA
REKLAMA
Adblock/uBlockOrigin/AdGuard mogą powodować znikanie niektórych postów z powodu nowej reguły.

[Atmega][C] Wysterowanie mostka h na ir2110

Azonic_2006 07 Gru 2010 20:05 5170 7
REKLAMA
  • #1 8839252
    Azonic_2006
    Poziom 17  
    Witam!
    Mój problem polega na tym iż nie wiem jak wysterować mostek h na zbudowany na driverach ir2110, ale może zacznę od początku.
    Żeby nabrać doświadczenia napisałem program sterujący mostkiem l298.
    Wszytko ładnie pięknie. Dwa normalne wyjścia sterują kierunkiem, a pwm podaję na nogę EN.
    Program działa i to bardzo dobrze, ale wydajność prądowa układy jest za mała i dlatego zbudowałem mostek na mosfetach na ir2110 według schematu.
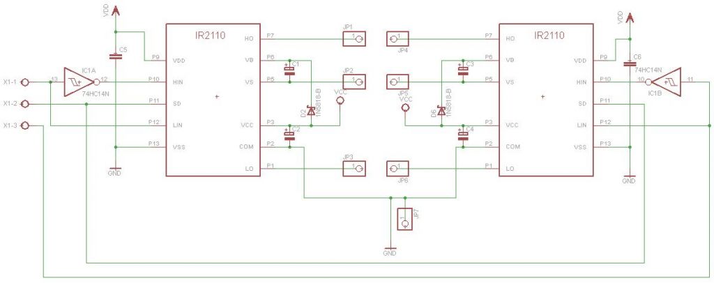
    [Atmega][C] Wysterowanie mostka h na ir2110
    Schemat zawiera tylko obwód sterowania.
    Niema co się zagłębiać w poprawność jak i fachowość schematu.
    Ważne, że układ działa.
    W tym miejscu się pojawia problem, ponieważ ten mostek miał być sterowany tak samo jak l298, ale te drivery posiadają przetwornicę do zasilania górnych mosfetów.
    W układzie statycznym działa, ale przez około 20 sekund i silnik się zatrzymuje.
    Podanie sygnału pwn na nogę SD odpada, ponieważ nie działa przetwornica.
    Włączenie na stałe układu i sterowania na zmianę przez pwm też odpada, ponieważ silnik będzie hamowany.
    Ogólnie pytanie jest takie żeby mostkiem sterować przez podanie pwn na SD a jednocześnie doładowywać przetwornicę.
    Jeżeli ktoś ma sensowny pomysł jak to rozwiązać to będę wdzięczny za pomoc.
    Pozdrawiam!
    Azonic_2006
  • REKLAMA
  • #2 8842859
    Fajfer2
    Poziom 20  
    Układ IR2110 stosowany jest najczęściej do układów impulsowych. Górny tranzystor jest wysterowany dzięki napięciu na naładowanym kondensatorze układu bootstrap, który działa tylko gdy na czas wyłączenia górnego tranzystora, umożliwiono ładowanie się tego kondensatora. Po naładowaniu można załączyć górny (tylko na pewien czas) i cykl powtarza się. Jeśli kondensator nie naładuje się do minimalnego napięcia około 8.2 V to zadziała zabezpieczenie podnapięciowe, uniemożliwiające wysterowanie wyjścia.
  • REKLAMA
  • #3 8844257
    Azonic_2006
    Poziom 17  
    Witam!
    Gdybym to wiedział to by takiego tematu nawet nie było, ale człowiek mądry po szkodzie.
    Ogólnie jestem zadowolony z konstrukcji bo żaden tranzystor się nie spalił a układy ir są całe.
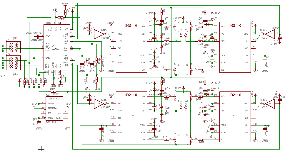
    Obecnie znalazłem rozwiązanie w takiej oto postaci [Atmega][C] Wysterowanie mostka h na ir2110
    Jest to pompa ładunku.
    Ogólnie wiem jak to działa, ale jeżeli ktoś ma chwilę czasu to prosiłbym o wytłumaczenie która dioda i kondensator do czego służy.
    Bez wdawania się w szczegóły bo jak działa powielacz to wiem tylko ten schemat jest trochę zagmatwany.
    Jeszcze chciałbym prosić o podanie jakie najlepiej dobrać wartość elementów oraz jaką diodą mogę zamienić diodę BAS216.
    Pozdrawiam!
    Azonic_2006
  • #4 8849993
    Azonic_2006
    Poziom 17  
    Witam!
    Problem został rozwiązany.
    Budowa pompy ładunku to średni pomysł, dlatego problem rozwiązałem w inny znacznie prostszy sposób.
    Zastosowałem układ kombinacyjny taki sam jaki jest w L298 i działa wyśmienicie.
    Co prawda układ nie działa statycznie, ale wystarczy podawać niepełny sygnał PWM
    aby kondensator miał czas na naładowanie i jest ok.
    Dodaję schemat dla potomnych.
    [Atmega][C] Wysterowanie mostka h na ir2110
    Pozdrawiam!
    Azonic_2006
  • #5 9087200
    jaromonkey
    Poziom 11  
    to sie podłącze: jaka jest maksymalna wydajnosc pradowa portu atmegi16? cienki jestem z angielskiego a nota jest wlasnie w tym jezyku :p
  • REKLAMA
  • REKLAMA
  • #7 9087374
    jaromonkey
    Poziom 11  
    dzieki wielkie :)
  • #8 9087383
    limak
    Poziom 13  
    Może zastosować HIP4081 który pozwala na prace statyczną
REKLAMA