Witam
Chciałbym się dowiedzieć jak ustawić kolejność połączeń elektrycznych. Chodzi mi o następującą rzecz.
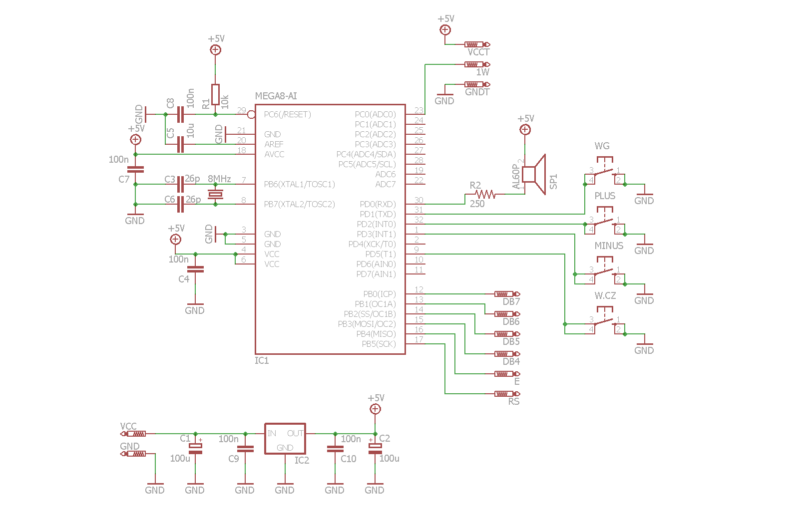
Załóżmy , że na schemacie łącze następujące elementy.
TestPad => Kondensator 100uF => Stabilizator => Kondensator 100uF => Kondensator 100nF => Vcc Uc
Na schemacie połączenie narysowane jest według mnie prawidłowo, jednak po przełączeniu na projektowanie PCB połączenia wyglądają tak
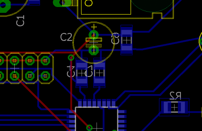
TestPad => Kondensator 100uF => Stabilizator => Vcc Uc => Kondensator 100 uF => Kondensator 100nF
Elektrycznie niby nie ma różnicy, jednak prąd ma przebieg bezpośrednio ze stabilizatora do Uc a nie przez kondensator tak jak chce. Jak takie sytuacje kontrolować, lub o czym należy pamiętać przy tworzeniu schematu ?
Chciałbym się dowiedzieć jak ustawić kolejność połączeń elektrycznych. Chodzi mi o następującą rzecz.
Załóżmy , że na schemacie łącze następujące elementy.
TestPad => Kondensator 100uF => Stabilizator => Kondensator 100uF => Kondensator 100nF => Vcc Uc
Na schemacie połączenie narysowane jest według mnie prawidłowo, jednak po przełączeniu na projektowanie PCB połączenia wyglądają tak
TestPad => Kondensator 100uF => Stabilizator => Vcc Uc => Kondensator 100 uF => Kondensator 100nF
Elektrycznie niby nie ma różnicy, jednak prąd ma przebieg bezpośrednio ze stabilizatora do Uc a nie przez kondensator tak jak chce. Jak takie sytuacje kontrolować, lub o czym należy pamiętać przy tworzeniu schematu ?
