logo elektroda
logo elektroda
X
logo elektroda
REKLAMA
REKLAMA
Adblock/uBlockOrigin/AdGuard mogą powodować znikanie niektórych postów z powodu nowej reguły.

[ATTINY2313][C/WINAVR] PWM, sterowanie LED RGB 3x1W, od zera

gdL 16 Gru 2010 18:09 4224 7
REKLAMA
  • #1 8876479
    gdL
    Poziom 27  
    Chciałbym zmontować lampkę na diodzie RGB 3x1W używając do sterowania ATTINY2313. Rzeczony procesor ma 4xPWM, więc można łatwo sprzętowo zająć się sterowaniem. Jako, że nigdy czegoś takiego nie wykonywałem, chciałbym zasięgnąć Waszej rady przy wielu problemach z jakimi spotkam się podczas konstrukcji. Chciałbym wszystko pisać w jednym temacie. Na końcu połącze ten temat z tematem w dziale DIY, żeby opublikować rezultat pracy.

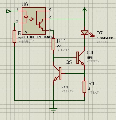
    Diodę LED należy zasilać prądowo, dla 3x1W, będzie to około 350mA na kanał. Na początek chciałbym zapytać o obwód źrodła prądowego do zasilania LED. Wybrałem prostą stabilizację na 2 tranzystorach, gdzie Q4/Q6 sterują dużym prądem płynącym przez diodę, a Q5/Q7 regulują potencjał bazy Q4/Q6. Znalezienie odpowiedniego prądu wiąże się z dobraniem rezystora R10/R13, tak, aby przy osiągnięciu założonego prądu, spadek napięcia na nim wynosił około 0.65V (napięcie przewodzenia tranzystorów Q5/Q7). Tranzystory powinny być sprzężone termicznie.
    Spadek napięcia na tranzystorach wyjsciowych i rezystorze w obwodzie diody nie powinien być wyższy od 1.4V. Dlatego minimalne napięcie zasilania powinno być równe spadkowi napięcia na diodzie przy prądzie nominalnym + 1.4V, czyli minimum 5V.

    W przypadku zmiany w przyszłości na diodę o wyższej mocy, można się liczyć z koniecznościa podwyższenia zasilania nawet powyżej 10V. Z tej przyczyny zastanawiam się nad wykonaniem podłączenia do procesora w/g rysunku 1 lub 2. I stąd pytania :

    1.Czy jest to zadowalający sposób zasilania prądowego dla LED mocy ?
    2.Czy lepiej zastosować transoptor (optocoupler), czy może wystarczy zwykła dioda zenera ?
  • REKLAMA
  • Pomocny post
    #2 8876583
    LordBlick
    VIP Zasłużony dla elektroda
    LED mocy to się zasila PWM na zasadzie przetwornicy StepDown. Na podanych rysunkach tranzystory mogą też zacząć świecić przy dużym obciążeniu... :P Co do transoptorów to służą do galwanicznej separacji, nie ma sensu tu ich stosować.
  • REKLAMA
  • #3 8876779
    gdL
    Poziom 27  
    Cytat:
    LED mocy to się zasila PWM na zasadzie przetwornicy StepDown. Na podanych rysunkach tranzystory mogą też zacząć świecić przy dużym obciążeniu...


    Zdaję sobie sprawę, że przy nieproporcjonalnie wysokim napięciu zasilania, na tranzystorze wydzieli się duża moc. Planuję jednak, by napięcie zasilania wynosiło w bieżącej konfiguracji około 6-8V (procesor otrzyma własną stabilizację na którymś ze scalonych stabilizatorów).

    Separacja jest na wypadek rozdzielenia zasilania w przyszłości, żeby nie trzeba było aż tak modyfikować wykonanej płytki. Rozumiem, że pominięcie transoptora i dopasowanie napięć przy pomocy diody Zenera jest również dopuszczalne ?
  • REKLAMA
  • REKLAMA
  • #5 8876949
    victoriii
    Poziom 19  
    A ja bym sugerował wykorzystanie przetwornicy MBI6650/1. Sprawność będzie niezła a straty małe. Dodatkowo mają one kompensację temperatury. A przy liniowym sterowaniu i prądzie 350mA straty będą konkretne.
  • #6 8877311
    gdL
    Poziom 27  
    MBI6650/1 <- nawet fajny pomysł, można ją sterować PWM, są 1 i wielokanałowe, ale niestety brak ich w TME :(

    Wrzucam cały schemat. Kod pojawi się w załączeniu, jak napiszę i przetestuję na ATMEGA16 (ATTINY póki co jeszcze nie mam, bo chcę zamówić w jednej paczce ze wszystkimi elementami ). W przypadku maksymalnego wypełnienia muszę się pogodzić ze stratami rzędu 5W ((3*350mA) * (8V - 3.5V)), z czego na rezystorach wydzieli się około 0.7W (3*350)*0.7, a w sumie około 1.5W jest złem koniecznym (minimalne spadki na tranzystorach).

    Załóżmy, że chcemy, żeby tranzystory pracowały w warunkach max 70*C, to jakieś 45* ponad temperaturę otoczenia. Potrzebujemy więc radiatora o minimalnym współczynniku 10K/W. Cena takiego radiatora w TME wynosi około 4 - 5 zł.
  • Pomocny post
    #7 8877875
    victoriii
    Poziom 19  
    MBI665x są tylko jednokanałowe, bo reszta sterowników Macroblocka jest liniowa a nie impulsowa. Są w Mariteksie. Co do schematu, to dorzuciłbym jeszcze 100nF ceramiczne na wejściu i wyjściu stabilizatora. Przy SW1,2,3 oporniki nie są potrzebne. I dodatkowo proponuję podłączyć nieużywane wyprowadzenia procka do plusa lub do masy.
  • #8 8885750
    LordBlick
    VIP Zasłużony dla elektroda
    victoriii napisał:
    I dodatkowo proponuję podłączyć nieużywane wyprowadzenia procka do plusa lub do masy.
    Niezbyt szczęśliwe rozwiązanie, skoro można programowo ustawić stan każdego wyprowadzenia. Drobna pomyłka w programie (o co jest bardzo łatwo na etapie prototypu) i mamy problem.
REKLAMA