Witam
Przejdę od razu do rzeczy.
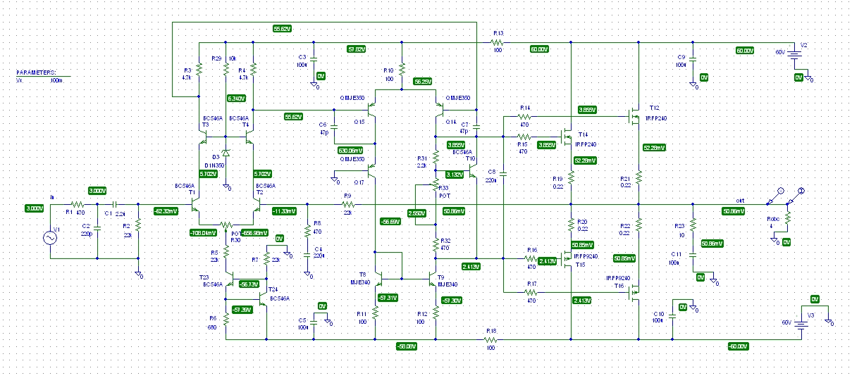
Zakupiłem płytkę wzmacniacza audio na mosfetach o mocy 200W RMS (A-131).
Potrzebuję symulację tego układu w pspice. A konkretnie schemat jest złożony, jednak parametry tego zasymulowanego układu znacząco odbiegają od tych teoretycznych, na przykład moc wyjściowa układu.
I tutaj prośba do znawców tego wspaniałego oprogramowania.
Proszę pomóżcie znaleźć błąd. Nie mogę się go doszukać od wczoraj.
Ewentualnie co może powodować takie zachowanie wzmacniacza ?
W załączniku wszystkie potrzebne informacje.
Pozdrawiam i życzę spokojnego wieczoru

Przejdę od razu do rzeczy.
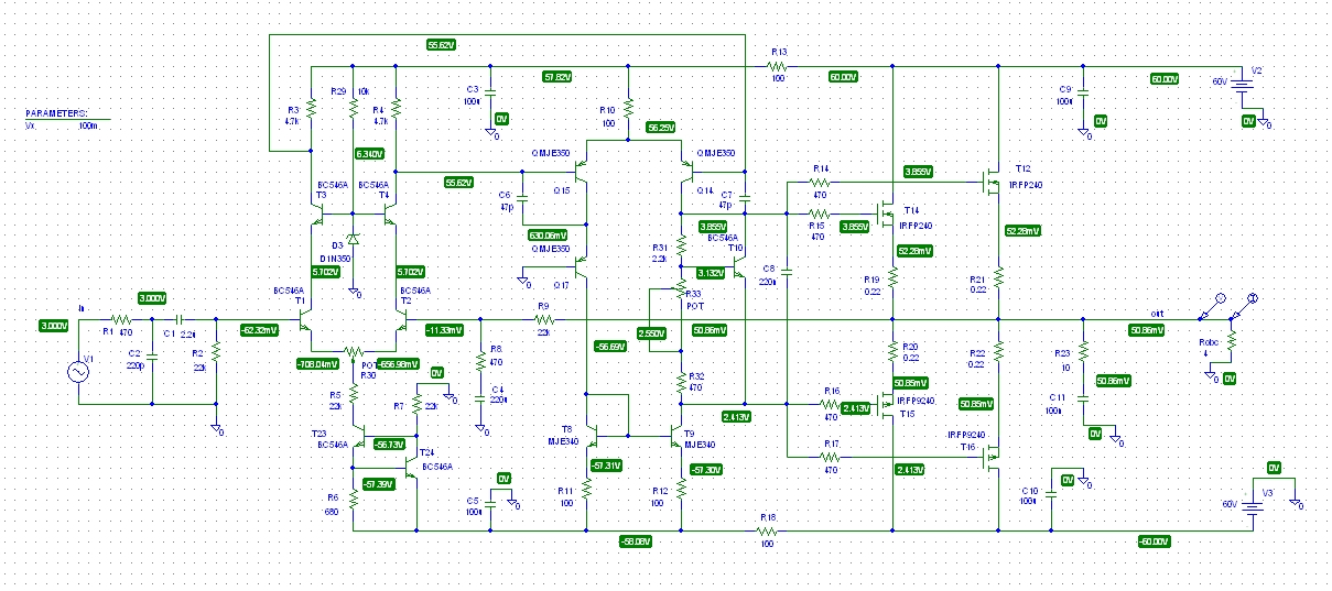
Zakupiłem płytkę wzmacniacza audio na mosfetach o mocy 200W RMS (A-131).
Potrzebuję symulację tego układu w pspice. A konkretnie schemat jest złożony, jednak parametry tego zasymulowanego układu znacząco odbiegają od tych teoretycznych, na przykład moc wyjściowa układu.
I tutaj prośba do znawców tego wspaniałego oprogramowania.
Proszę pomóżcie znaleźć błąd. Nie mogę się go doszukać od wczoraj.
Ewentualnie co może powodować takie zachowanie wzmacniacza ?
W załączniku wszystkie potrzebne informacje.
Pozdrawiam i życzę spokojnego wieczoru