Mam problem ponieważ nie wiem jak poprawnie wykonać coś ala filtr na wejściu uC.
Problem polega na tym że przy którymś razie kliknięcia w przełącznik, port uC się jakby odłącza z uC. Brak jakiejkolwiek reakcji, ale tylko z tego portu. Gdy zresetuje układ wszystko wraca do normy.
Podejrzewam że jest to problem przepięć występujących na skrętce.
Skrętka podłączona jest wprost do portu uC i odfiltrowana kondensatorem 100n. Jestem pewien że tak się nie robi i tutaj leży właśnie problem.
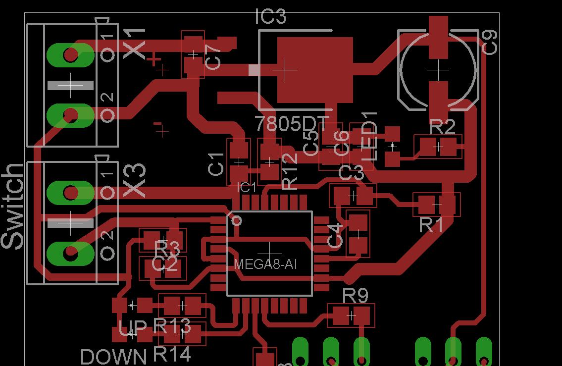
Poniżej schemacik.
[/img]
Problem polega na tym że przy którymś razie kliknięcia w przełącznik, port uC się jakby odłącza z uC. Brak jakiejkolwiek reakcji, ale tylko z tego portu. Gdy zresetuje układ wszystko wraca do normy.
Podejrzewam że jest to problem przepięć występujących na skrętce.
Skrętka podłączona jest wprost do portu uC i odfiltrowana kondensatorem 100n. Jestem pewien że tak się nie robi i tutaj leży właśnie problem.
Poniżej schemacik.
