logo elektroda
logo elektroda
X
logo elektroda
REKLAMA
REKLAMA
Adblock/uBlockOrigin/AdGuard mogą powodować znikanie niektórych postów z powodu nowej reguły.

Programowanie ATtiny13, avrdude nie wykrywa mikrokontrolera

marian.dxd 27 Gru 2010 20:43 8144 21
REKLAMA
  • #1 8920772
    marian.dxd
    Poziom 11  
    Witam,

    Kupiłem na aukcji programator usbasp. Gdz podłączam mikrokontroler ATtiny 13 to wtyczki wg:
    Reset  pin 1
    SCK     pin 7
    MISO    pin 6
    MOSI   pin 5
    GND    pin 4 
    Vcc pin 8
    


    Ponieważ nie wolno umieszczać linków do aukcji podaję jej numer: 1347493362
    Aby uzyskać link do aukcji należy podmienić X na numer aukcji podany powyżej:
    http://allegro.pl/X-iX.html

    Gdy włożę programator do portu usb czerwona dioda gaśnie i słuchać dźwięk tak jakbym wyjmował wtyczkę z usb. Podejrzewam zwarcie, sprawdzałem miernikiem i nic.

    Pewna osoba poleciła mi, żebym dał rezystor 4k7 pomiędzy piny 1 i 8 oraz kondensator ceramiczny pomiędzy piny 4 i 8.

    Siedzę nad tym już dłuższy czas, próbowałem różnych kombinacji podłączeń i nic. jak podłączę odwrotnie to avrdude nie wykrywa mikrokontrolera.


    Pozdrawiam.

    PS Dodam jeszcze, że jak podłaczyłem odwrotnie(tak jakbym obrócił wtyczkę o 180stopni) mikrokontroler to jego sygnatura wykrywana była jako 0xffffff
  • REKLAMA
  • Pomocny post
    #2 8921009
    mirekk36
    Poziom 42  
    No niestety jak tak na ślepo jeszcze kilka razy popodłączasz sobie odwrotnie to upalisz jeszcze nie jednego scalaka albo i port USB jeśli z niego na dodatek zasilasz procka.

    Oczywiście warto zasilać procka z USB ale w tym celu to trzeba SUPER dokładnie doczytać w instrukjcji wyprowadzenia wtyczki z programatora i połączyć odpowiednio sygnały ISP jak również zasilanie.

    Zamiast to tak opisywać - a mało z tego wynika, zrób lepiej jakieś wyraźne fotki jak to podłączasz żeby widać było co do czego i podaj nazwę programatora żeby można było określić jego wyjścia - zamiast linków na allegro.
  • #3 8921048
    elektryk101
    Warunkowo odblokowany
    Napięcie na procesorze stabilne 5V? Spróbuj zrobic prosty programator stk200/300 na LPT. Pomiędzy pinami 1,5,6,7 a programatorem dobrze jest dac rezystory 330Ω.
    Popatrz jeszcze na to:
    https://www.elektroda.pl/rtvforum/topic998383.html
    A poza tym ten link to ty chyba dla wróżek dałeś. :D
  • #4 8921255
    marian.dxd
    Poziom 11  
    @elektryk101 - temat czytałem, sprawdzałem multimetrem.

    @mirekk36 - postaram się na jutro narysować schemat albo wykombinować jakieś fotki.

    Wyjście to zwykłe KANDA:
    Programowanie ATtiny13, avrdude nie wykrywa mikrokontrolera

    Natomiast schemat mikrokontrolera, wg obudowy z noty katalogowej:
    Programowanie ATtiny13, avrdude nie wykrywa mikrokontrolera

    Programator:
    Programowanie ATtiny13, avrdude nie wykrywa mikrokontrolera
    - ISP USB (USBasp) AVR

    Kabel do programatora:
    Programowanie ATtiny13, avrdude nie wykrywa mikrokontrolera
    Nie wiem czy kabel nie za długi?

    To jest czysta wersja dobrze wszystkim znanego USbAsp.

    @mirekk36 - Gdybym miał w komputerze LPT to nie bawiłbym się w programatorki na USB, przynajmniej na tym etapie mojej wiedzy.

    Próbowałem w BASCOM AVR zaprogramować procesor i druga dioda od programowania świeciła się. Wyjąłem uC z podstawki podłaczyłem na osobny zasilacz i sprawdzałem kolejno nóźki. Według mojego programu miał się pojawić stan wysoki na nóżce 5 na 13 sekund, był tam cały czas. Innym razem na nóżce 2 był cały czas stan wysoki. Myślałem, ze uC się spalił, wymieniłem na drugi i nic.

    Najpierw programowałem wszystko z rezystorem i kondensatorem, potem wylutowałem je i nadal to samo.

    Link do Allegro dałem w takiej postaci, ponieważ nie chciałem łamać regulaminu, żeby mój temat nie wylądował w koszu, bo potrzebuję zaprogramowanego mkrokontrolera i waszej pomocy.

    Pozdrawiam.
  • REKLAMA
  • #6 8921416
    marian.dxd
    Poziom 11  
    elektryk101 napisał:
    Napięcie na procesorze stabilne 5V? Spróbuj zrobic prosty programator stk200/300 na LPT.


    @elektryk101 pisał o LPT

    Dodam jeszcze, ze jak wypnę zworkę z programatora to działa dioda kontrolna

    Programowanie ATtiny13, avrdude nie wykrywa mikrokontrolera

    Ta zworka jest chyba do włączania/wyłączana zasilania procka z usb
  • Pomocny post
    #7 8921542
    Matejkos
    Poziom 20  
    A bez podpiętego układu który programujesz dioda od zasilania świeci pewnie tak. W takim razie masz zwarcie do masy na programowanym układzie programator się wyłącza gdyż jest tam bezpiecznik. Musisz poszukać błędu najpierw na szynie zasilania.

    Pozdrawiam Matejkos

    PS możesz sprawdzić z zasilaniem procesora z oddzielnego źródła a nie przez programator.
  • #8 8921588
    marian.dxd
    Poziom 11  
    Tak, programator bez uC jest wykrywany, kontrolka świeci, poprawnie się zainstalował.

    No właśnie tego się spodziewałem zwarcie. Sprawdzę wszystko, taśmę też "przedzwonię". Możliwe, że jest na złączu gdzieś zwarcie.

    A rezystor i kondensator zostawić do programowania?
  • REKLAMA
  • #9 8922186
    manekinen
    Poziom 29  
    Rezystor i kondensator mogą zostać. Lepiej usuń to zwarcie, w programatorze masz bezpiecznik polimerowy którego wytrzymałość to jakieś 100 zwarć - potem to dopiero będziesz szukał błędów :) Nie próbuj też podłączać tego układu do innego (mocniejszego) zasilacza - będzie kupa dymu.

    A jeśli chodzi o zakaz umieszczania linków do aukcji... jest to "zakaz umieszczania odnośników do materiałów o charakterze krótkotrwałym" i jeśli nawet podasz numer aukcji to na jedno wyjdzie, bo za jakiś miesiąc nikt tej aukcji już nie obejrzy - po to ten zakaz :)
  • #10 8923389
    marian.dxd
    Poziom 11  
    Zamieniłem dotychczasowe kable na skrętkę i DZIAŁA!!! Przedzwoniłem taśmę i wszystkie styki i wyglądana ok.

    Ale mam taki problem, że nie ważne gdzie programuje uC w BASCOM AVR czy w cmd zawsze po skończonym programowaniu pokazuje się problem z weryfikacją:

    
    avrdude: veryfiying
    avrdude: veriication error, first mismatch at byte 0x0000
                0x09 ?= 0x00
    avrdude: veriication error, content mismatch
    avrdude: safemode: lfuse changed? Was 6a, and is now 0
    Would you like this fuse to be changed back? [y/n] y
    avrdude: error: wrong responds size
    avrdude: error: usbasp_transmit: error sending control message: win error: Urządzenie nie rozpoznaje polecenia
    


    Po wybraniu y (Would you like this fuse to be changed back? [y/n] y) długo trwało programowanie i odpiąłem programator z usb. Może to przez rezystor i kondensator?

    Co robię źle. Może mikrokontroler jest uszkodzony. Po podłączeniu osobno uC nie zachowuje się tak jak powinien wg programu.
  • #11 8923509
    krdln
    Poziom 13  
    Tak dla pewności spytam, mam nadzieję, że wiesz, że ten schemat wtyczki kanda to jest schemat gniazda, czyli jeśli chcesz schemat wtyczki, to będzie to odbicie lustrzane.

    Wybacz, że Cię o takie coś posądzam, ale lepiej wyeliminować wszystkie możliwości błędu, bo skoro na skrętce działa, to raczej mało prawdopodobne, żeby taśma powodowała zwarcie...
  • #12 8923608
    marian.dxd
    Poziom 11  
    krdln Oczywiście, schemat jest na wyjściu programatora, sprawdziłem połączenia miernikiem w taśmie i działa. Do taśmy wetknąłem druciki drugie końce przylutowałem do podstawki.

    Dodano po 2 [godziny] 50 [minuty]:

    Umieszczam jeszcze listing z programowania procesora. jak wybrałem y przy pytaniu to się zawieszał.

    
    D:\Avrdude>avrdude -c usbasp -p t13 -F
    found 3 busses
    
    avrdude: AVR device initialized and ready to accept instructions
    
    Reading | ################################################## | 100% 0.02s
    
    avrdude: Device signature = 0x1e9007
    
    avrdude: safemode: Fuses OK
    
    avrdude done.  Thank you.
    
    
    D:\Avrdude>avrdude -c usbasp -p t13 -U flash:w:rew.hex
    found 3 busses
    
    avrdude: AVR device initialized and ready to accept instructions
    
    Reading | ################################################## | 100% 0.00s
    
    avrdude: Device signature = 0x1e9007
    avrdude: NOTE: FLASH memory has been specified, an erase cycle will be performed
    
             To disable this feature, specify the -D option.
    avrdude: erasing chip
    avrdude: reading input file "rew.hex"
    avrdude: input file rew.hex auto detected as Intel Hex
    avrdude: writing flash (164 bytes):
    
    Writing | ################################################## | 100% 0.09s
    
    
    
    avrdude: 164 bytes of flash written
    avrdude: verifying flash memory against rew.hex:
    avrdude: load data flash data from input file rew.hex:
    avrdude: input file rew.hex auto detected as Intel Hex
    avrdude: input file rew.hex contains 164 bytes
    avrdude: reading on-chip flash data:
    
    Reading | ################################################## | 100% 0.06s
    
    
    
    avrdude: verifying ...
    avrdude: verification error, first mismatch at byte 0x0000
             0x09 != 0x00
    avrdude: verification error; content mismatch
    
    avrdude: safemode: lfuse changed! Was 6a, and is now 0
    Would you like this fuse to be changed back? [y/n] n
    avrdude: safemode: hfuse changed! Was ff, and is now 0
    Would you like this fuse to be changed back? [y/n] n
    avrdude: safemode: Fuses OK
    
    avrdude done.  Thank you.
    
    
    D:\Avrdude>
  • REKLAMA
  • Pomocny post
    #13 8925309
    LordBlick
    VIP Zasłużony dla elektroda
    Czy w SLOW MODE (zworka) programuje się normalnie ? Mój USBAsp na ATtiny13 miał początkowo problem w szybkim programowaniu, gdy odpowiednie fusebity miałem nieprawidłowo zaprogramowane. Po wybraniu wew. osc. RC=9,6MHz i CKDIV=1 (niezaprogramowany) wszystko ożyło...
  • #14 8925676
    marian.dxd
    Poziom 11  
    U mnie jest tylko 1 zworka odłączająca zasilanie od mikrokontrolera.

    W programie taktowanie to 1MHz.

    Już nie mam siły do tego programatora...

    Może kupić inny mikrokontroler, np atmega8?
  • Pomocny post
    #15 8925994
    landy13
    Poziom 31  
    marian.dxd napisał:
    U mnie jest tylko 1 zworka odłączająca zasilanie od mikrokontrolera.

    Ale pola lutownicze są pod jeszcze dwie inne. Możesz wlutować tam goldpiny i używać zworki, albo prowizorycznie połączyć drutem.
  • #16 8926514
    marian.dxd
    Poziom 11  
    @landy13 rzeczywiście. Mógłbyś podpowiedzieć która to zworka SLOW MODE?
  • #17 8926534
    landy13
    Poziom 31  
    Nie wiem która. Ale ten tajny schemat jest na trudnej do odszukania stronie.

    Zewrzyj pin C2 do masy.
  • #18 8927277
    LordBlick
    VIP Zasłużony dla elektroda
    marian.dxd napisał:
    W programie taktowanie to 1MHz.
    To jest prędkość rzeczywista zegara, czy sobie tylko tak przyjmujesz ? Domyślnie ATtiny13 ma CKDIV8 zaprogramowany przy 9.6 MHz, co nie do końca daje 1MHz. Żeby było ciekawiej, to jest jescze rejestr CLKPR, do którego przy zaprogramowanym CKDIV8 jest wpisywane sprzętowo 0x03...
  • #19 8928465
    marian.dxd
    Poziom 11  
    Prędkość 1MHz ustawiam w programie:

    $regfile = "ATtiny13.DAT"
    $crystal = 1000000
    '...


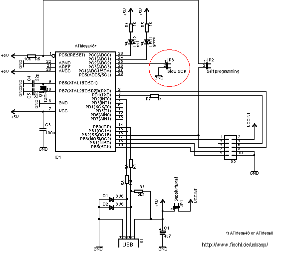
    Dzięki za schemat, przejrzałem oczywiście. Więc na schemacie mam zewrzeć zworkę JP3, czyli pin 25(PC2) do masy. U mnie w programatorze wszystko jest poskładane na płytce SMD dodatkowo z soldermaską. Więc po ścieżkach nie dojdę do prawidłowego połaczenia. Próbowałem ze schematem Atmega8 smd ale też nic.

    To ta zworka:
    Programowanie ATtiny13, avrdude nie wykrywa mikrokontrolera

    I nie wiem gdzie ona jest u mnie w programatorze:
    Programowanie ATtiny13, avrdude nie wykrywa mikrokontrolera

    J3 odłącza zasilanie procesora.
    Podejrzewam, że to jest J4.

    Czy jak spróbuje ją zewrzeć to się nic nie stanie z programatorem albo z mikrokontrolerem gdybym się pomylił?
  • #20 8928485
    landy13
    Poziom 31  
    marian.dxd napisał:
    Więc po ścieżkach nie dojdę do prawidłowego połaczenia.
    Więc omomierz w rękę, jeden koniec na PC2 ATmegi a drugim próbować zworki.

    Można szukać połączenia z masą, którego zworka Self Programming nie ma.
    Można szukać połączenia resetu we wtyczce ISP ze zworką Self Programming.
    Wykaż nieco inicjatywy.
  • #21 8928673
    krdln
    Poziom 13  
    Jak się boisz spalić to podłącz zworkę przez opornik (kilkadziesiąt – kilka tysięcy Ω), albo przytknij opornik do nóżek procesora PC2 i GND. Ja, gdy miałem programator bez SLOWki to tak robiłem i zaraz po kupnie wszystkie µC przestawiałem na min. 2MHz.

    J4 wygląda raczej na SELF – jest podłączona do RST w złączu
  • #22 8928783
    marian.dxd
    Poziom 11  
    Odszukałem notę katalogową Atmegi, brzęczykiem sprawdziłem i chodzi o zworkę J5. jak się okazało zworka J4 to RESET.

    Połączyłem i DZIAŁA. ATtiny13 się pięknie zaprogramowało, kasowało itp.

    Dziękuję serdecznie za poświęcony czas i chęci. :D
REKLAMA