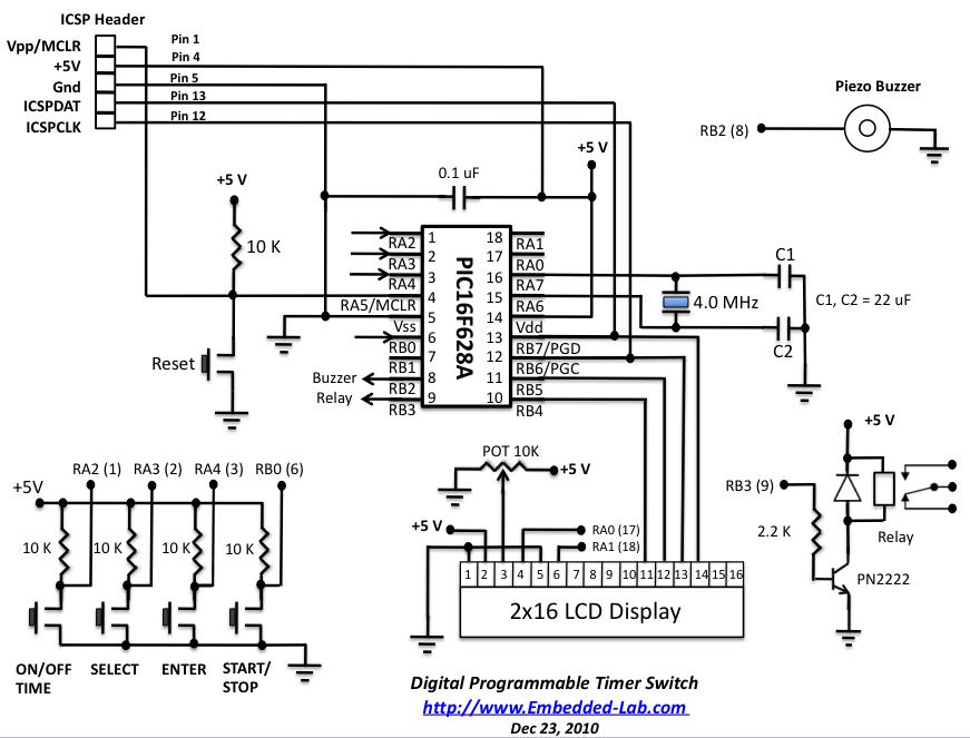
Zaprezentowane urządzenie umożliwia włączanie i wyłączanie urządzeń, odbiorników energii elektrycznej wedle zaprogramowanych ustawień czasu. Maksymalny możliwy do ustawienia czas włączenia bądź wyłączenia to 99 godzin i 59 minut. Mózgiem układu jest mikrokontroler PIC16F628A, a zewnętrzne odbiorniki załączane są za pomocą przekaźnika z cewką na napięcie 5V, sterowanego przez tranzystor PN2222. Do programowania używamy 4 przycisków, a nastawy są widoczne na wyświetlaczu LCD 2x16. Dodatkowo chwile załączania i rozłączania obwodu są sygnalizowane przez buzzer. Cały układ ze względu na niski poziom skomplikowania został zmontowany na uniwersalnej płytce drukowanej.
Plik .hex do zaprogramowania mikrokontrolera znajduje się w załączniku.
Schemat:
Źródło: http://embedded-lab.com/blog/?p=1378
Fajne? Ranking DIY
