logo elektroda
logo elektroda
X
logo elektroda
REKLAMA
REKLAMA
Adblock/uBlockOrigin/AdGuard mogą powodować znikanie niektórych postów z powodu nowej reguły.

MPM Product E90 RL schemat

meaverick 06 Sty 2011 11:37 4515 5
REKLAMA
  • #1 8965269
    meaverick
    Poziom 25  
    Bardzo bardzo potrzebny schemat płytki regulatora obrotów miksera kuchennego
    E90 RL ernamas wszystko naprawione wymienione na nowe ale kilka części na płytce niestety nie do rozszyfrowania np: R4,R7,R6, Q2, Q1 T1 to BT151 ,DZ no i nie
    można odcyfrować co jest co pytałem szukałem może gdzieś ktoś przypadkiem ma schemat .
    Nie wiem jak ale oferuję sową wiedzę na tematy wtryskarek
  • REKLAMA
  • #2 8974137
    KlinikaAGD
    Poziom 13  
    Witam, obawiam się że będzie problem ze schematem. Sprzęt MPM to tzw. typowa chińszczyzna i często w ogóle nie ma dostępu do jakichkolwiek schematów,a nawet części zamiennych - nawet serwisy ich często nie mają. Jeżeli gdzieś uda się dostać taki schemat to tylko w serwisie lub można wysłać prośbę do dystrybutora sprzętu.

    ------------------------------
    Z poważaniem,
    Obsługa sklepu internetowego
    www.KlinikaAGD.pl - Twój sklep z częściami AGD
  • REKLAMA
  • #3 8974191
    meaverick
    Poziom 25  
    i tu sie kolego mylisz
    jest to wyrób z turcji
    a dokładnie ERNAMAS
    jak by to była chińszczyzna to nie było by problemu

    Dodano po 3 [minuty]:

    a to na dodatek polecam popatrzenia
    http://www.ernamas.com/index2.php?gw=E-90-RL

    Dodano po 2 [minuty]:

    i nie chodzi mi o schemat jeśli może ktoś zrobić fotkę układu z częściami ja sam zrobię schemat i wrzucę go na elektrodzie
  • REKLAMA
  • #4 11317937
    matuch
    Poziom 11  
    MPM Product E90 RL schemat
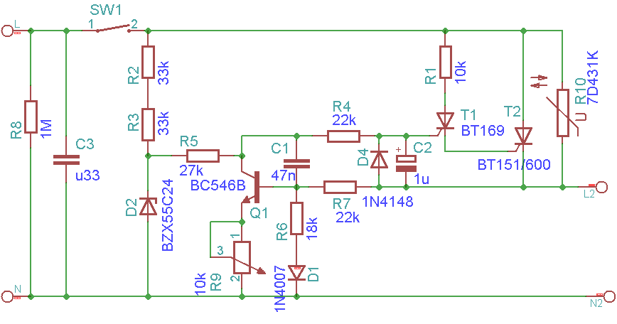
    W załączeniu schemat regulatora, mam tylko problem bo spaliły mi się rezystory R1 i R2 i ciężko mi je dobrać doświadczalnie bo pali mi się potencjometr. Nigdzie nie znalazłem podobnego układu starowania. Proszę o pomoc.
    Potencjometr ma 10K
  • REKLAMA
  • #5 11318355
    meaverick
    Poziom 25  
    Wszystko byłoby ok gdyby nie to że naprawiłem i oddałem znajomemu a po roku wywalił to do śmieci bo coś innego nawaliło i nie opłacało się tego naprawiać.
    Sorka kolego ale nie pomogę trudno się mówi i szuka się dalej.
    Pozdrawiam
  • #6 11730136
    jarik26
    Poziom 1  
    Mam rovnaky problem s mixerom Eurofit Master. Rezistory R4,R7 mam tiez zhorene, ale nie celkom zmeral som ich, obydva maju 22k. R4 som nahradil za 10k kvoli zvyseniu otacok. D2 je zenerova dioda na 24V.
    Mam ten sam problem z blendera Eurofit Mistrza. Rezystory R4, R7 I również spalone, ale nie do końca I mierzy je, obydwa mają 22k. R4 wymieniłem na 10k z powodu przekroczenia prędkości. D2 dioda Zenera jest na 24V.
    

    MPM Product E90 RL schemat
REKLAMA