Witajcie
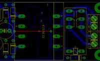
Próbuję zrobić płytkę na której na jednej warstwie będą dwa zazębiające się polygony. Oczywiście pierwszy o rank=1 drugi o rank=2. No i nie wychodzi. Pierwszy polygon zalewa mi się w porządku a drugi zostaje zaznaczony tylko "ramką" (nie zalany). Oczywiście nazwy polygonów są właściwie dla netów GND i VCC.
Próbowałem i na 4.16r i na 5.0.
Co ciekawe gdy obydwa ranki=1 to zalewa je właściwie - ale się łączą tworząc zwarcie. Gdy natomiast gdy polygon o ranku=2 ma nazwę która nie ma nic wspólnego z jakąś siecią na płytce to się ładnie zalewa.
Ktoś rozwiązał ten problem?
Próbuję zrobić płytkę na której na jednej warstwie będą dwa zazębiające się polygony. Oczywiście pierwszy o rank=1 drugi o rank=2. No i nie wychodzi. Pierwszy polygon zalewa mi się w porządku a drugi zostaje zaznaczony tylko "ramką" (nie zalany). Oczywiście nazwy polygonów są właściwie dla netów GND i VCC.
Próbowałem i na 4.16r i na 5.0.
Co ciekawe gdy obydwa ranki=1 to zalewa je właściwie - ale się łączą tworząc zwarcie. Gdy natomiast gdy polygon o ranku=2 ma nazwę która nie ma nic wspólnego z jakąś siecią na płytce to się ładnie zalewa.
Ktoś rozwiązał ten problem?
