logo elektroda
logo elektroda
X
logo elektroda
REKLAMA
REKLAMA
Adblock/uBlockOrigin/AdGuard mogą powodować znikanie niektórych postów z powodu nowej reguły.

Fiat Palio 1,2 99' kontrolka airbag + ecu

Dexter 07 Sty 2011 09:17 6609 11
REKLAMA
  • #1 8970275
    Dexter
    Poziom 11  
    Witam Szanowne Forum,

    Od pewnego czasu świeci mi się kontrolka od airbagu - najprawdopodobniej jest to związane z wymianą żarówek we wskaźnikach.
    Rozumiem, że jedyną metodą aby skasować w tym modelu (Fiat Palio 1,2 99') check airbagu, jest użycie Euroscanu?
    Czy według wiedzy Forum, poniższy Euroscan plus soft w stylu Visa 1,83 umożliwi mi taką czynność?
    Czy istnieje alternatywne oprogramowanie do Fiata, dzięki któremu można by skasować błąd (Vise ciężko znaleźć, większość linków niestety nie działa)?
    I ostatnie pytanie, czy dzięki temu Euroscanowi i odpowiedniemu softowi, będę mógł się połączyć z ecu?

    http://allegro.pl/elm-327-pl-euroscan-elm327-usb-polska-diagnostyka-i1362420764.html

    Pozdrawiam Forum,
    I z góry dziękuję za odpowiedzi.
  • REKLAMA
  • #2 8970440
    autoas
    Poziom 42  
    Nie da rady tym interfejsem ruszyć airbagu
  • REKLAMA
  • #3 8970496
    Dexter
    Poziom 11  
    Dziękuję za odpowiedź.

    A ewentualnie, czym można by ruszyć ten temat? Jakim softem i jakim kabelkiem?
  • REKLAMA
  • #4 8970533
    autoas
    Poziom 42  
    Za skasowanie zapłacisz mniej niż za zakup, naukę i ewentualne popsucie czegoś dodatkowego
    Najtaniej FiatECUScan lub Visa
  • #5 8974758
    Dexter
    Poziom 11  
    Opcji popsucia raczej nie przewiduje :)

    A na poważnie wiem, że jednorazowo skasowanie błędu wyjdzie mnie taniej, ale co jeśli znowu się spali kontrolka w desce...

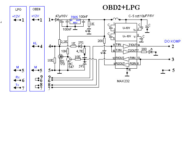
    Z softem już ustaliliśmy, a co w takim razie z kabelkiem? Jakie są sprawdzone do tego modelu? Rozumiem, że prosta przejściówka z RS232 na OBDII, jak na rysunku poniżej raczej się nie sprawdzi?

    Fiat Palio 1,2 99' kontrolka airbag + ecu
  • REKLAMA
  • #6 8991062
    rykfor
    Poziom 15  
    Visa - interfejs euroscan na 2 comy
    Fiatecuscan - interfejs vag kkl + ewentualnie przejściówka 3 pinowa do fiata.
    Przy FES z poduchami powinieneś się połączyć. Na przyszłość przy wymianie podświetlenia najpierw podłącz licznik a później dopiero włącz stacyjkę i sprawdzaj. Jak odłączysz licznik i przekręcisz stacyjkę to załapiesz błęda airbaga.
  • #9 8996609
    Dexter
    Poziom 11  
    Czyli rozumiem, że przy pomocy tego prostego interfejsu (schemat kilka postów powyżej) oraz programu FiatEcuScan będę wstanie skasować błąd poduszki oraz ewentualnie podłączyć się do komputera sterownia silnikiem?

    A czy zna ktoś rozpiskę pinów w złączach diagnostycznych do sterownika airbagu i silnika?
  • #11 8996751
    Dexter
    Poziom 11  
    W airbagu jest 3 pinowe złącze.

    Jeśli chodzi o silnik to 1,2 MPI 8V (75KM) z 99r czyli przed wejściem EOBD. Sterownik Magneti Marelli IAW 18F.B4.
  • #12 8997010
    tzok
    Moderator Samochody
    W złączu poduszki masz 2 przewody, środkowy to masa, skrajny to linia K (dwukierunkowa), 3ci pin jest niepodłączony.

    Sterownik IAW 18F na chwilę obecną przez FES nie jest obsługiwany.
REKLAMA