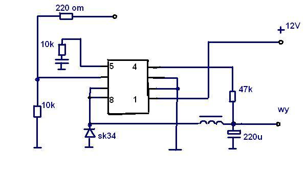
Ponizej przetwornica DC/DC 12v/5v ramki Rollei 12" Memories
oraz scalak /to co odczytałem SDC6520_NW9V6AH - nie wiem czy poprawnie/.
Proponuje sprawdzic czy jest dostępny u nas on lub odpowiednik - wtedy rozrysuje dokładnie aplikacje. Niestety nie mam narazie schematów

.
oraz 12v/5v 12" Rollei Feelings - ale inna cewka:
układ CAT7106CA-LC11920 nie wykluczam że są to odpowiedniki.