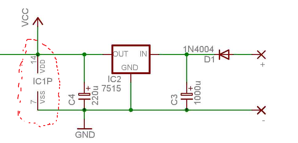
#1 9022479 18 Sty 2011 14:12 Longer1989 Longer1989 Poziom 24 #1 9022479 18 Sty 2011 14:12 Witam, mam problem jak w temacie. Otóż niżej zamieszczę zdjęcie obrazujące mój problem. Chodzi o to zaznaczone na czerwono jak przypisać to Vcc do konkretnych nużek scalaka. Byłbym bardzo wdzięczy za szybką odpowiedź.
Pomocny post #2 9022511 18 Sty 2011 14:20 Konto nie istnieje Konto nie istnieje Poziom 1 Pomocny post #2 9022511 18 Sty 2011 14:20 Polecenie invoke.
#3 9022537 18 Sty 2011 18:45 Longer1989 Longer1989 Poziom 24 Autor tematu Pomocny post? (0) #3 9022537 18 Sty 2011 18:45 Ale jak go użyć?? Pojawia mi się błąd: "Part has only a gate: P+1". Dodano po 1 [minuty]: A już wiem doszedłem teraz.Dziękuję za szybką odpowiedź. Dodano po 4 [godziny] 15 [minuty]: Jeszcze się zapytam żeby nie zakładać kolejnego tematu. Jak zmienić wymiarowanie z mils na milimetry?
Pomocny post #4 9023802 18 Sty 2011 19:04 excray excray Poziom 41 Pomocny post? (+1) Pomocny post #4 9023802 18 Sty 2011 19:04 Grid (prawy górny róg poniżej otwórz) i z rozwijanej listy zmieniasz z inch na mm
#5 9023821 18 Sty 2011 19:07 Longer1989 Longer1989 Poziom 24 Autor tematu Pomocny post? (0) #5 9023821 18 Sty 2011 19:07 Dzieki