Witam.
Na wstępie chciałbym prosić o wyrozumiałość gdyż jest to moja pierwsza tego typu konstrukcja (wcześniej budowałem jedynie zwykłe wzmacniacze stereo).
Otóż chciałby zbudować wzmacniacz 2.1 dla moich kolumn i subwoofera który jest w trakcie budowy.
Jako satelity pod wzmacniacz mają być podłączone unitry zgc-40-8-581 (moc 40 w rms). A pod wyjście na subwoofer mój subwoofer który właśnie buduję (60w rms).
Wg mnie optymalną mocą dla mojego sprzętu będzie jakieś 25-30w na satelity i ok 50w. I tutaj moje pytanie: na czym zbudować wzmacniacz? Myślałem jako kanał stereo użyć jakiejś aplikacji TDA (1554Q lub 2040) co o tym sądzicie? Co byście radzili na kanał subwoofera? (świetnie by było żeby było takie samo napięcie zasilania żebym nie musiał dwóch transformatorów stosować ani żebym nie musiał odwijać/dowijać uzwojeń gdyż nie mam zielonego pojęcia w tym temacie.
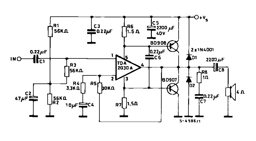
Mam jeszcze pytanie gdyż przyznam się że nie wiem bo nigdy tego nie robiłem. Czy jest możliwe: jeśli posiadam dwa wzmacniacze mono (takie same na tda 2030A) połączył w stereo żeby sterować jednym potencjometrem?
Na wstępie chciałbym prosić o wyrozumiałość gdyż jest to moja pierwsza tego typu konstrukcja (wcześniej budowałem jedynie zwykłe wzmacniacze stereo).
Otóż chciałby zbudować wzmacniacz 2.1 dla moich kolumn i subwoofera który jest w trakcie budowy.
Jako satelity pod wzmacniacz mają być podłączone unitry zgc-40-8-581 (moc 40 w rms). A pod wyjście na subwoofer mój subwoofer który właśnie buduję (60w rms).
Wg mnie optymalną mocą dla mojego sprzętu będzie jakieś 25-30w na satelity i ok 50w. I tutaj moje pytanie: na czym zbudować wzmacniacz? Myślałem jako kanał stereo użyć jakiejś aplikacji TDA (1554Q lub 2040) co o tym sądzicie? Co byście radzili na kanał subwoofera? (świetnie by było żeby było takie samo napięcie zasilania żebym nie musiał dwóch transformatorów stosować ani żebym nie musiał odwijać/dowijać uzwojeń gdyż nie mam zielonego pojęcia w tym temacie.
Mam jeszcze pytanie gdyż przyznam się że nie wiem bo nigdy tego nie robiłem. Czy jest możliwe: jeśli posiadam dwa wzmacniacze mono (takie same na tda 2030A) połączył w stereo żeby sterować jednym potencjometrem?
