logo elektroda
logo elektroda
X
logo elektroda
REKLAMA
REKLAMA
Adblock/uBlockOrigin/AdGuard mogą powodować znikanie niektórych postów z powodu nowej reguły.

[pspice 6.3] Problem z przetwornikiem cyfrowo analogowym

elvis1987 22 Sty 2011 11:44 3449 11
REKLAMA
  • #1 9040526
    elvis1987
    Poziom 13  
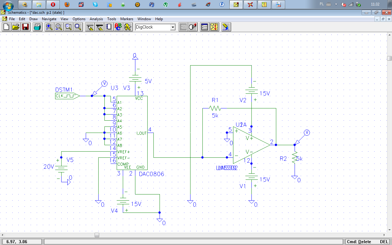
    Mam problem z przetwornikiem w PSPICE 6.3 DAC0808. Ogólnie próbuje podłączyć go tak jak w nocie katalogowej. Ale niektóre elementy nie mogę jakoś połączyć bo np. informuje mnie, że masa "wisi" (floating) w powietzu? NIe wiem co jest grane. Taki schemat mogłem mogłem stworzyć, żeby nie wyrzucał błędów ale podając na wejście same jednyki. NA wyjściu jest około 300uV (pokazuje) taka sama wartość jest w przypadku gdy podam same 0 na wejście. MOże ktoś pomóc. poniżej wklejam schamat.
    [pspice 6.3] Problem z przetwornikiem cyfrowo analogowym
  • REKLAMA
  • #2 9040563
    _Robak_
    Poziom 33  
    Oj kolego:) Po pierwsze musisz dać JEDNO źródło zasilania. Plus podłącz do oznaczenia np. Vcc, minus do symbolu masy. Tak przygotowany możesz przystąpić do poprawy schematu:) Tam gdzie masz plus zasilania dajesz Vcc, tam gdzie minus dajesz symbol masy i powinno zadziałać.
  • #3 9040810
    elvis1987
    Poziom 13  
    o takie coś chodziło? Ale wynik pozostaje bez zmian ... Jak próbuje skonstruować taki schemat jak jest w data to jak dałem rezystor pomiędzy 15 i masę wyskakuje "ERROR -- Less than 2 connections at node $N_0005 ".

    [pspice 6.3] Problem z przetwornikiem cyfrowo analogowym
  • REKLAMA
  • #4 9042853
    _Robak_
    Poziom 33  
    Teraz masz zwarcie, daj JEDNO źródło zasilania i podłącz wszystkie we/wy.
  • #5 9042934
    elvis1987
    Poziom 13  
    No dobra, nie rozumiem. Jak mam podłączyć jednym źródłem zasilania jak potrzebuje zasilania symetrycznego. Takie robię z dwóch "bateryjek" ...
  • REKLAMA
  • #6 9043698
    Konto nie istnieje
    Konto nie istnieje  
  • #7 9043728
    elvis1987
    Poziom 13  
    W nocie katalogowej nóżka comp powinna być połączona z napięciem -15V przez kondensator 0.1u. Robiąc tak wyskakują dwa błędy nie wiem dlaczego.
    "ERROR -- Less than 2 connections at node $N_0005
    ERROR -- Node $N_0005 is floating"
    Chociaż wszystko jest podłączone i nic nie wisi w powietrzu.
  • #8 9043800
    Konto nie istnieje
    Konto nie istnieje  
  • REKLAMA
  • #9 9044407
    elvis1987
    Poziom 13  
    też nie pomogło. W pliku znalazłem takie błędy:
    "ERROR -- Convergence problem in transient bias point calculation"
    oraz
    "INTERNAL ERROR -- Convergence problem involving faulty derivatives"
  • #10 9047742
    Konto nie istnieje
    Konto nie istnieje  
  • #11 9055273
    elvis1987
    Poziom 13  
    Niestety. Nic nie pomogło.
    A mam inne pytanie. Jak zrobić symulację połączoną z czasową i DC?
    Ogólnie mi chodzi o to, że chce przedstawić problem w taki sposób.
    Mam jakiś przetwornik i mam napięcie wejściowe. I np. do czasu t pokazuje mi napięcie z przetwornika (przy zasilaniu Zas1) po tym czasie do czasu np. 2t pokazuje jak zmienia się napięcie z przetwornika (przy innym zasilaniu Zas2)
    Jest możliwe takie coś zrobienie?
    Może być też podpowiedź w multisimie.
  • #12 9112441
    JCoder
    Poziom 10  
    Cytat:

    "ERROR -- Less than 2 connections at node $N_0005
    ERROR -- Node $N_0005 is floating"


    Wszystkie programy bazujące na Berkeley SPICE są pod tym względem głupie - w analizie DC traktują kondensator jako przerwę w obwodzie.

    Cytat:

    ERROR -- Convergence problem in transient bias point calculation


    No cóż, numeryka w SPICEach słaba jest, to wiadomo od lat. W końcu to silnik pisany przez studentów ;)

    Spróbuj dać "skip initial bias point solution" czy coś takiego w opcjach analizy transient. Często pomaga. Rozpoczynanie analizy z punktu pracy DC jest niefizyczne, nie wiem czemu ta opcja jest zwykle domyślnie wyłączona.
REKLAMA