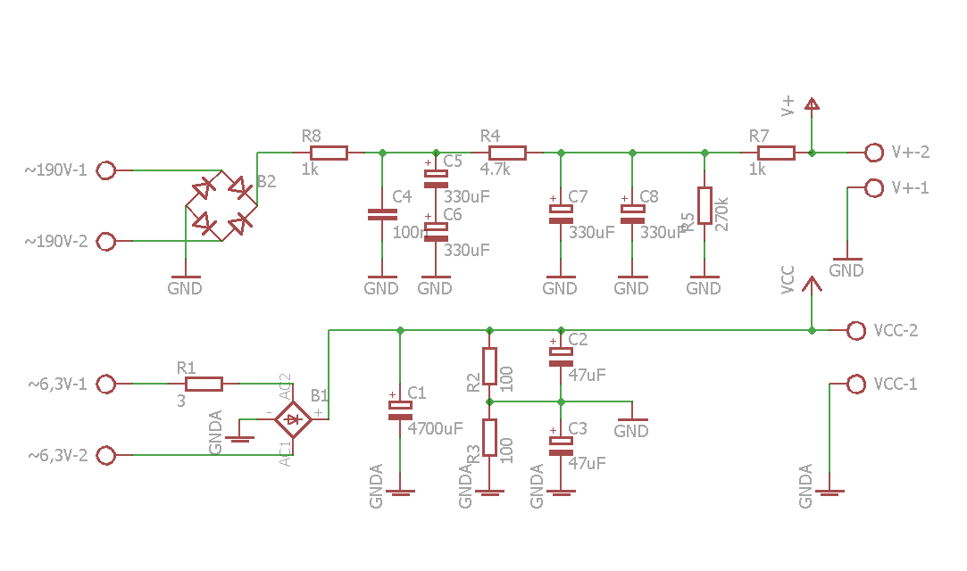
Wracając do schematu
Lampy.sch nie możesz używać jako symbole wejść, symboli zasilania,
VCC,
VSS,
VDD,
VEE .
One służą do czegoś innego.
Chcąc podłączyć na wejścia sygnał, użyj gniazd pobranych z bibliotek
con-molex,
con-ml,
con-lsta,
con-ptr500, itp.
Na schemacie brakuje żarzenia, które masz połączone na płytce, wejścia 4 i 5.
Aby dodać na schemacie symbole żarzenia lamp, skorzystaj z narzędzia
Invoke.
W nowo otwartym oknie, zaznacz symbol żarzenia i przenieś go na schemat.
Tam podłącz do odpowiednich napięć, wybranych z biblioteki
supply1,2.
Co do płytki z ostatniego postu, to już coraz lepiej, ale zawsze można coś poprawić
