logo elektroda
logo elektroda
X
logo elektroda
REKLAMA
REKLAMA
Adblock/uBlockOrigin/AdGuard mogą powodować znikanie niektórych postów z powodu nowej reguły.

Potrzebny schemat do klaskacza

Lubiany1100 02 Lut 2011 16:48 1736 2
REKLAMA
  • #1 9092839
    Lubiany1100
    Poziom 10  
    Potrzebuje schemat do tzw. klaskacza. Mam płytkę, która nie działa i chcę ją naprawić, a bez schematu będzie ciężko.
    Tak ona wygląda:
    Potrzebny schemat do klaskacza Potrzebny schemat do klaskacza
  • REKLAMA
  • #2 9094182
    Piropl1
    Poziom 13  
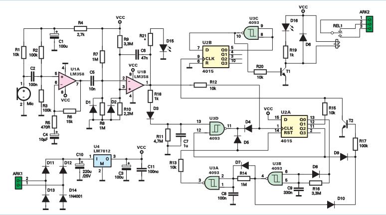
    na moje oko to chyba to ?
    Potrzebny schemat do klaskacza

    Dodano po 6 [minuty]:

    sory pomyliłem schematy to ten :-D
    Potrzebny schemat do klaskacza
  • #3 9097616
    Lubiany1100
    Poziom 10  
    dzieki xD
REKLAMA