logo elektroda
logo elektroda
X
logo elektroda
REKLAMA
REKLAMA
Adblock/uBlockOrigin/AdGuard mogą powodować znikanie niektórych postów z powodu nowej reguły.

Prosty układ detektora kłamstw

Gordios 06 Lut 2011 22:51 5000 6
REKLAMA
  • Prosty układ detektora kłamstw

    Przedstawiony jest prosty detektor kłamstwa, który można zbudować w ciągu kilku minut, ale który może być bardzo użyteczny, gdy należy upewnić się, czy ktoś mówi prawdę, czy też kłamie. Nie jest on tak wyrafinowany jak detektor profesjonalny, ale działa. Jego zasada działania polega na pomiarze rezystancji skóry, która maleje gdy kłamiesz.

    Wykaz elementów
    R1 – rezystor 33k 1/4W
    R2 – potencjometr 5k
    R3 – rezystor 1,5k 1/4W
    C1 – kondensator elektrolityczny 1 uF 16V
    Q1 – tranzystor NPN 2N3565
    M1—miernik analogowy 0-1 mA
    Ponadto obudowa, przewody, elektrody (patrz uwagi)

    Uwagi


    1.Jako elektrody można wykorzystać krokodylki (chociaż to jest bolesne), elektrody przyklejane (takie jak używane są w szpitalach) lub po prostu przyklejone odizolowane odcinki przewodu.
    2.Aby posłużyć się urządzeniem należy przykleić elektrody do grzbietu dłoni przesłuchiwanego w taki sposób, Aby odległość między nimi wynosiła około 2,5 cm. Następnie na mierniku stawiamy 0 przy pomocy potencjometru. Teraz zadajemy pytania. Gdy wskazówka miernika wychyli się, to wiesz, że przesłuchiwany kłamie.

    Opis układu znajdziesz na: http://www.free-electronic-circuits.com/circuits/simple-lie-detector.html

    Fajne? Ranking DIY
    O autorze
    Gordios
    Poziom 18  
    Offline 
    Gordios napisał 395 postów o ocenie 269. Jest z nami od 2010 roku.
  • REKLAMA
  • #2 9117099
    Konto nie istnieje
    Poziom 1  
  • REKLAMA
  • #3 9118314
    Krzysztof Kamienski
    Poziom 43  
    .....albo zastosowac wzmacniacz operacyjny np.µA 741 albo jeszcze lepiej 744 i kilka rezystorow. Powstanie mostek Wheatstone"a a zasilac 1x bateria 8 V. Mozna wtedy uzyc LEDa.
  • #4 9531443
    GorDi
    Poziom 11  
    Witajcie
    mógłby ktoś mi odpowiedzieć na pytanie dlaczego nie mogę wysterować miernika analogowego na zero w tym układzie ?
    Wszystko złożyłem tak jak trzeba z różnymi wartościami rezystancji. Ani na cyfrowym mierniku ani na analogowym nic się nie zmienia.
    Nie zauważyłem także zmian na mierniku gdy podlaczony jest czlowiek co powinno dawac choc jakies efekty.

    Swoją drogą wie ktoś może jaką rezystywność ma skóra człowieka

    pozdrawiam
  • REKLAMA
  • #5 9566847
    kszchu
    Poziom 1  
    Witam
    Krzysztof Kamienski napisał:

    ....albo zastosowac wzmacniacz operacyjny np.µA 741 albo jeszcze lepiej 744 i kilka rezystorow. Powstanie mostek Wheatstone"a a zasilac 1x bateria 8 V. Mozna wtedy uzyc LEDa.


    mam prośbę
    mógłbyś zobrazowac i opisac ten układ przy zastosowaniu wzmacniacza ua741?
    byłbym bardzo wdzięczny...
  • REKLAMA
  • #6 9568440
    Krzysztof Kamienski
    Poziom 43  
    Poszukaj sobie na Elektrodzie schematy mierników rezystancji opartych o wzmacniacz operacyjny. Co do rezystancji naskórka (bo o tym mówimy) dla niskich (:D ) napięć to wynosi ona ok 100 -200 kΩ. To co zrobiłeś działać MUSI, chyba, że tranzystor uwalony, albo polaryzacja źródeł albo kondensatora no..hmm, nie ten tego.:D
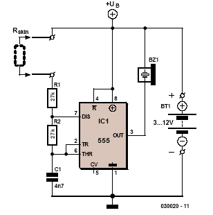
  • #7 14836491
    pawelip
    Poziom 10  
    Układzik na 555 działa dobrze, ale myślę jak rozwiązać sprawę czułości urządzenia. Mam pomysł aby używać go 24h aby obserwować swój organizm pod względem stresu ale potrzebuje mieć możliwość uwzględnienia warunków zewnętrznych np. temp. przez którą zmniejsza się opór - bo się człowiek poci a nie koniecznie stresuje. Jakieś pomysły Panowie? dodam tylko że zamiast rezystora R1 dałem potencjometr 1M. Prosty układ detektora kłamstw
REKLAMA