logo elektroda
logo elektroda
X
logo elektroda
REKLAMA
REKLAMA
Adblock/uBlockOrigin/AdGuard mogą powodować znikanie niektórych postów z powodu nowej reguły.

Albrecht NM500E(CB-MASTER NM500E) prośba o schemat mikrofonu

adamekm13 07 Lut 2011 18:51 13213 12
REKLAMA
  • #1 9117643
    adamekm13
    Poziom 12  
    Witam !

    Poszukuję schematu mikrofonu Albrecht NM500E (CB-MASTER NM500E).
    Zakupiłem takowy mikrofon do radia President J.F.K. po zamontowaniu okazało się że mikrofon mnie bardzo rozczarował tzn. modulacja z niego jak dla mnie jest nie do przyjęcia, płaska średniotonowa kompletny brak dynamiki można by powiedzieć puszkowata. Wcześniej na bazie był President Herbert LED + PAN 432 MT i było o niebo lepiej - teraz poszedł do mobila a JFK jest na bazie + CB-MASTER NM500E.
    Jeśli ktoś posiada takowy schemat proszę o udostępnienie. Z schematem dopracowanie mikrofonu będzie znacznie łatwiejsze.

    Albrecht NM500E(CB-MASTER NM500E) prośba o schemat mikrofonu
    Albrecht NM500E(CB-MASTER NM500E) prośba o schemat mikrofonu
    Dziękuję Pozdrawiam
    Adam
  • REKLAMA
  • Pomocny post
    #2 9119936
    SP8JZ
    Poziom 33  
    Nie znam tego mikrofonu, ale na studnię patent jest zawsze ten sam i nie ma nic wspólnego z prądami..
  • Pomocny post
    #3 9120013
    baskom
    Poziom 20  
    Witam...

    adamekm13 napisał:
    Witam !...
    Wcześniej na bazie był President Herbert LED + PAN 432 MT i było o niebo lepiej...
    Adam


    Wcale się nie dziwię że było lepiej. Sam osobiście nie zamienił bym leciwego czyt. "porządnego" mikrofonu na "chińczyka" , chyba że miała by to być "czekoladka" me-3.

    Patent tak jak powiedział kolega SP8JZ jest zawsze ten sam , mimo tego ze mikrofony wyglądają różnie, elektronika siedzi w nich taka sama..
    Jeżeli chodzi o mikrofon. Albrecht NM-500E znany też jako NM 452 (wersja bez RB)
    Proszę porównać "środek"
    Albrecht NM500E(CB-MASTER NM500E) prośba o schemat mikrofonu Albrecht NM500E(CB-MASTER NM500E) prośba o schemat mikrofonu Albrecht NM500E(CB-MASTER NM500E) prośba o schemat mikrofonu

    Jeżeli jest identyczny to schemat tego mikrofonu jest praktycznie identyczny jak popularnego 2018 z tym że potencjometry do regulacji częstotliwości generatora wzorcowego są w wewnątrz mikrofonu.

    Albrecht NM500E(CB-MASTER NM500E) prośba o schemat mikrofonu

    pozdrawiam Bas.
  • Pomocny post
    #4 9120295
    SP8JZ
    Poziom 33  
    Trzeba by wywalić wszystkie bebechy na wierzch, zrobić jakieś fotki czy zapodać nawet na skaner i wrzucić tutaj, i wszystko będzie jasne.
  • REKLAMA
  • #5 9123322
    adamekm13
    Poziom 12  
    Tak to prawda jak piszecie to wszystko jest podobne. Wszystkie te mikrofony są na jedno kopyto. Z lenistwa nie chciało mi się rozpruwać mikrofonu i sprawdzać wszystkiego na piechotę. Mając schemat papierowy jest znacznie prościej zauważyć co jest inaczej. Kiedyś tak dopracowywałem Pana 432 MT i to z dobrym skutkiem nawet z bardzo dobrym :)

    Tu link do moich wypocin: https://www.elektroda.pl/rtvforum/viewtopic.php?p=8652723&highlight=#8652723

    Jak ktoś ma schemat tego konkretnie modelu to jeszcze raz bardzo proszę.
    Tak sobie myślę że chyba ten mikrofon wypcham na allegro i zrobię sobie coś takiego bez echa ale mam nadzieje , że z piękną modulacją.
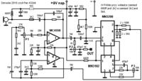
    Albrecht NM500E(CB-MASTER NM500E) prośba o schemat mikrofonu Albrecht NM500E(CB-MASTER NM500E) prośba o schemat mikrofonu

    Płytkę już wytrawiłem teraz zastanawiam się jaki kondensator dać pomiędzy 7 a 6 nogą. I co ten kondensator ma za zadanie robić. 470p to taki strzał. W oryginalnym schemacie jest trochę więcej elementów. Proszę o pomoc. Oczywiście dziękuje za zainteresowanie się moim problemem.

    Dodane
    23:30 Zmontowałem to z wkładka Panasonic WM34 wydaje mi się że jest całkiem przyzwoicie, słychać już wysokie i niskie tony, modulacja jest można by powiedzieć wierna. Jutro testy i raporty - nadal nie mam pojęcia co z tym kondensatorem co on robi.
  • #6 9218164
    adamekm13
    Poziom 12  
    Jak mówiłem tak zrobiłem a oto efekty.
    Albrecht NM500E(CB-MASTER NM500E) prośba o schemat mikrofonu Albrecht NM500E(CB-MASTER NM500E) prośba o schemat mikrofonu

    Wzmocnienie zamontowałem w mikrofonie President(kiedyś dynamicznym) , działa rewelacyjnie tak jak Pan 432 MT ale bez echa :D . Raporty bardzo pozytywne ponoć modulacja nie do odróżnienia z oryginalnym PAN-em 432 MT, chociaż niektórzy twierdzili że jest trochę więcej sopranu.
    Dziękuję wszystkim za pomoc.
    Pozdrawiam serdecznie.
  • REKLAMA
  • Pomocny post
    #8 9229809
    szpara
    Poziom 28  
    adamekm13 napisał:
    Wszystkie te mikrofony są na jedno kopyto.

    Nie wszystkie. Obecnie są różne konstrukcje mikrofonów z echem. Np w kpo 452 za echo odpowiedzialny jest układ PT2399.
  • REKLAMA
  • Pomocny post
    #9 10240623
    hastla
    Poziom 12  
    adamekm13 napisał:
    Tak to prawda jak piszecie to wszystko jest podobne. Wszystkie te mikrofony są na jedno kopyto. Z lenistwa nie chciało mi się rozpruwać mikrofonu i sprawdzać wszystkiego na piechotę. Mając schemat papierowy jest znacznie prościej zauważyć co jest inaczej. Kiedyś tak dopracowywałem Pana 432 MT i to z dobrym skutkiem nawet z bardzo dobrym :)

    Tu link do moich wypocin: https://www.elektroda.pl/rtvforum/viewtopic.php?p=8652723&highlight=#8652723

    Jak ktoś ma schemat tego konkretnie modelu to jeszcze raz bardzo proszę.
    Tak sobie myślę że chyba ten mikrofon wypcham na allegro i zrobię sobie coś takiego bez echa ale mam nadzieje , że z piękną modulacją.
    Albrecht NM500E(CB-MASTER NM500E) prośba o schemat mikrofonu Albrecht NM500E(CB-MASTER NM500E) prośba o schemat mikrofonu

    Płytkę już wytrawiłem teraz zastanawiam się jaki kondensator dać pomiędzy 7 a 6 nogą. I co ten kondensator ma za zadanie robić. 470p to taki strzał. W oryginalnym schemacie jest trochę więcej elementów. Proszę o pomoc. Oczywiście dziękuje za zainteresowanie się moim problemem.

    Dodane
    23:30 Zmontowałem to z wkładka Panasonic WM34 wydaje mi się że jest całkiem przyzwoicie, słychać już wysokie i niskie tony, modulacja jest można by powiedzieć wierna. Jutro testy i raporty - nadal nie mam pojęcia co z tym kondensatorem co on robi.



    WItam, jestem mocno zainteresowany efektem działania tego mikrofonu..
    Czy mikrofon nadal działa?? Jakie były koszty wykonania płytki wzmocnienia?. Czy ten mini wzmacniacz jest zrobiony wg tego schematu rysowanego odręcznie??

    Pozdrawiam serdecznie.
  • #10 10241402
    adamekm13
    Poziom 12  
    Cytat:
    WItam, jestem mocno zainteresowany efektem działania tego mikrofonu..
    Czy mikrofon nadal działa?? Jakie były koszty wykonania płytki wzmocnienia?. Czy ten mini wzmacniacz jest zrobiony wg tego schematu rysowanego odręcznie??


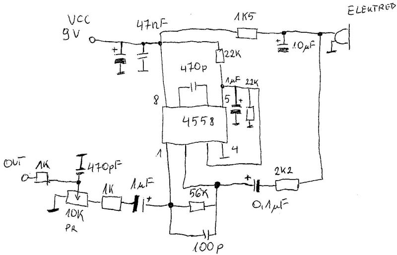
    Z racji tego ,że mikrofon miał być do AMu poszerzyłem mu pasmo przenoszenia i tak to wyszło w efekcie końcowym.

    Albrecht NM500E(CB-MASTER NM500E) prośba o schemat mikrofonu

    Rezystor oznaczony na zielono należy tak dobrać aby na wkładce było napięcie od 2v do max 10v nominalnie powinno być 2V. Można wstawić PR 22K i wyrególować napięcie.
    Kondensator oznaczony na czerwono - pan 432 ma 0,1uF (100nF) i większa pojemność tym więcej średnich i niskich tonów - max. pojemność 4,7uF.
    Kondensator oznaczony na żółto - pan 432 ma 100pF i mniejsza pojemność tym więcej wysokich tonów.

    Mikrofon pracuje z Presidentem Herbertem I w mobilu - wartości elementów tak jak na zamieszczonym schemacie. Drugi mikrofon mam na bazie z Presidentem Emperorem Schogunem i tu już średnich i niskich tonów musiałem ująć kondensator oznaczony na czerwono musiałem zmniejszyć do wartości 0,47uF (470nF).

    Mikrofony cały czas pracują bezawaryjnie. Jeśli chodzi o jakość modulacji jest to identycznie jak z mikrofonu PAN 432 MT a z racji zastosowania wkładki Panasonic WM-61 jest czystsza modulacja niż w oryginale.
    Koszt elementów to kilka złociszy nie licząc najdroższego elementu - mikrofonu WM-61. Mikrofon można bez problemu kupić na znanym portalu aukcyjnym.
  • Pomocny post
    #11 10241515
    c2h5oh
    Moderator
    Pozostaje tylko dodać, że poszerzanie pasma toru mikrofonowego powoduje powstawanie tak zwanych przesłuchów na inne kanały.
    Jeżeli komuś "kultura techniczna" pozwala na nadawanie na 3 czy pięciu kanałach jednocześnie to może przystąpić do "modyfikacji".
    Po to stosuje się ograniczniki modulacji i ogranicza się szerokość pasma akustycznego toru nadawczego by pracować na JEDNYM kanale a nie na kilku.
    Nie wspominam już o drobnym szczególe którym jest całkowity brak zgodności z wymogami zasadniczymi czyli radio staje się nielegalne.
  • Pomocny post
    #12 10241946
    hastla
    Poziom 12  
    Po to jest mic gain żeby z niego korzystać w przypadku kiedy istnieje ewentualnosc że będziemy "siali" a zapas mocy zawsze sie przyda a nikt nie każe z niego korzystać, tak się skłąda, że dużo jeżdżę po lesie i mimo to że słyszę bazę nie zawsze dolatuje zrozumiały.. i to jest wyjście..
  • Pomocny post
    #13 10242427
    c2h5oh
    Moderator
    hastla napisał:
    Po to jest mic gain żeby z niego korzystać w przypadku kiedy istnieje ewentualnosc że będziemy "siali" a zapas mocy zawsze sie przyda a nikt nie każe z niego korzystać...


    Mylisz dwa pojęcia:
    - mic gain służy do zmniejszenia głębokości modulacji bez zmiany poziomu mocy w.cz. (AM)
    - brak ograniczenia pasma akustycznego (dodanie wysokich i niskich tonów) powoduje poszerzenie widma sygnału czyli rozszerzenie zajmowanego kanału na kanały sąsiednie.
    W żadnym przypadku który opisałeś Twoje "usprawnienia" nie mają istotnego znaczenia dla skutecznego zasięgu a jedynie wprowadzają zakłócenia na sąsiednich kanałach.
    Lepszym rozwiązaniem jest zastosowanie skutecznej anteny i kompresora dynamiki. Było już o tym pisane wielokrotnie.
    Oczywiście nikt nikomu nie każe robić takich "usprawnień" ale chwalić się też nie ma czym :( .
REKLAMA