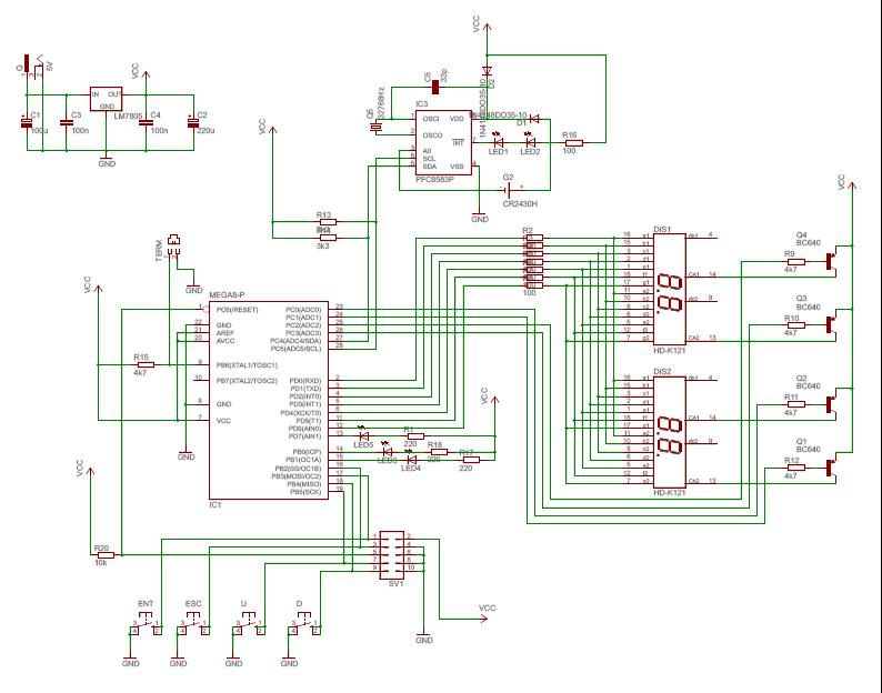
Witam. Jestem w trakcie budowania wskaźnika temperatury i napięcia do motocykla. Wygląda to mniej więcej tak:
Jako że czujnik ma logarytmiczną charakterystykę, postanowiłem po prostu ręcznie zbadać wartość ADC dla danej temperatury. Wyglądało to tak:
Wszystko jest fajnie tylko że mam teraz w programie 104 ify - od 16 stopni do 120. Mniej więcej do 60 stopni wszystko się udaje. Potem już tylko błąd że za mało pamięci.
Czy ratuje mnie tylko procek o większej pamięci? Czy da się to jakoś zoptymalizować?
Schemat i program wygląda tak:
Jako że czujnik ma logarytmiczną charakterystykę, postanowiłem po prostu ręcznie zbadać wartość ADC dla danej temperatury. Wyglądało to tak:
Wszystko jest fajnie tylko że mam teraz w programie 104 ify - od 16 stopni do 120. Mniej więcej do 60 stopni wszystko się udaje. Potem już tylko błąd że za mało pamięci.
Czy ratuje mnie tylko procek o większej pamięci? Czy da się to jakoś zoptymalizować?
Schemat i program wygląda tak:
Config Portc = Output
Portc = &HFF
Config Portd = Output
Portd = &HFF
Config Portb = Output
Portb = &HFF
Config Portc.2 = Input
Config Portc.3 = Input 'adc
Config Portb.1 = Input 'przycisk
'*WYSWIETLACZE*
W1 Alias Portb.2
W2 Alias Portb.3
W3 Alias Portb.4
W4 Alias Portb.5
Kropka Alias Portb.0
'*****************************************
$regfile = "m16def.dat"
$crystal = 8000000
Config Timer0 = Timer , Prescale = 64 'konfiguracja Timer0 jako timer
Declare Sub Pobr_znaku(cyfra As Byte) 'deklaracja procedury pobierajacej
Declare Sub Engine
Declare Sub Wygas
Declare Sub Napiecie
On Timer0 Multi_wysw 'przerwanie od przepelnienia Timer0,
Dim A As Byte , B As Byte , C As Byte , D As Byte
Dim Nr_wysw As Byte
Dim X As Word
Dim Tysiace As Word
Dim Setki As Word
Dim Jednosci As Word
Dim Dziesiatki As Word
Dim Wynik As Single
Dim Klik As Byte
Dim Krop As Byte
Enable Interrupts 'odblokowanie globalnego systemu przerwan
Enable Timer0 'odblokowanie przerwania od Timer0
Load Timer0 , 125 'zaladowanie do licznika wartosci poczatkowej 131
Config Adc = Single , Prescaler = Auto , Reference = Avcc
Start Adc
Klik = 1
Krop = 1
Do
If Klik = 4 Then
Klik = 1
End If
If Klik = 1 Then
Call Engine
Elseif Klik = 2 Then
Call Napiecie
Elseif Klik = 3 Then
Call Wygas
End If
Loop
End 'koniec programu
'*****************************************
Sub Wygas
A = 10
B = 10
C = 10
D = 10
If Pinb.1 = 0 Then
Klik = Klik + 1
Waitms 250
End If
End Sub
'*****************************************
'*****************************************
Sub Napiecie
Incr Krop
If Krop = 3 Then
Krop = 2
End If
X = Getadc(3)
Wynik = X * 0.19
X = Wynik 'obliczenie do wyswietlania pojedynczych cyfr
Setki = X Mod 1000
Tysiace = X / 1000
Dziesiatki = Setki Mod 100
Setki = Setki / 100
Jednosci = Dziesiatki Mod 10
Dziesiatki = Dziesiatki / 10
A = Jednosci
B = Dziesiatki
C = Setki
D = 10
If C = 0 Then
C = 10
End If
Waitms 100 'jeśli wynik wiekszy niż 110 to wygaś lcd na 1s (miganie lcd)
If Pinb.1 = 0 Then
Waitms 250
Incr Klik
Krop = Krop - 1
End If
End Sub
'*****************************************
'*****************************************
Sub Engine
If Pinb.1 = 0 Then
Klik = Klik + 1
Waitms 250
End If
X = Getadc(2)
'wartości temperatury od ADC
If X <= 895 And X > 890 Then
X = 16
Elseif X <= 890 And X > 885 Then
X = 17
Elseif X <= 885 And X > 875 Then
X = 18
Elseif X <= 875 And X > 870 Then
X = 19
Elseif X <= 870 And X > 860 Then
X = 20
Elseif X <= 860 And X > 855 Then
X = 21
Elseif X <= 855 And X > 845 Then
X = 22
Elseif X <= 845 And X > 840 Then
X = 23
Elseif X <= 840 And X > 835 Then
X = 24
Elseif X <= 835 And X > 830 Then
X = 25
Elseif X <= 830 And X > 825 Then
X = 26
Elseif X <= 825 And X > 820 Then
X = 27
Elseif X <= 820 And X > 810 Then
X = 28
Elseif X <= 810 And X > 800 Then
X = 29
Elseif X <= 800 And X > 795 Then
X = 30
Elseif X <= 795 And X > 790 Then
X = 31
Elseif X <= 790 And X > 780 Then
X = 32
Elseif X <= 780 And X > 775 Then
X = 33
Elseif X <= 775 And X > 760 Then
X = 34
Elseif X <= 760 And X > 750 Then
X = 35
Elseif X <= 750 And X > 745 Then
X = 36
Elseif X <= 745 And X > 740 Then
X = 37
Elseif X <= 740 And X > 735 Then
X = 38
Elseif X <= 735 And X > 720 Then
X = 39
Elseif X <= 720 And X > 715 Then
X = 40
Elseif X <= 715 And X > 710 Then
X = 41
Elseif X <= 710 And X > 700 Then
X = 42
Elseif X <= 700 And X > 690 Then
X = 43
Elseif X <= 690 And X > 680 Then
X = 44
Elseif X <= 680 And X > 670 Then
X = 45
Elseif X <= 670 And X > 660 Then
X = 46
Elseif X <= 660 And X > 650 Then
X = 47
Elseif X <= 650 And X > 640 Then
X = 48
Elseif X <= 640 And X > 630 Then
X = 49
Elseif X <= 630 And X > 620 Then
X = 50
Elseif X <= 620 And X > 610 Then
X = 51
Elseif X <= 610 And X > 600 Then
X = 52
Elseif X <= 600 And X > 590 Then
X = 53
Elseif X <= 590 And X > 580 Then
X = 54
Elseif X <= 580 And X > 570 Then
X = 55
Elseif X <= 570 And X > 560 Then
X = 56
Elseif X <= 560 And X > 555 Then
X = 57
Elseif X <= 555 And X > 550 Then
X = 58
Elseif X <= 550 And X > 540 Then
X = 59
Elseif X <= 540 And X > 525 Then
X = 60
Elseif X <= 525 And X > 510 Then
X = 61
Elseif X <= 510 And X > 505 Then
X = 62
Elseif X <= 505 And X > 495 Then
X = 63
Elseif X <= 495 And X > 480 Then
X = 64
Elseif X <= 480 And X > 470 Then
X = 65
Elseif X <= 470 And X > 460 Then
X = 66
Elseif X <= 460 And X > 455 Then
X = 67
Elseif X <= 455 And X > 450 Then
X = 68
Elseif X <= 450 And X > 440 Then
X = 69
Elseif X <= 440 And X > 430 Then
X = 70
Elseif X <= 430 And X > 420 Then
X = 71
Elseif X <= 420 And X > 415 Then
X = 72
Elseif X <= 415 And X > 410 Then
X = 73
Elseif X <= 410 And X > 400 Then
X = 74
Elseif X <= 400 And X > 390 Then
X = 75
Elseif X <= 390 And X > 380 Then
X = 76
Elseif X <= 380 And X > 370 Then
X = 77
Elseif X <= 370 And X > 365 Then
X = 78
Elseif X <= 365 And X > 355 Then
X = 79
Elseif X <= 355 And X > 345 Then
X = 80
Elseif X <= 345 And X > 340 Then
X = 81
Elseif X <= 340 And X > 335 Then
X = 82
Elseif X <= 335 And X > 330 Then
X = 83
Elseif X <= 330 And X > 320 Then
X = 84
Elseif X <= 320 And X > 315 Then
X = 85
Elseif X <= 315 And X > 310 Then
X = 86
Elseif X <= 310 And X > 305 Then
X = 87
Elseif X <= 305 And X > 300 Then
X = 88
Elseif X <= 300 And X > 295 Then
X = 89
Elseif X <= 295 And X > 290 Then
X = 90
Elseif X <= 290 And X > 285 Then
X = 91
Elseif X <= 285 And X > 280 Then
X = 92
Elseif X <= 280 And X > 275 Then
X = 93
Elseif X <= 275 And X > 265 Then
X = 94
Elseif X <= 265 And X > 260 Then
X = 95
Elseif X <= 260 And X > 255 Then
X = 96
Elseif X <= 255 And X > 250 Then
X = 97
Elseif X <= 250 And X > 245 Then
X = 98
Elseif X <= 245 And X > 240 Then
X = 99
Elseif X <= 240 And X > 235 Then
X = 100
Elseif X <= 235 And X > 230 Then
X = 101
Elseif X <= 230 And X > 225 Then
X = 102
Elseif X <= 225 And X > 220 Then
X = 103
Elseif X <= 220 And X > 215 Then
X = 104
Elseif X <= 215 And X > 210 Then
X = 105
Elseif X <= 210 And X > 205 Then
X = 106
Elseif X <= 205 And X > 200 Then
X = 107
Elseif X <= 200 And X > 195 Then
X = 108
Elseif X <= 195 And X > 190 Then
X = 109
Elseif X <= 190 And X > 185 Then
X = 110
Elseif X <= 185 And X > 180 Then
X = 111
Elseif X <= 180 And X > 175 Then
X = 112
Elseif X <= 175 And X > 170 Then
X = 113
Elseif X <= 170 And X > 165 Then
X = 114
Elseif X <= 165 And X > 160 Then
X = 115
Elseif X <= 160 And X > 155 Then
X = 116
Elseif X <= 155 And X > 150 Then
X = 117
Elseif X <= 150 And X > 145 Then
X = 118
Elseif X <= 145 And X > 140 Then
X = 119
Elseif X <= 140 And X > 0 Then
X = 120
End If
'obliczenie do wyswietlania pojedynczych cyfr
Setki = X Mod 1000
Tysiace = X / 1000
Dziesiatki = Setki Mod 100
Setki = Setki / 100
Jednosci = Dziesiatki Mod 10
Dziesiatki = Dziesiatki / 10
A = Jednosci
B = Dziesiatki
C = Setki
D = 10
If C = 0 Then
C = 10
End If
Waitms 100
'jeśli wynik wiekszy niż 110 to wygaś lcd na 1s (miganie lcd)
If X > 110 Then
A = 10
B = 10
C = 10
D = 10
Waitms 100
End If
End Sub
'*****************************************
'*****************************************
Sub Pobr_znaku(cyfra As Byte) 'definicja procedury pobr_znaku
If Cyfra < 10 Then
Portd = Lookup(cyfra , Kody7seg)
Else
Portd = 255 'w przeciwnym razie wygas wyswietlacz
End If
End Sub
'*****************************************
Multi_wysw:
'podprogram obslugi wyswietlania multipleksowego
Load Timer0 , 125
Set Kropka
Set W1 'wygaszenie wyswietlacza 1
Set W2 'wygaszenie wyswietlacza 2
Set W3 'wygaszenie wyswietlacza 3
Set W4
'wygaszenie wyswietlacza 4
Select Case Nr_wysw
Case 0:
Call Pobr_znaku(a)
Reset W1
Case 1:
Call Pobr_znaku(b)
If Krop = 2 Then
Reset Kropka
End If
Reset W2
Case 2:
Call Pobr_znaku(c)
Reset W3
Case 3:
Call Pobr_znaku(d)
Reset W4
End Select
Incr Nr_wysw
If Nr_wysw = 4 Then
Nr_wysw = 0
End If
Return 'powrot z podprogramu
Kody7seg: 'tablica stalych kody7seg
Data &B11000000 , &B11111001 , &B10100100 , &B10110000 , &B10011001
Data &B10010010 , &B10000010 , &B11111000 , &B10000000 , &B10010000