logo elektroda
logo elektroda
X
logo elektroda
REKLAMA
REKLAMA
Adblock/uBlockOrigin/AdGuard mogą powodować znikanie niektórych postów z powodu nowej reguły.

Danita 3000 multi/jaki potencjometr do squelch

jay_trojca 08 Lut 2011 14:47 2056 4
REKLAMA
  • #1 9121377
    jay_trojca
    Poziom 10  
    Witam.
    Jak w temacie,jaki potencjometr powinienem wstawić do regulacji Squelch?
    Pytam ponieważ mam radio z wymontowanym potencjometrem i nie ma głosu,jak mniemam ma to wiele wspólnego ze sobą...
    Potencjometr miał 3 piny.
    Dodam,iż wcześniej radio działało poprawnie...
    Dziękuje oraz pozdrawiam,jay
  • REKLAMA
  • Pomocny post
    #2 9121549
    SP5ANJ
    Spoczywaj w Pokoju
    Witam.
    Pytasz i masz. :D

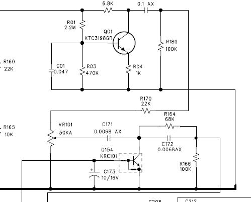
    SQL to :

    Danita 3000 multi/jaki potencjometr do squelch
    10 kB

    Volume to :

    Danita 3000 multi/jaki potencjometr do squelch
    50 kB

    Wartości mogą być +/- :
    SQL 10kB od 5kom do 20kom przy regulacji w RV103.
    Volume 50kB od 10kom do 100kom B (logarytmiczne)

    Głównie pamiętaj tylko o tym, aby pasowały mechanicznie. A same wartości są w sumie - względne- .


    Pozdrawiam.
  • REKLAMA
  • #3 9122153
    jay_trojca
    Poziom 10  
    Ślicznie dziękuje,"Pomógł" poleciał ;)

    W serwisie nie byli w stanie mi pomóc bo nie mieli na wzór :P
    Jeszcze pytanko;
    brak dzwięku może być związany właśnie z brakiem potencjometru sql?
    Pozdrawiam,jay
  • REKLAMA
  • #4 9122582
    SP5ANJ
    Spoczywaj w Pokoju
    Witam.
    jay_trojca napisał:
    W serwisie nie byli w stanie mi pomóc bo nie mieli na wzór

    OOO to co to za serwis. :cry:

    Cytat:
    brak dzwięku może być związany właśnie z brakiem potencjometru sql?

    TAK. Jeżeli nie masz podłączonego potencjometru (dzielnika napięć na SQL), to SQ jest teraz na maksymalnym napięciu porównania [czyli napięcie odniesienia jest około 10 razy większe od samego progu napięcia SQ w odbiorniku].

    To całkiem normalne zachowanie się radia (odbiornika) - w tym rozwiązaniu elektronicznym. :D


    Pozdrawiam.
  • #5 9122760
    jay_trojca
    Poziom 10  
    Serwis a w sumie sklep z pkt serwisowym...
    Jak mi się kiedyś inne radyjko spaliło to mnie odesłali do gościa który naprawia sam w domu ;)

    Dziękuje jeszcze raz za pomoc ;)
    Jutro skoczę do elektronicznego i mam nadzieje będę się nadal cieszyć radyjkiem :D

    Pozdrawiam,jay


    Zgodnie z regulaminem pkt 10,2 , temat ZAMYKAM . [SP5ANJ]
REKLAMA