logo elektroda
logo elektroda
X
logo elektroda
REKLAMA
REKLAMA
Adblock/uBlockOrigin/AdGuard mogą powodować znikanie niektórych postów z powodu nowej reguły.

Wyłącznik dotykowy z wykorzystaniem układu 555

Gordios 10 Lut 2011 23:03 8857 3
REKLAMA
  • Wyłącznik dotykowy z wykorzystaniem układu 555

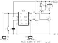
    Jest to łatwy do zbudowania wyłącznik dotykowy zbudowany z wykorzystaniem popularnego układu 555. Współczesne wyłączniki mechaniczne są już nowoczesne technologicznie. Jednakże wielokrotnie istnieje potrzeba wymiany starego wyłącznika albo przełączania prądów większych, niż jest do dopuszczalne dla starego typu wyłącznika, czy też po prostu istnieje potrzeba zainstalowania czegoś nowocześniejszego. Takim wymaganiom odpowiada opisywany układ.
    Opisywany wyłącznik jest prosty do wykonania, a używane element są wszędzie dostępne. Podstawą jest popularny układ 555, który steruje przekaźnikiem, którego styki pełną rolę wyłącznika. Powierzchnie metalowe mogą mieć dowolny kształt, muszą być utrzymywane w czystości i muszą być umieszczone w pobliżu układu wyłącznika.

    W celu zmiany stanu wyłącznika wystarczy lekko dotknąć którejkolwiek z dwu metalowych płytek. Dotknięcie płytki JF1 powoduje zamknięcie styków RL1 (włączenie – ON), natomiast dotknięcie płytki JF2 spowoduje otwarcie styków RL1 (wyłączenie – OFF). Prąd, który może być przełączany przez omawiany wyłącznik zależny jest wyłącznie od ograniczeń styków przekaźnika RL1. Dioda LED D2 zapala się, gdy wyłącznik jest w stanie włączonym (ON) czyli styki RL1 są zwarte.



    Opis wyłącznika znajduje się na http://electroschematics.com/5996/touch-switch-circuits/
    Tłumaczenie za zgodą www.electroschematics.com.

    Fajne? Ranking DIY
    O autorze
    Gordios
    Poziom 18  
    Offline 
    Gordios napisał 395 postów o ocenie 269. Jest z nami od 2010 roku.
  • REKLAMA
  • #2 9134841
    lubik00
    Poziom 15  
    Niestety w opisie jest brak wartości elementów.
  • REKLAMA
  • #3 9137019
    dedopl
    Poziom 27  
    Wystarczy kliknąć na źródło

    R1:………..10MOhm 1/4 W
    R2:………..10MOhm 1/4 W
    R3:……….. 1KOhm 1/4 W
    D1:……….. Led red
    D2:………..1N4148 diode
    TR1:………BC558 PNP Transistor – BC327
    IC1:……….CD4011 CMOS IC
    RL1:……….12V relay rated at 250 V / 2A
  • #4 9137214
    yenaldushi
    Poziom 14  
    dedopl napisał:
    Wystarczy kliknąć na źródło

    R1:………..10MOhm 1/4 W
    R2:………..10MOhm 1/4 W
    R3:……….. 1KOhm 1/4 W
    D1:……….. Led red
    D2:………..1N4148 diode
    TR1:………BC558 PNP Transistor – BC327
    IC1:……….CD4011 CMOS IC
    RL1:……….12V relay rated at 250 V / 2A


    Kolego, a teraz dokładniej przypatrz się stronie - źródło - spis elementów, który podałeś jest nie od tego układu...

    A co do prezentowanego tu układu to mogę powiedzieć tylko, że na pewno:
    IC1 - NE555
    RL1 - przekaźnik 12V
    D1 - np. 1N4148
    D2 - LED
    JF1,2 - metalowe płytki
    R4 - rez. ograniczający prąd D2 (ok.560 Ohm)
    Q1 - tranzystor NPN
    tylko tego mogę się domyślić...
REKLAMA