Witam,
mam prośbę, jako że EAGLE użyłem pierwszy raz i nie wiem
czy wszystko dobrze podłączyłem, mógłby ktoś sprawdzić mój schemat ?
Dziękuję i pozdrawiam
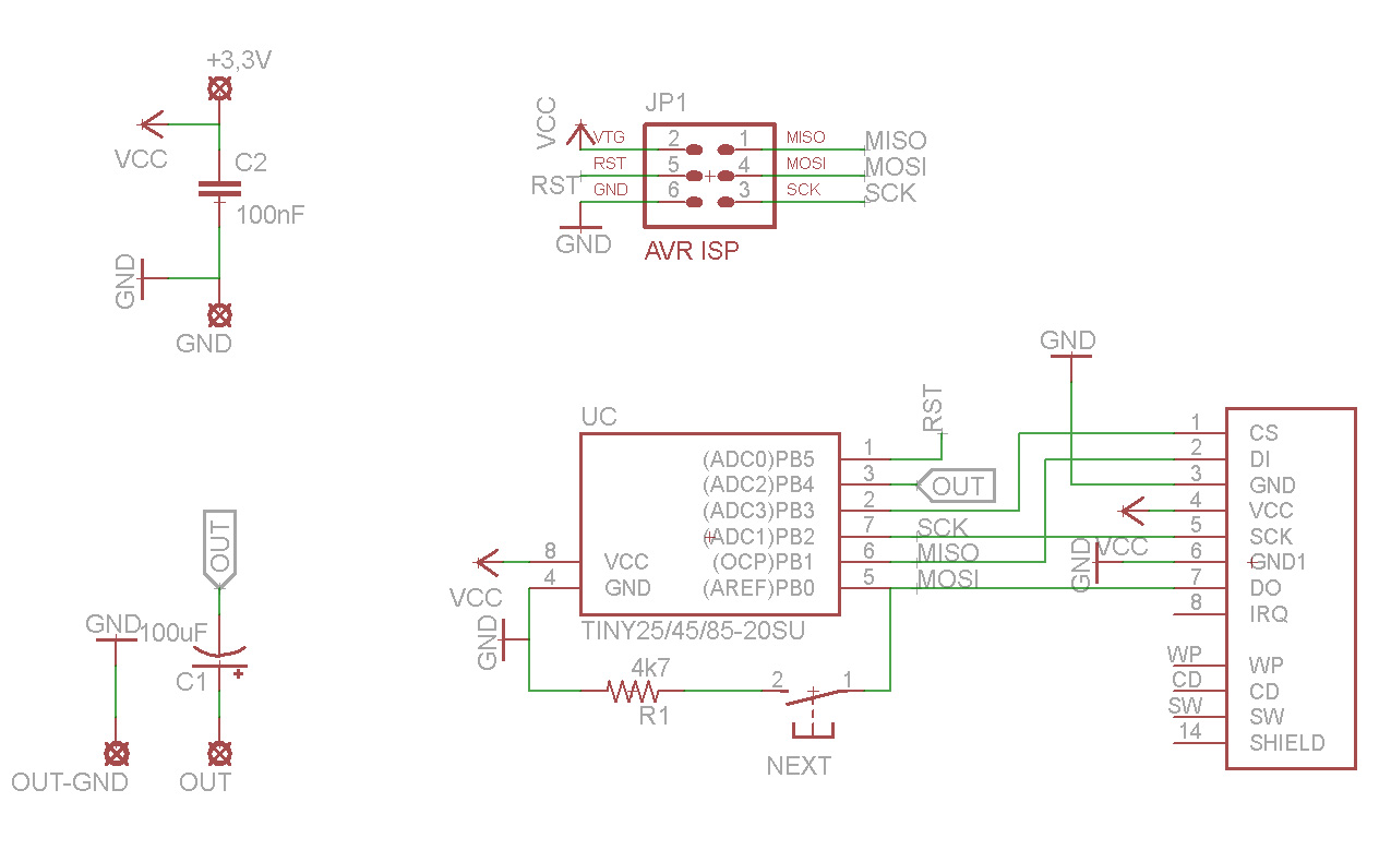
To moje:
A tu ze strony autora:
A tu strona projektu: http://elm-chan.org/works/sd8p/report.html
- - -
Dodaje jeszczę schemat PCB:
![[ATTINY85][C] WAV Player - sprawdzenie schematu [ATTINY85][C] WAV Player - sprawdzenie schematu](https://obrazki.elektroda.pl/9949267500_1297378627_thumb.jpg)
mam prośbę, jako że EAGLE użyłem pierwszy raz i nie wiem
czy wszystko dobrze podłączyłem, mógłby ktoś sprawdzić mój schemat ?
Dziękuję i pozdrawiam
To moje:
A tu ze strony autora:
A tu strona projektu: http://elm-chan.org/works/sd8p/report.html
- - -
Dodaje jeszczę schemat PCB:
