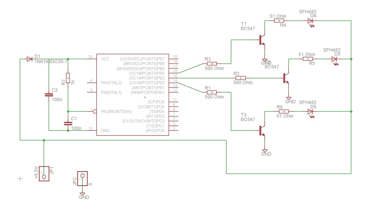
Problem niby banalny, ale nie mogę sobie z nim poradzić. Zrobiłem układ na Attiny 2313 (szczegóły nieistotne) i chce go zasilić z ładowarki do komórki 5V 1,5 A.
Problem polega na tym, że podłączając ładowarkę do układu, a następnie do sieci program nie startuje i pomaga tylko ręczny reset, natomiast kiedy najpierw podłącze ładowarkę do sieci, a dopiero potem do układu wszystko działa bez zarzutu. Domyślam sie, że problem jest w tym, iż w pierwszym przypadku napięcie na wyjściu ładowarki rośnie od 0 do 5V, a w drugim podłączając ładowarkę do układu mam już stałe napięcie 5V. Ale dlaczego układ w pierwszym przypadku się wiesza?? Watchdog nic nie zmienia gdyż kontroler wiesza się zanim cokolwiek się zainicjalizuje.
Problem polega na tym, że podłączając ładowarkę do układu, a następnie do sieci program nie startuje i pomaga tylko ręczny reset, natomiast kiedy najpierw podłącze ładowarkę do sieci, a dopiero potem do układu wszystko działa bez zarzutu. Domyślam sie, że problem jest w tym, iż w pierwszym przypadku napięcie na wyjściu ładowarki rośnie od 0 do 5V, a w drugim podłączając ładowarkę do układu mam już stałe napięcie 5V. Ale dlaczego układ w pierwszym przypadku się wiesza?? Watchdog nic nie zmienia gdyż kontroler wiesza się zanim cokolwiek się zainicjalizuje.
