logo elektroda
logo elektroda
X
logo elektroda
REKLAMA
REKLAMA
Adblock/uBlockOrigin/AdGuard mogą powodować znikanie niektórych postów z powodu nowej reguły.

Cyfrowy tuner do gitary na AT90S2323P

UlfgaR 12 Lut 2011 23:44 4153 3
REKLAMA
  • Cyfrowy tuner do gitary na AT90S2323P

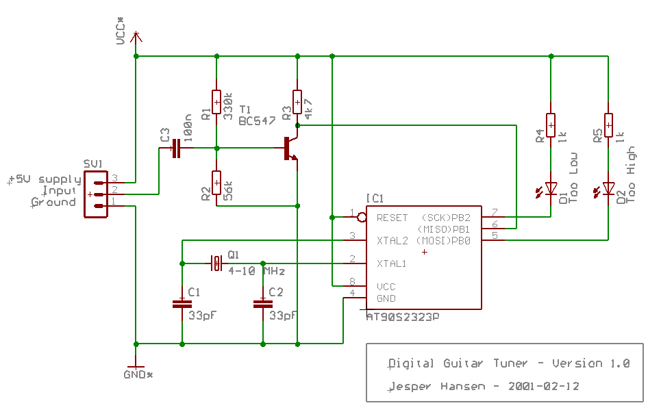
    Tuner jest to podstawowe narzędzie każdego muzyka, który gra na gitarze. Jeśli ktoś nie potrafi nastroić gitary na „ucho” ten projekt będzie dla niego idealny. Dzięki niemu nastroimy gitarę elektryczną jak i akustyczną. Schemat cyfrowego tunera jest bardzo prosty. Całym sercem układu jest mikrokontroler AT90S2323P produkcji Atmela. Jest to niepozorny układ z 8 wyprowadzeniami. Sygnał wejściowy jest pobierany w przypadku gitary elektrycznej z przetworników (wyjście na piecyk), natomiast aby nastroić tradycyjną gitarę potrzebujemy mikrofon. Po dokonaniu małych modyfikacji w programie układ będzie nadawał się do strojenia innych instrumentów jak i gitar z inną liczbą strun. Strojenia dokonujemy poprzez obserwacje 2 diod LED. Jedna informuje, że struna ma za niską częstotliwość, druga, że za wysoką. Gdy uda nam się dostroić strunę powinny zaświecić się obydwie diody LED. Tuner przełącza się automatycznie pomiędzy 6 strunami. Czułość wejścia wynosi około 50mV do 60mV. Program jest napisany w języku C i jest całkiem prosty. Mikrokontroler jest taktowany wewnętrznym zegarem 173kHz. Cały układ jest zasilany napięciem 5V i pobór prądu przez układ jest niewielki.

    Kod źródłowy

    Źródło

    Fajne? Ranking DIY
    O autorze
    UlfgaR
    Poziom 23  
    Offline 
    UlfgaR napisał 744 postów o ocenie 59, pomógł 39 razy. Mieszka w mieście Siemonia. Jest z nami od 2006 roku.
  • REKLAMA
  • REKLAMA
  • #3 9146953
    Hrabal
    Poziom 10  
    Uważam że dobrze by było zastosować wyświetlacz żeby można było zobaczyć ile brakuje do nastrojenia-w moim stroiku to jest i działa znakomicie.
  • #4 9180835
    yogi009
    Poziom 43  
    Jeśli chcemy stroić alternatywnie, używając dźwięków nie wchodzących w skład stroju włoskiego, niezbędne będzie przerobienie programu (podanie mu całej gamy i odpowiedniki częstotliwości) oraz interface - optymalnie wyświetlacz numeryczny LED i ew. znak "+" dla półtonów. Zresztą tak to teraz robią najwięksi - wystarczy popatrzeć na tuner od TC Electronics - tam dla odmiany program wyłapuje wszystkie dźwięki strun naraz i je pokazuje na bieżąco. Patent ciekawy od strony elektronicznej, nie wiem jak na scenie się to sprawdza, jeszcze nie miałem okazji się tym pobawić.
REKLAMA