Witam mam taki problem z w/w radiem nie działa mi w nim CD a radio oryginalnie nie posiada wejścia AUX i tutaj moje pytanie według tego zdjęcia:
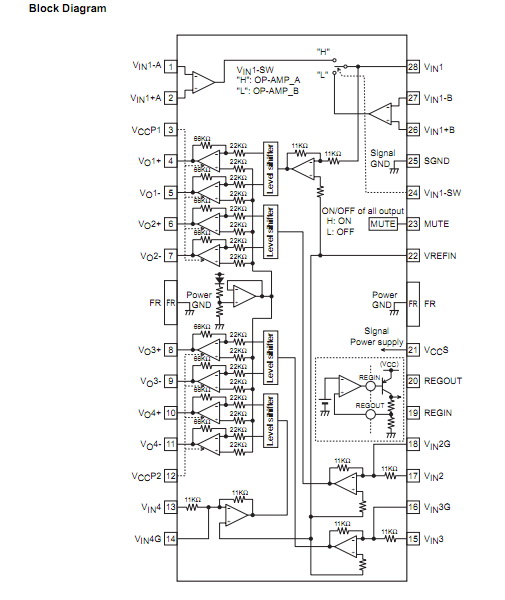
Powinienem podać 1 kanał na nóżkę 28
drugi na nóżkę 17 i masę na nóżkę 25
tak aby zamiast sygnału z CD była muza z mp3
Kość w jaką chce sie wpiąć to LA6242H
tutaj macie link do datasheet:
Link
będę wdzięczny za pomoc ponieważ nie jestem do końca pewien czy to aby na pewno te nóżki
Nie wszyscy na raz bo zatniecie serwer
Powinienem podać 1 kanał na nóżkę 28
drugi na nóżkę 17 i masę na nóżkę 25
tak aby zamiast sygnału z CD była muza z mp3
Kość w jaką chce sie wpiąć to LA6242H
tutaj macie link do datasheet:
Link
będę wdzięczny za pomoc ponieważ nie jestem do końca pewien czy to aby na pewno te nóżki
Nie wszyscy na raz bo zatniecie serwer