Witam serdecznie.
Nigdy tego wcześniej nie robiłem, ale zachodzi potrzeba stworzenia PWM w zakresie 0-100%, gdzie elementem wykonawczym będzie MOSFET, gdzie za jego stopień otwarcia odpowiadać będzie timer NE555 z potencjometrem cyfrowym 1-Wire firmy Dallas, czyli nie produkowany już DS2890.
Rozwiązanie takie, a nie inne ponieważ tutaj akurat nie mogę zastosować klasycznego i najprostrzego PWM + Mosfet.
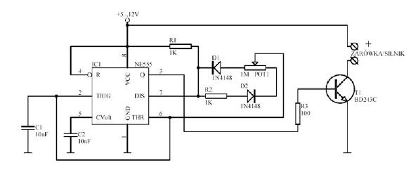
Dorwałem taki oto znany zapewne schemat :
Zamiast tranzystora na schemacie oczywiście będzie MOSFET.
Moje pytanie dotyczą :
1) na schemacie widać potencjometr 1M. Czy zmiana na wspomniany cyfrowy o wartości 100k zmieni mi zakres procentowy regulacji ?
2) Napięcie zasilania DS2890 to max 6V, w związku z tym całość powinna byc zasilana tym napięciem, co niestety wpłynie fatalnie na sterowanie (pełne otwarcie) mosfeta. Czy mogę zastosować przed mosfetem optotranzystor i do otwarcia mosfeta użyć napięcia powiedzmy 12V ?
3) Proszę o wyrozumiałość - szukałem, ale nie znalazłem odpowiedzi na to konkretne zagadnienie.
Czy potencjometr DC2890 po prostu wstawiam zamiast 1M na schemacie?
Poniżej DS2890
Może ktoś z Was szanowni koledzy juz przerabiał ten temat.
Proszę o pomoc.
Nigdy tego wcześniej nie robiłem, ale zachodzi potrzeba stworzenia PWM w zakresie 0-100%, gdzie elementem wykonawczym będzie MOSFET, gdzie za jego stopień otwarcia odpowiadać będzie timer NE555 z potencjometrem cyfrowym 1-Wire firmy Dallas, czyli nie produkowany już DS2890.
Rozwiązanie takie, a nie inne ponieważ tutaj akurat nie mogę zastosować klasycznego i najprostrzego PWM + Mosfet.
Dorwałem taki oto znany zapewne schemat :
Zamiast tranzystora na schemacie oczywiście będzie MOSFET.
Moje pytanie dotyczą :
1) na schemacie widać potencjometr 1M. Czy zmiana na wspomniany cyfrowy o wartości 100k zmieni mi zakres procentowy regulacji ?
2) Napięcie zasilania DS2890 to max 6V, w związku z tym całość powinna byc zasilana tym napięciem, co niestety wpłynie fatalnie na sterowanie (pełne otwarcie) mosfeta. Czy mogę zastosować przed mosfetem optotranzystor i do otwarcia mosfeta użyć napięcia powiedzmy 12V ?
3) Proszę o wyrozumiałość - szukałem, ale nie znalazłem odpowiedzi na to konkretne zagadnienie.
Czy potencjometr DC2890 po prostu wstawiam zamiast 1M na schemacie?
Poniżej DS2890
Może ktoś z Was szanowni koledzy juz przerabiał ten temat.
Proszę o pomoc.
