Witam zrobiłem dzisiaj płytkę w eagle, zamieściłem tam jeden tranzystor BC547. Niestety po zmontowaniu układ nie działa prawidłowo. Jak się okazało błędnie wstawiony był tranzystor BC547 (zamieniony kolektor z emiterem). Niestety to nie był mój błąd tylko eagle. Na widoku elementów na płytce jest błędny kształt narysowany tak, że sugeruje by źle wstawić tranzystor bc547. Czy ktoś się już spotkał z tym problemem?
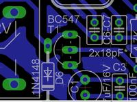
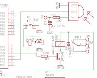
poniżej 2 fotki na pierwszej schemat ideowy i podłączenie emitera do masy a kolektora do przekaźnika, na drugim widok ścieżek i odwrotne połączenie jak wynika z noty katalogowej układu, kolektor jest na dole czyli połączony do masy a emiter jest u góry czyli połączony do przekaźnika.

poniżej 2 fotki na pierwszej schemat ideowy i podłączenie emitera do masy a kolektora do przekaźnika, na drugim widok ścieżek i odwrotne połączenie jak wynika z noty katalogowej układu, kolektor jest na dole czyli połączony do masy a emiter jest u góry czyli połączony do przekaźnika.
