Witam
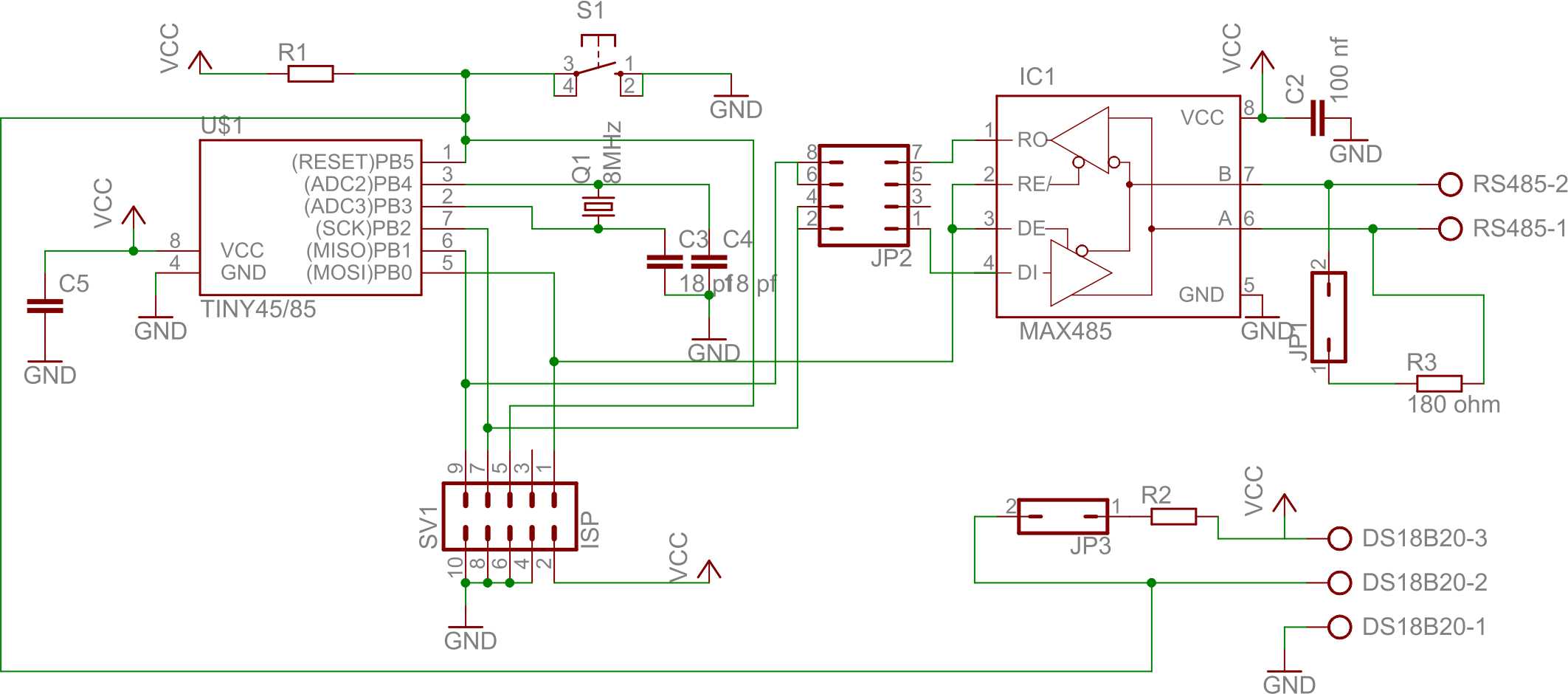
Który z procesorów z serii Attiny ( bo atmega 8/16/32 to bez problemu ) nadawałby się do pomiaru/odczytu DS18B20 oraz przesyłania przez UART ( w ramach testów przez RS232, a docelowo przez RS485 ) ? Programowy UART można chyba uruchomić na większości, gorzej z obsługą 1Wire
Który z procesorów z serii Attiny ( bo atmega 8/16/32 to bez problemu ) nadawałby się do pomiaru/odczytu DS18B20 oraz przesyłania przez UART ( w ramach testów przez RS232, a docelowo przez RS485 ) ? Programowy UART można chyba uruchomić na większości, gorzej z obsługą 1Wire
