logo elektroda
logo elektroda
X
logo elektroda
REKLAMA
REKLAMA
Adblock/uBlockOrigin/AdGuard mogą powodować znikanie niektórych postów z powodu nowej reguły.

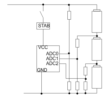
[Atmega8] Napięcia na nóżkach ADC przy braku VCC

26 Lut 2011 16:57 1970 14
REKLAMA
  • #1 9207508
    Konto nie istnieje
    Konto nie istnieje  
  • REKLAMA
  • #2 9207584
    Konto nie istnieje
    Poziom 1  
  • #3 9207724
    tmf
    VIP Zasłużony dla elektroda
    Jeśli jest podawane przez dzielnik o stosunkowo dużej rezystancji to może. Potencjalnym problemem jest to, że te nóżki będą po prostu zasilały procesor przez diody ochronne. Stąd też dzielnik powinien mieć na tyle dużą rezystancję, żeby napięcie spadło poniżej progu zadziałania BOD, co utrzyma procesor w stanie reset. W przeciwnym przypadku będzie on działał zasilany przez ADC, co jest niekorzystne i może doprowadzić do jego błędnego działania i nieokreślonych efektów.
  • REKLAMA
  • #4 9207791
    Konto nie istnieje
    Konto nie istnieje  
  • #5 9207832
    Konto nie istnieje
    Poziom 1  
  • REKLAMA
  • #6 9207878
    tmf
    VIP Zasłużony dla elektroda
    Ja to od początku rozumiałem to tak, że te 4,5V to napięcie za dzielnikiem. Takie napięcie oczywiście można podać na pin niezasilonej ATMegi bo zostanie przez nią zbite. Oczywiście gdyby te 4,5V to było wyjście z zasilacza to powiedziałbym nie.
    Saabotaz - z niczym nie musisz kombinować, dzielnika też nie musisz zmieniać. BOD zadziała, bo to napięcie z dzielnika przy braku zasilania procesora spadnie, bo sam procesor będzie próbował się z tego zasilić, w efekcie BOD się uruchomi.
  • REKLAMA
  • #7 9207926
    Konto nie istnieje
    Poziom 1  
  • #8 9207946
    janbernat
    Poziom 38  
    No i aż się prosi o zbadanie latchup-u w tym rozwiązaniu.
    Będzie czy nie?
    Napięcie na wejściu wyższe niż napięcie zasilania.
  • #9 9207985
    Konto nie istnieje
    Konto nie istnieje  
  • #10 9208029
    Konto nie istnieje
    Poziom 1  
  • #11 9208097
    janbernat
    Poziom 38  
    O tym czy pojawi się latchup to możesz dowiedzieć się po godzinie albo po paru miesiącach.
    Sa zasilacze które pozwalalą "spuścić" nadmiar napięcia do masy bezkarnie.
  • #12 9208161
    tmf
    VIP Zasłużony dla elektroda
    Ale żeby układ uległ zatrzaśnięciu potrzebne jest nie tyle wyższe napięcie, co odpowiedni prąd. Przy zbyt małym prądzie pasożytnicze struktury tyrystorowe nie będą podtrzymywane w stanie przewodzenia. Stąd też IMHO przy dużej rezystancji dzielnika, a co za tym idzie, małym prądzie, latch up nie wystąpi.
  • #13 9209008
    Konto nie istnieje
    Konto nie istnieje  
  • #14 9209399
    Fredy
    Poziom 27  
    A nie lepiej jest przenieść wyłącznik co masz na masę pomiędzy aku i reszte układu ?
    Wtedy po rozłączeniu masz na jednym aku zerowy prąd a na dwóch pozostałych b.mały i procek też jest odłączony od akumulatora.
  • #15 9209469
    Konto nie istnieje
    Konto nie istnieje  
REKLAMA