logo elektroda
logo elektroda
X
logo elektroda
REKLAMA
REKLAMA
Adblock/uBlockOrigin/AdGuard mogą powodować znikanie niektórych postów z powodu nowej reguły.

Duża Kolumna Trójdrożna - które głośniki Tonsila?

ZajecBaX 25 Paź 2004 22:31 4599 6
REKLAMA
  • #1 937614
    ZajecBaX
    Poziom 17  
    Chciałbym zasięgnąć rady profesjonalistów z doświadczeniem w projektowaniu obudów głośnikowych.
    Chodzi o zestrojenie trzech głośników i budowę zwrotnicy.
    Podłączone jest to do TDA7294 i bezpośrednio z karty SB Live5.1
    Nie chcę b. skomplikowanej zwrotnicy. Ma zagrać w miarę kulturalnie.

    Podpowiedzcie proszę co dalej z tymi gratami robić.

    Otóż wykonałem obudowy głośnikowe jak na załączonym rysunku. Nie korzystałem z żadnych obliczeń, bo te wszystkie wzory mnie przerażają. Obudowa została wykonana (na wyobraźnię) z 2cm płyty meblowej, wiórowej.
    Z garstką wiedzy którą posiadłem po przeczytaniu kilku czasopism.
    Zakupiłem TONSIL GDN 30/100W.

    Głośnik niskotonowy ma średnicę 30cm "TONSIL GDN 30/100W - 8 Ohm", resztę głośników dobiorę tylko z oferty Tonsila.
    Kolumny grają bardzo nisko i miękko ( i w sumie o to mi chodziło).
    Przy częstotliwości powyżej 450Hz efektywność kolumny z głośnikiem basowym spada ( b. szybko ).
    Natomiast przy niskich częstotliwościach sprawuje się świetnie i to bez zwrotnicy którą zamierzam dopiero poskładać.

    Problem w tym że nie wiem który głośnik średniotonowy z oferty Tonsila wybrać, ponieważ częstotliwość podziału wyjdzie chyba niżej niż rekomendowane 1 000Hz, przypuszczam że 500Hz.

    Miałem okazję pomacać w sklepie głośniki (GDM 18/80 - 8 Ohm) oraz (GDM 16/80/1 - 8 Ohm).
    Sprzedawca zarekomendował (GDM 18/80 - 8 Ohm) http://www.tonsil.com.pl/products/speaker/midrange/gdm_18_80_8_pic.htm jako taki, który uzupełni mi brakujące pasmo. Chyba mu wierzę bo membrana jest miękko zawieszona a kosz jest (otwarty).
    Patrząc na charakterystykę tego głośnika na stronie producenta to w sumie wszystko powinno grać.
    Czy ten głośnik wart jest uwagi ? Podobno trzeba go stłumić gdyż jest bardzo efektywny.
    Sprzedawca powiada że pracują one w zestawach 250W, ale uwierzę wam a nie człowiekowi który chce zarobić na życie.
    Nie mam zielonego pojęcia o głośnikach więc doradźcie co dokupić.
    **************************
    Jest to drugi zestaw który buduję. Pierwszy prymitywny, zjadł mi pies. Naprawdę. Chyba mu się nie spodobały.
    Kosze chyba są niesmaczne.
    Był za mały żeby dostać w dupę więc nawrzeszczałem na niego. Pomogło ale tylko w przypadku głośników.
    Gapi się gulun i merda, jakby wiedział że to o nim.
    **************************
  • REKLAMA
  • #2 939261
    toadi
    Poziom 36  
    WItam generalnie ciekawa konstrukcja i dobre glosniki.

    Ja rozwiazlbym zwrotnice na jeden z dwoch sposobów kupil oryginalna albo podrobil tonsilowska stosowana w podobnych kolumnach (altusy sa zblizone)

    Wiec Tak GDM 18/80 to dobry glosniki i pociagnie w zestwaie nawet 200W a moze i wiecej problem ze faktycznie jego efektywnosc to na poziomie 94dB a tlumienie stedniotonowych wymaga sporej mocy oporników pewnie 20W bylo by malo
    Jest jeszcze jadna trudnosc jak on ma kosz otwarty to trzeba mala obudowe by na niego zrobic wiec lepszym wyborem bylby GDM 16/80 o podobnych paramtrach i wymiat\rze montarzowym ale z zamknietum koszem
    Do sredniego kondenstator 10 mikro (22 juz daje realnie podzial przy 6dB/okt ok 500Hz przy glosnikach 8 om ale zalezy bardzo od glosników)
    Do tego cewka 0,22mH

    Jako wysokotonowy zalecam chyba najlepszy tonsilowska kopulke GDWK 11/100 jezeli zwrotnica 6db to wystarczy tylko kondensator dla niego 1,5 mikro (ew 2,2mikro)


    Dla basowego cewka 2,6mH

    W taki sposów wychodzi zwrotnica 6dB o podziale 1000 i 6000Hz ktora bedzie dobra dla takiego zestawu
  • REKLAMA
  • #3 939858
    ZajecBaX
    Poziom 17  
    Właśnie mnie zastanawiało, czy nie będzie trzeba zrobić przegrody dla tego głośnika.
    Zostało by co najwyżej 9cm szerokości między przegrodami.
    Skutecznie zablokował bym (kanał). Lepiej gra gdy odsłonię obydwa otwory.
    Więc jednak zastosuję się do GDM 16/80 i GDWK 11/100 skoro nadają się dobrze do tego zestawu.
    Decyzja podjęta. :spoko:
    Zwrotnicę wykonam tak jak podpowiedziałeś, czyli:
    GDN - 2,6mH
    GDM - ok. 10uF plus cewka ok. 0,22mH ewentualnie rezystor w szereg (opcja)
    GDWK - 2,2uF
    Oczywiście wiem że mam to traktować jako wyznacznik do ewentualnych eksperymentów. Zagra ładnie, napewno zagra.
    Dziękuję jest to dla mnie konkretna odpowiedź.
    Tę zwrotnicę wyliczyłem programem "Speaker Workshop"
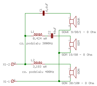
    49uF dla średniotonowego? coś chyba nie tak było z tymi obliczeniami.

    Mam jeszcze takie pytanie:
    Jakie (teoretycznie) maksymalne, pojemności kondensatorów mogę przyłączyć w szereg do tych przetworników, (GDWK i GDM) bez obawy o zniszczenie ich podczas prób. Będzie to pracować na końcówce TDA7294 2x36.7Vmax
    Jak podaje producent:
    RMS Continuous Output Power d = 0.5%:
    VS = ± 35V, RL = 8R / 70W
    W poprzednim zestawie głośnik wysokotonowy okresowo przepalał mi się przy pojemności pow. 6uF, dlatego pytam bo szkoda byłoby popsuć coś, co ma powstać. :wink:
    Dziękuję
  • REKLAMA
  • #4 940054
    toadi
    Poziom 36  
    No ja dla wysokotonowego nie dawalbym wiecej poz zadnym pozorem niz 2,2 mikro a i tak mozna glosnik wysokotonowy dosc latwo uszkodzic (przesterowanie wzmacniacza albo wzbudzanie sie) Dla sredniotonowego tez raczej nie wiecej niz 20 mikro (w altusach 140 gdzie jest sredniotonowy GDM18/80 jest chyba tylko 6,8 mikro) ale rozsadny jest 10 mikro czesto naprawiajac kolumny typu mildton czy altus jesli nie bylo zwrotnic (bo czasem sobie ktos porzyczy :)) wstawiam dla sredniego 10 mikro a dla wysokotnowego 2,2 i gra spoko
  • REKLAMA
  • #5 944510
    ZajecBaX
    Poziom 17  
    Dzięki za informacje
    Mam teraz dylemat. Jakiego przekroju powinien być drut nawojowy. Posiadam ok 0,7kg drutu o przekroju 0,5mm²,
    wydaje mi się troszkę przy-chudy jak dla głośnika niskotonowego. (100W)
    Czy wystarczy jak kupię drut o przekroju 1,5mm² ?
    Widziałem gdzieś te zależności na internecie, ale za nic, nie mogę się dokopać do tych informacji.
    Przez myśl mi przeszło żeby nawinąć to przewodem w izolacji 1,5mm² :D
    ale nie wiem czy bym zmieścił tą zwotnicę do środka. :wink:
  • #6 944710
    michalczar
    Poziom 12  
    z przewodem od izolacji niema co sie bawic poprostu kup drut o przekroju 1,5mm^2, powinien wystarczyc:)
  • #7 946509
    ZajecBaX
    Poziom 17  
    OK. Dzięki wam za wszystkie informacje.
    Pozdrawiam
REKLAMA