logo elektroda
logo elektroda
X
logo elektroda
REKLAMA
REKLAMA
Adblock/uBlockOrigin/AdGuard mogą powodować znikanie niektórych postów z powodu nowej reguły.

Wzmacniacz Leach Amplifier o mocy 275W.

emer2 03 Mar 2011 08:22 4171 0
REKLAMA
  • Wzmacniacz Leach Amplifier o mocy 275W.

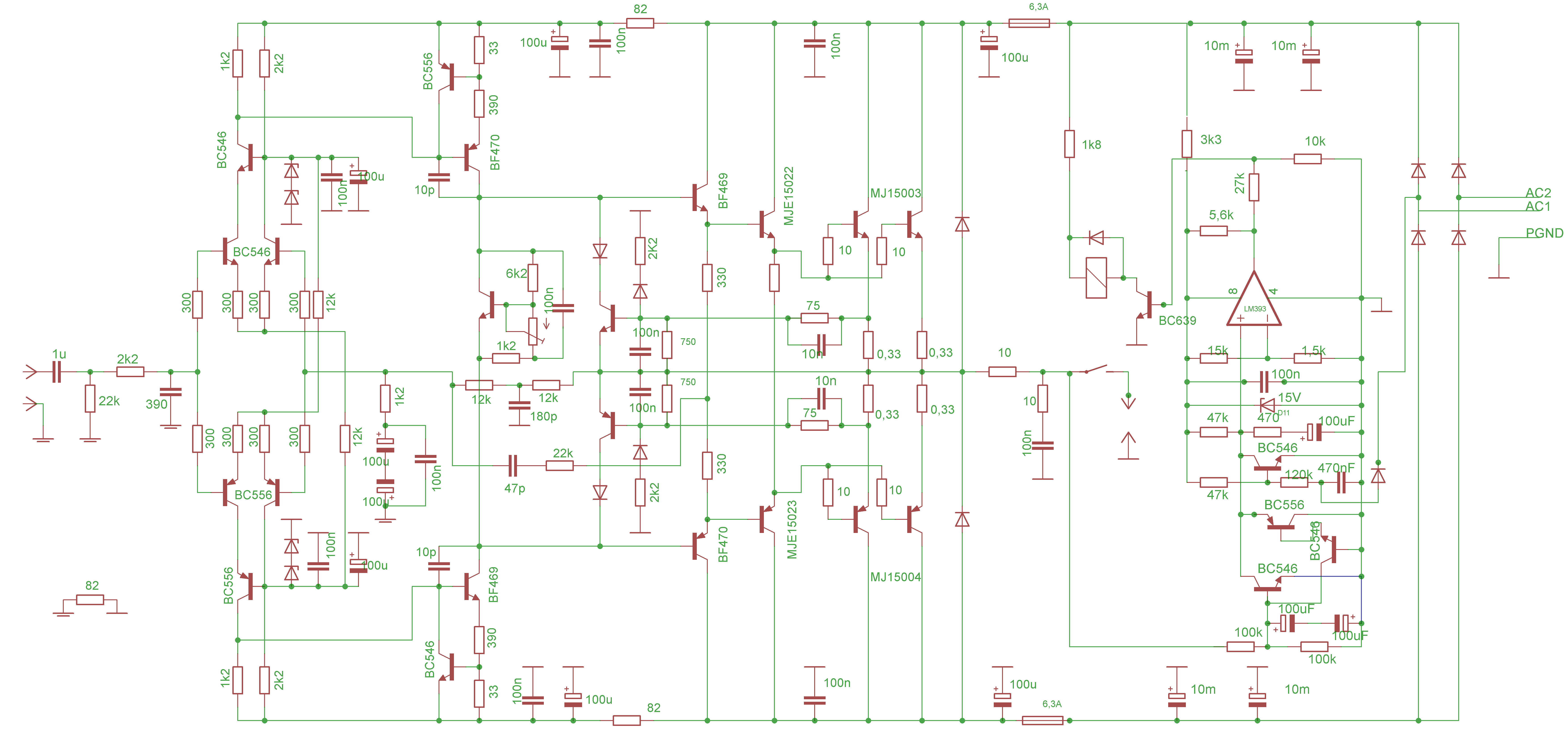
    Jak pisze autor projekt wzmacniacza nie zawiera wyłącznie końcowego układu, ale także układy zasilające, w tym filtry, zabezpieczenia napięcia wyjściowego wzmacniacza i układy opóźniające załączanie kolumn. Wzmacniacz to zaprojektowany, pojedynczy moduł. Oznacza to, iż na jednej wspólnej płytce znajdują się układy wejściowe i filtrujące, układy zabezpieczające, kondensatory filtrujące i wreszcie wzmacniacz końcowy. W projekcie diody jako czujniki temperatury zostały zastąpione jednym tranzystorem pełniącym funkcję czujnika temperatury. Ten tranzystor dostarcza termicznego sprzężenia zwrotnego i w ten sposób prąd spoczynkowy wzmacniacza jest stabilny. Jeżeli chodzi o projekt mechaniczny, jest prawdopodobnie najbardziej skomplikowaną częścią tego projektu. Chłodzenie jest zaprojektowane z zastosowaniem aluminiowych radiatorów. Na stronie źródłowej, do której link na końcu artykułu, znajduje się więcej zdjęć projektu. Zdjęcia te ukazują sposób wykonania i gotowe całe urządzenie. Cały układ chłodzący to nie pojedynczy radiator, lecz cały ich układ, połączenie kilku różnych bloków aluminiowych. Poniżej parametry techniczne owego wzmacniacza.


    Techniczne parametry:

    Mocy wyjściowa: 275W RMS (przy zasilaniu +/-66V)

    Minimalna impedancja głośników: 4R

    Szerokość pasma: 8-150 000 Hz /-3dB

    Maksymalne dopuszczalne napięcie +/- 65V

    Czułość zabezpieczenia DC: + /-2V

    Opóźnienie załączania głośników: około 2s

    Bezpiecznik: 2x 6.3 A

    Poniżej schemat wzmacniacza 275W:
    Wzmacniacz Leach Amplifier o mocy 275W.

    Dodatkowe zdjęcie pochodzące ze strony źródłowej:
    Wzmacniacz Leach Amplifier o mocy 275W.

    Poniżej link do strony źródłowej projektu:
    Źródło

    Fajne? Ranking DIY
    O autorze
    emer2
    Tłumacz Redaktor
    Offline 
    Specjalizuje się w: projektowanie i montaż elektroniki
    emer2 napisał 434 postów o ocenie 56. Mieszka w mieście Warszawa. Jest z nami od 2008 roku.
  • REKLAMA
REKLAMA