logo elektroda
logo elektroda
X
logo elektroda
REKLAMA
REKLAMA
Adblock/uBlockOrigin/AdGuard mogą powodować znikanie niektórych postów z powodu nowej reguły.

Wzmacniacz 400 W stereo "Marshall Leach Amplifier"

marek_34 03 Mar 2011 13:36 10954 6
REKLAMA
  • Wzmacniacz 400 W stereo "Marshall Leach Amplifier"

    Układ wzmacniacza o mocy 400 W oparty na oryginalnym rozwiązaniu "Marshall Leach", z pewnymi ulepszeniami. Zasilanie symetryczne +- 75 V. Płytka zawiera dwa kanały, układy zabezpieczeń oraz sterowniki wentylatorów. Regulują one prędkość w zależności od temperatury radiatora. Przy temperaturze 65 stopni działają na 30%, zwiększając moc do 100% powyżej tej temperatury, i wracając do mniejszej przy temperaturze 42 stopni. Zabezpieczenie termiczne wiąże się z odłączeniem głośników powyżej 80 stopni. Na płytce znalazło się miejsce również dla przekaźnika umożliwiającego wybór pracy stereo/mostek.

    Parametry techniczne:
    Moc wyjściowa - 2x 400W/4R, 2x230W/8R
    Szybkość narastania - 45V/us
    Minimalna impedancja głośników - 4R
    Szerokość pasma : 8-150 000 Hz /-3dB
    Maksymalne dopuszczalne napięcie: +-75V
    Pojemność filtrująca - 2x20mF / 80V
    Czułość zabezpieczenia przed napięciem stałym na wyjściu: +/-2V
    Opóźnienie załączania: 2 s
    Czułość wejściowa dla maksymalnego wzbudzenia: 1 V

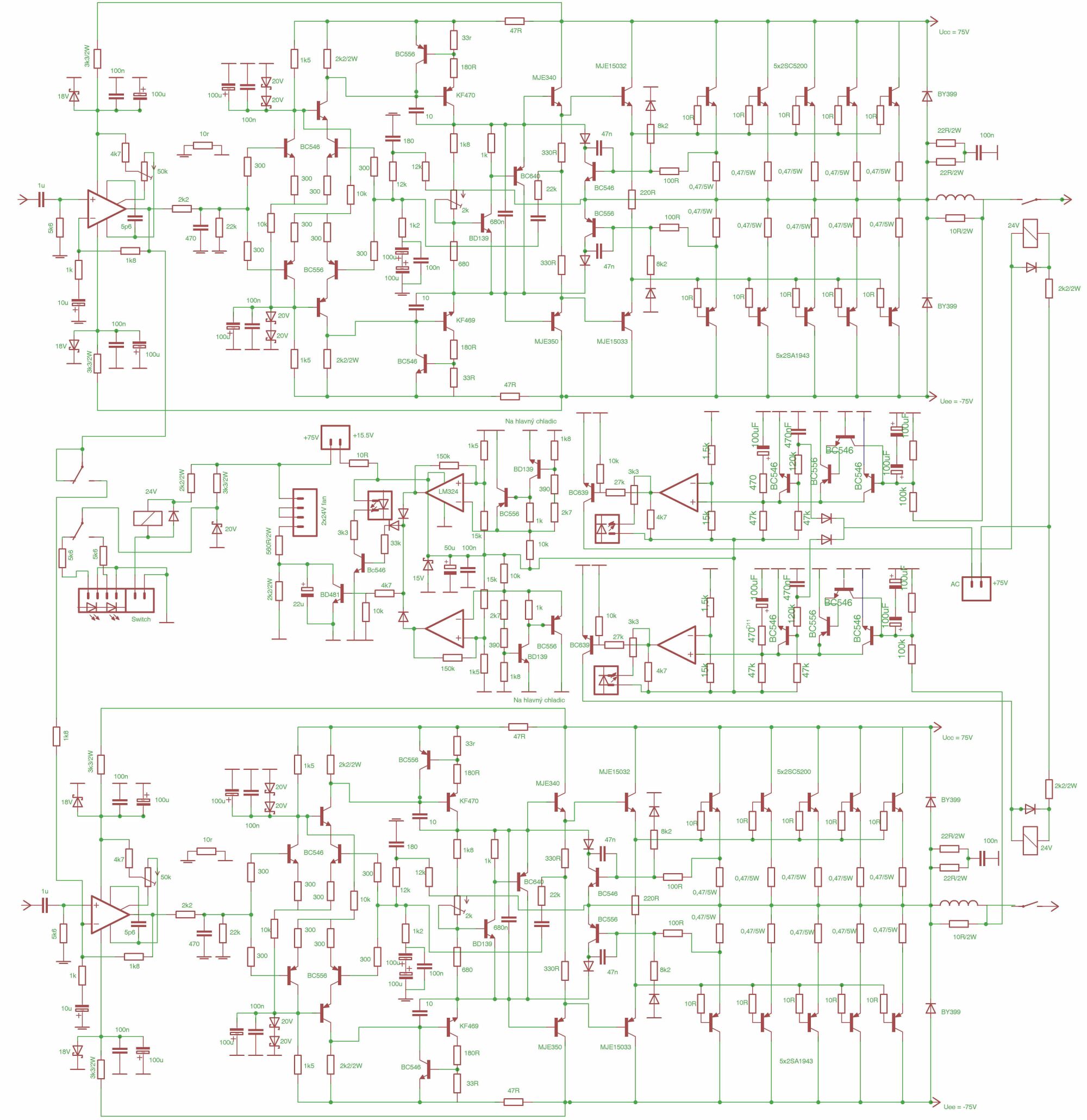
    Schemat wzmacniacza ze strony źródłowej:

    Wzmacniacz 400 W stereo "Marshall Leach Amplifier"


    Źródło: http://www.electronics-diy.com/electronic_schematic.php?id=983

    Fajne? Ranking DIY
    O autorze
    marek_34
    Poziom 18  
    Offline 
    marek_34 napisał 332 postów o ocenie 271, pomógł 6 razy. Mieszka w mieście Katowice. Jest z nami od 2006 roku.
  • REKLAMA
  • #2 9229925
    buckowina
    Poziom 18  
    czy może ktoś w przybliżeniu podać jaki był by koszt takiego wzmacniacza?? Bez trafo
  • REKLAMA
  • #3 9230140
    9osiol9
    Poziom 13  
    w przybliżeniu ? jedna końcówka mocy na allegro 150 zł do złożenia to masz za dwie 300, zasilanie ( kondki, mostek ) jakaś stówka, obudowa też powiedzmy 100 zł wentylatory z 2-3 dyszki, radiatory w granicy 30 zł sztuka, regulacja pracy wentylatorów jak zrobisz na mikro-kontrolerze to jakieś 20-30 zł
    no i z 50 dodatkowe paści typu przełączniki kable itd.
    więc jakieś 660 zł bez transformatora ;)
  • REKLAMA
  • #4 9230221
    buckowina
    Poziom 18  
    Heh a już poważnie zastanawiałem się nad jego budową :D
  • REKLAMA
  • #5 9230788
    knights
    Poziom 12  
    Jak z parametrami, znaczy jak z jakością dźwięku orientuje się ktoś?
    Czy dobrze nadawał by się do nagłośnienia instrumentów np. gitar?
    Zależałoby mi w miarę nad dobrymi parametrami przy tej mocy...
  • #6 9609735
    szybki190
    Poziom 12  
    Jakie parametry trafo musza być by uzyskać pełną moc tego wzmacniacza?
  • #7 9758643
    zielony88
    Poziom 11  
    Szerszy opis (nie po polsku) schematy i cała reszta nie tylko tej konstrukcji TUTAJ
REKLAMA