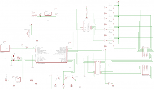
Chciałbym przedstawić matrycę LED o rozmiarze 16x8 LED. Autor projektu zbudował go dla swojego biura. Chciał mieć na biurku własny zegar, który byłby trochę inny niż pozostałe. Postanowił więc zbudować matrycę składającą się z 128 czerwonych diod LED. A następnie interfejs do niej z zastosowaniem obwodu bazującego na mikrokontrolerze PIC18F2550, zegar czasu rzeczywistego real-clock i czujnik temperatury. Na stronie projektu matrycy LED, autor zamieścił krótki film ukazujący pracujący układ. Projekt składa się z dwóch PCB. Na jednej płytce drukowanej znajduje się matryca 128 diod LED, natomiast na drugiej cały układ sterujący diodami. W układzie zastosowano mikrokontroler PIC18F2550 połączony za pomocą SPI z 16-bitowym układem A6276 sterującym poszczególnymi kolumnami LED oraz z 8-bitowym układem 74ACT164N do sterowania poszczególnymi rzędami diod LED. W projekcie został również zastosowany zegar czasu rzeczywistego real-clock DS1302, połączony z mikrokontrolerem poprzez interfejs SPI. Układ ten używa standardowy interfejs SPI. Zegar ten wymaga taktowania z częstotliwością 32.768 Khz. Można również dołączyć do niego zapasową baterię lecz w projekcie jej nie użyto. Jako sensor temperatury zastosowano układ LM35, precyzyjny, stustopniowy sensor i połączony z mikrokontrolerem przez standardowy port analogowy. Konfiguracja urządzenia odbywa się za pomocą przycisków umieszczonych na jednej z płytek PCB. Na krótkim filmie jest pokazana właśnie krótka konfiguracja. Od strony programowej zostało to zaprojektowane tak, by konfiguracja odbywała się tak prosto jak to tylko możliwe. Na stronie źródłowej autor zamieścił soft do projektu.
Poniżej schemat ideowy projektu, pochodzący ze strony źródłowej:
Poniżej wzór płytki sterującej:
Na stronie źródłowej znajduje się link do płytki PCB matrycy LED.
Link do strony źródłowej znajduje się poniżej:
Źródło.
Fajne? Ranking DIY
