Autor zainspirowany wspomnieniami z dzieciństwa (kiedy to dostał od rodziców elektroniczne pianino z kilkoma metalowymi płytkami i metalowym "rysikiem") postanowił zaprojektować syntezator dźwięków bazujący na znanym układzie NE555 i wysłać zaprojektowany układ do konkursu urządzeń bazujących na owym układzie NE555. Gra się za pomocą rysika, do testów autor używał przewodu z "krokodylkiem". Klawiaturą urządzenia jest płytka PCB wysunięta poza obudowę, w której znajduje się serce urządzenia, głośnik, przełączniki, potencjometry i pozostałe elementy. Używając prostego timera NE555, kilku kondensatorów i potencjometrów, dwóch tranzystorów, kilkunastu, jak nie, kilkudziesięciu rezystorów, można otrzymać bardzo imponujące dźwięki i dostroić je. Na stronie projektu, link na dole strony, można znaleźć schemat ideowy, wzór płytki PCB, krótki filmik ukazujący pracujący układ oraz spis elementów i opis całego projektu. Autor podał opis jak dokładnie dobrać rezystory , by dostroić syntezator, co do częstotliwości.
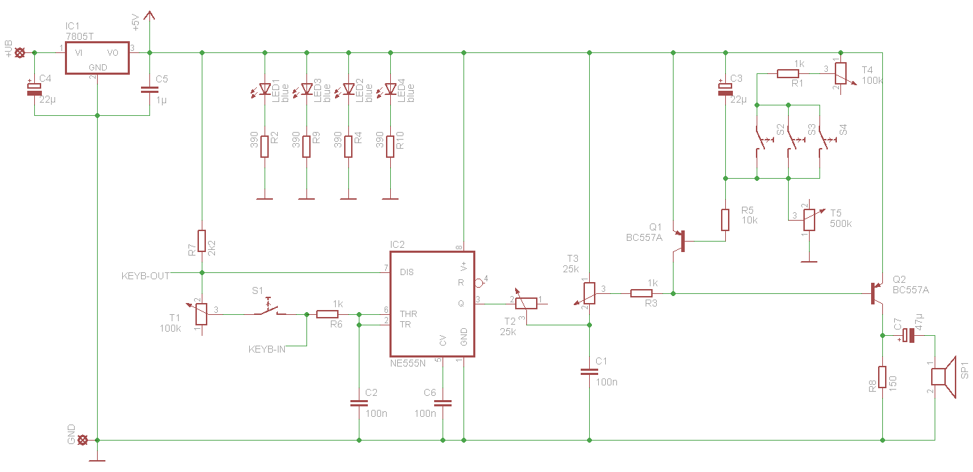
Poniżej schemat ideowy układu elektronicznego, pochodzący ze strony poświęconej syntezatorowi:
A tutaj schemat ideowy klawiatury do syntezatora, obydwa obwody znajdują się na jednej płytce PCB:
Poniżej wzór płytki, ze strony projektu można pobrać plik Eagle:
Na stronie źródłowej znajduję się również dokładny spis wszystkich elementów, które potrzebne są do budowy urządzenia, link poniżej:
Źródło 1, Strona projektu.
Źródło 2.
Fajne? Ranking DIY
