Witam!
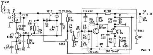
Szukam już od godziny schematu dopałki do CB niewielkiej mocy tak do 1w tylko ze moje urządzenie na wyjściu ma zaledwie 20mw.Widziałem dużo schematów dopałek tylko ze na wejściu dopałki musi być sygnał nie mniejszy niż 250mW a ja potrzebuje na 20mW.Czy istnieje taki schemat dopałki z góry dzięki za pomoc!
Pozdrawiam!
Szukam już od godziny schematu dopałki do CB niewielkiej mocy tak do 1w tylko ze moje urządzenie na wyjściu ma zaledwie 20mw.Widziałem dużo schematów dopałek tylko ze na wejściu dopałki musi być sygnał nie mniejszy niż 250mW a ja potrzebuje na 20mW.Czy istnieje taki schemat dopałki z góry dzięki za pomoc!
Pozdrawiam!
