Witam,
Jestem początkującym użytkownikiem KiCada i mam mały problem polegający na tym, że widok pcb w szczególności połączenia pinów jest niezgodny ze schematem.
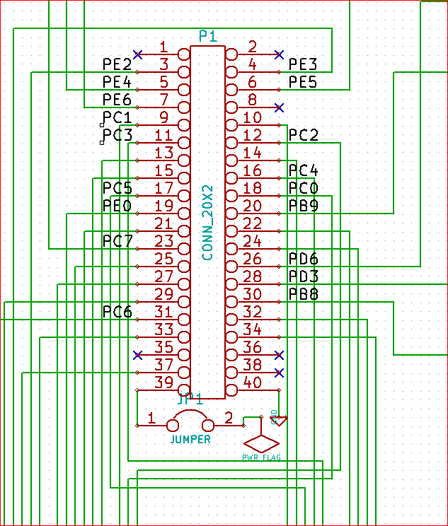
Fragment schematu wygląda tak, jak widać, pin30 BP8 nie jest połączony z innymi pinami, nie ma węzłów na połączeniach
natomiast na widoku pcb już są
piny 30,28,26 i dalsze
Z góry dziękuje za pomoc.
Krzysiek
Jestem początkującym użytkownikiem KiCada i mam mały problem polegający na tym, że widok pcb w szczególności połączenia pinów jest niezgodny ze schematem.
Fragment schematu wygląda tak, jak widać, pin30 BP8 nie jest połączony z innymi pinami, nie ma węzłów na połączeniach
natomiast na widoku pcb już są
piny 30,28,26 i dalsze
Z góry dziękuje za pomoc.
Krzysiek
